二年级语文上册教案怎么设计?
校园之窗 2026年1月9日 07:56:19 99ANYc3cd6
考虑到“二年级语文上册”是一个比较宽泛的概念,我将选取人教版(部编版)二年级语文上册中一篇非常经典、富有童趣且教学重点明确的课文——《小蝌蚪找妈妈》作为范例,来为您展示一份完整的教案设计。
这份教案将包含以下几个核心部分,力求结构清晰、环节生动、重点突出:

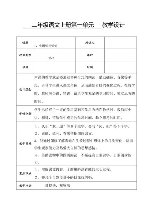
人教版二年级语文上册《小蝌蚪找妈妈》教学设计
教材分析
《小蝌蚪找妈妈》是一篇充满童趣的科学童话故事,课文通过写小蝌蚪在寻找妈妈的过程中,逐步了解了自己和青蛙的形态特征变化,以及青蛙的生长过程,巧妙地将科学知识融入生动的故事情节中。
- 语言特点:语言生动、形象,多用对话,符合儿童的认知和阅读兴趣。
- 知识要点:
- 了解青蛙的生长过程:卵 → 蝌蚪(长出后腿)→ 蝌蚪(长出前腿)→ 青蛙(尾巴变短)。
- 学习并运用表示动作的词语,如“披着、露着、鼓着”。
- 练习朗读对话,读出不同角色的语气。
- 情感目标:培养学生观察小动物的兴趣,了解大自然的奥秘,激发学生热爱大自然、保护动物的情感。
学情分析
二年级的学生年龄在7-8岁,他们天真活泼,好奇心强,对童话故事和小动物有天然的亲近感,他们已经具备了一定的识字量和初步的阅读能力,能够借助拼音朗读课文。
- 优势:学习兴趣浓厚,乐于参与课堂活动和角色扮演。
- 难点:
- 理解小蝌蚪在不同阶段形态变化的逻辑顺序。
- 准确理解并运用“披、露、鼓”等表示动作的词语。
- 在朗读中体会并表现出不同角色的情感和语气。
教学目标
根据《语文课程标准》的要求和教材特点,制定以下三维目标:
-
知识与技能:
(图片来源网络,侵删)- 认识“塘、脑”等14个生字,会写“两、就”等10个生字。
- 能正确、流利、有感情地朗读课文,能分角色朗读。
- 能借助图片或关键词,说出青蛙的生长过程。
- 理解并运用“披着、露着、鼓着”等词语。
-
过程与方法:
- 通过情境创设、图文结合、小组合作等方式,引导学生自主探究,读懂课文。
- 通过演一演、说一说等方式,在活动中学习语言,发展语言能力。
-
情感态度与价值观:
- 感受小蝌蚪找妈妈的急切心情和成功的喜悦。
- 初步了解青蛙的生长过程,激发学生探究自然奥秘的兴趣,树立爱护小动物、保护环境的意识。
教学重难点
-
教学重点:
- 识字、写字,朗读课文,了解青蛙的生长过程。
- 学习并运用表示动作的词语。
-
教学难点:
(图片来源网络,侵删)- 理解小蝌蚪几次找错妈妈的原因,并能用自己的话讲清楚。
- 在朗读中读出不同角色的语气和情感。
教学准备
- 教师准备:多媒体课件(包含课文插图、生字词卡片、青蛙生长过程的动画或图片)、课文朗读音频。
- 学生准备:预习课文,圈画生字,朗读课文。
教学过程
(一) 创设情境,激趣导入 (约5分钟)
-
猜谜导入:
- 师:同学们,喜欢猜谜语吗?(出示谜语)“小时穿黑衣,大时穿绿袍,水里生来水里长,小时候叫蝌蚪,长大叫呱呱。”
- 学生猜出“青蛙”后,教师出示青蛙图片,并板书“青蛙”。
- 师:我们就来读一个关于青蛙的有趣故事,故事的主角不是青蛙妈妈,而是它的孩子——小蝌蚪。(板书课题:小蝌蚪找妈妈,并指导“蝌蚪”二字的读音和写法)
- 师:读了课题,你最想知道什么?(引导学生质疑:小蝌蚪为什么要找妈妈?它们找到了吗?一路上发生了什么事?)
-
初读课文,整体感知:
- 学生自由朗读课文,要求:读准字音,读通句子,标出自然段序号。
- 指名分段朗读课文,师生共同正音。
(二) 精读课文,随文识字 (约20分钟)
学习第1自然段:
- 指名读第1自然段,思考:池塘里有一群怎样的小蝌蚪?
- 出示句子:“池塘里有一群小蝌蚪,大大的脑袋,黑灰色的身子,甩着长长的尾巴,快活地游来游去。”
- 随文识字:
- 认识“塘、脑、袋、灰、阿、姨”等字。
- 理解词语:通过看图片或做动作,理解“甩着长长的尾巴”是什么样子。
- 指导朗读:读出小蝌蚪可爱的样子和快活的心情。
学习第2-5自然段:小蝌蚪的“寻亲”之旅
-
任务驱动:小蝌蚪为了找妈妈,都向谁打听了消息?它们把谁当成了妈妈?为什么?
-
第一次寻找:遇到鲤鱼阿姨
- 学生默读第2自然段,找出小蝌蚪和鲤鱼阿姨的对话。
- 分角色朗读:男生读小蝌蚪的话(读出有礼貌、急切),女生读鲤鱼阿姨的话(读出亲切、温和)。
- 理解“迎上去”:做动作理解“迎上去”就是面对面走过去。
- 学习关键句:“鲤鱼妈妈说:‘你们的妈妈有四条腿,宽嘴巴。’”
- 随文识字:认识“宽、嘴”。
- 明确线索:小蝌蚪记住了妈妈的两个特征:四条腿、宽嘴巴。
-
第二次寻找:遇到乌龟
- 学生自由读第3自然段,思考:这次小蝌蚪为什么把乌龟当成了妈妈?(因为它有四条腿、宽嘴巴)
- 指导朗读:读出小蝌蚪的“错认”和乌龟的“笑”。
- 学习关键句:“乌龟笑着说:‘我不是你们的妈妈,你们的妈妈头顶上有两只大眼睛,披着绿衣裳。’”
- 随文识字:认识“顶、披”。
- 丰富线索:小蝌蚪又记住了两个新特征:大眼睛、绿衣裳。
-
第三次寻找:遇到大青蛙
- 播放第4自然段的朗读音频,学生边听边思考:这次找到妈妈了吗?从哪里看出来的?
- 出示大青蛙的图片,引导学生观察,并与小蝌蚪的描述进行对比。
- 对比学习:小蝌蚪说:“您有四条腿……宽嘴巴……大眼睛……绿衣裳。”
- 青蛙妈妈回应:“孩子,你们已经长成青蛙了,快跳上来吧!”
- 随文识字:认识“肚、皮”。
- 突破难点:理解“已经长成青蛙了”,并观察图片,说说小蝌蚪和妈妈还有什么不一样?(小蝌蚪有尾巴,妈妈没有。)
- 学习词语:出示句子“青蛙妈妈披着碧绿的衣裳,露着雪白的肚皮,鼓着一对大眼睛。”
- 做动作理解:“披着”(像披衣服一样)、“露着”(露出来)、“鼓着”(像吹气球一样凸出来)。
- 指导朗读:读出青蛙妈妈美丽、可爱的样子。
-
学习第5自然段:找到妈妈后的变化
- 齐读第5自然段,思考:小蝌蚪找到妈妈后,身体发生了什么变化?
- 动画演示:播放青蛙生长过程的动画,直观展示“尾巴变短了”。
- 随文识字:认识“跳、变”。
(三) 梳理脉络,复述故事 (约10分钟)
- 回顾“寻亲”路线:师生共同梳理小蝌蚪找妈妈的路线图。
- 池塘 → 找鲤鱼(记:四条腿、宽嘴巴)
- → 找乌龟(错!记:大眼睛、绿衣裳)
- → 找青蛙(对!自己已经长成青蛙了)
- 说话练习:看图或看板书,用自己的话说说小蝌蚪是怎么变成青蛙的。
- 提供句式:先……再…………
- 小蝌蚪先长出两条后腿,再长出两条前腿,然后尾巴变短了,最后变成了青蛙。
- 角色扮演:邀请几组学生上台,分别扮演小蝌蚪、鲤鱼、乌龟、青蛙,表演课本剧,在情境中巩固所学。
(四) 指导写字,总结升华 (约5分钟)
-
指导书写:
- 出示本课要求会写的字,如“两、就、哪”。
- 引导学生观察字形结构和关键笔画。
- 教师范写,学生书空,然后在田字格中练习书写。
- 展示优秀作业,进行评价。
-
总结拓展:
师:今天我们和小蝌蚪一起经历了一次奇妙的成长之旅,我们不仅知道了青蛙是怎么长大的,还认识了许多可爱的汉字,大自然中还有很多像青蛙这样有趣的小动物,希望同学们都能做生活的有心人,去观察,去发现,去爱护它们。
板书设计
一个好的板书是课堂教学的“眼睛”,应该简洁明了,突出重点。
| 小蝌蚪找妈妈 |
|---|
| 小蝌蚪 → 青蛙妈妈 |
| (大脑袋、黑身子、长尾巴) (披绿衣、露肚皮、鼓眼睛) |
| 找妈妈 |
| 鲤鱼 → 四条腿、宽嘴巴 |
| 乌龟 → 大眼睛、绿衣裳 |
| 自己 → 已长成青蛙 |
| 成长过程:卵 → 蝌蚪(后腿) → 蝌蚪(前腿) → 青蛙(尾巴短) |