八年级下册数学书有哪些核心知识点?
校园之窗 2025年12月29日 03:14:00 99ANYc3cd6
核心主线
八年级下册主要围绕两条主线展开:
- 代数部分:引入函数的概念,重点学习一次函数和反比例函数,并学习用函数观点看方程(组)与不等式(组)。
- 几何部分:学习全等三角形和特殊四边形的性质与判定,这是初中几何证明体系的核心。
各章节知识点详解
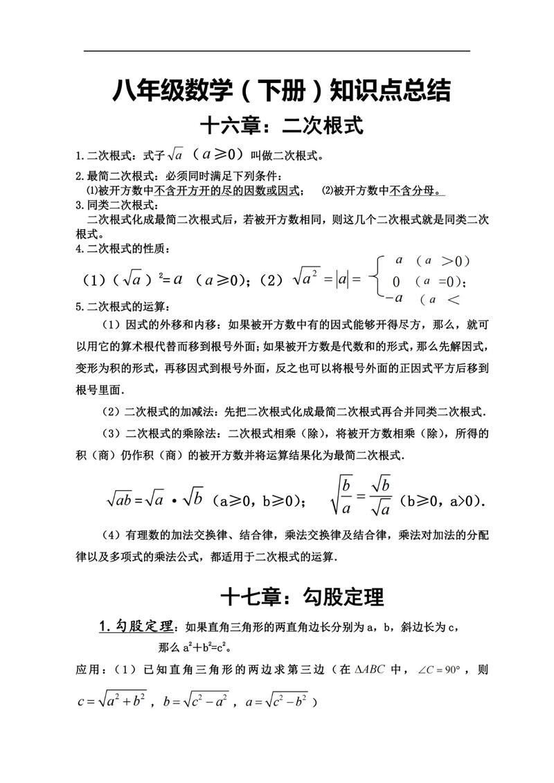
第十六章 二次根式
这一章是学习勾股定理和一元二次方程的基础,主要是对实数运算的复习和深化。

(图片来源网络,侵删)
-
二次根式的概念
- 定义:形如
√a(a ≥ 0) 的式子叫做二次根式。 - 双重非负性:被开方数
a是非负数;二次根式√a本身也是非负数。
- 定义:形如
-
二次根式的性质
(√a)² = a(a ≥ 0)√(a²) = |a|(这是一个非常重要的性质,结果一定是非负的)√(ab) = √a · √b(a ≥ 0, b ≥ 0)√(a/b) = √a / √b(a ≥ 0, b > 0)
-
二次根式的运算
- 加减法:先把各根式化成最简二次根式,再合并被开方数相同的二次根式(合并同类项)。
- 乘除法:直接运用上述性质进行运算。
- 分母有理化:化去分母中的根号,常用方法:分子分母同乘以分母的有理化因式。
第十七章 勾股定理
本章是几何中非常重要的一个定理,揭示了直角三角形三边之间的数量关系。

(图片来源网络,侵删)
-
勾股定理
- 如果直角三角形的两条直角边长分别为
a,b,斜边长为c,a² + b² = c²。 - 作用:已知直角三角形的两边,求第三边。
- 如果直角三角形的两条直角边长分别为
-
勾股定理的逆定理
- 如果三角形的三边长
a,b,c满足a² + b² = c²,那么这个三角形是直角三角形。 - 作用:判断一个三角形是否为直角三角形。
- 如果三角形的三边长
-
勾股定理的应用
- 解决实际问题,如求两点间的距离(坐标系中)、航海问题、建筑问题等。
- 常见的勾股数(能构成直角三角形的三边长):
3, 4, 5;5, 12, 13;8, 15, 17等。
第十八章 平行四边形
本章是初中几何证明的核心,学习特殊的四边形,重点是平行四边形和矩形、菱形、正方形的性质与判定。

(图片来源网络,侵删)
-
平行四边形
- 定义:两组对边分别平行的四边形。
- 性质:
- 对边平行且相等。
- 对角相等,邻角互补。
- 对角线互相平分。
- 判定:
- 两组对边分别平行。
- 两组对边分别相等。
- 一组对边平行且相等。
- 对角线互相平分。
- 两组对角分别相等。
-
矩形
- 定义:有一个角是直角的平行四边形。
- 性质:具有平行四边形的所有性质,且四个角都是直角,对角线相等。
- 判定:
- 有一个角是直角的平行四边形。
- 有三个角是直角的四边形。
- 对角线相等的平行四边形。
-
菱形
- 定义:有一组邻边相等的平行四边形。
- 性质:具有平行四边形的所有性质,且四条边都相等,对角线互相垂直,并且每条对角线平分一组对角。
- 判定:
- 有一组邻边相等的平行四边形。
- 四条边都相等的四边形。
- 对角线互相垂直的平行四边形。
-
正方形
- 定义:既是矩形又是菱形的四边形。
- 性质:具有矩形和菱形的所有性质(四边相等、四角相等、对角线垂直平分且相等)。
- 判定:
- 有一个角是直角的菱形。
- 有一组邻边相等的矩形。
-
梯形
- 定义:一组对边平行,另一组对边不平行的四边形。
- 等腰梯形:
- 性质:两腰相等,同一底上的两个角相等,两条对角线相等。
- 判定:两腰相等的梯形;同一底上两个角相等的梯形。
- 中位线定理:梯形的中位线平行于两底,并且等于两底和的一半。
第十九章 一次函数
本章是代数的核心,引入了函数的概念,并重点研究了一次函数。
-
函数的概念
- 定义:在一个变化过程中,有两个变量
x和y,如果对于x的每一个确定的值,y都有唯一确定的值与之对应,那么就说y是x的函数,x是自变量,y是因变量。 - 表示方法:解析法、列表法、图像法。
- 定义:在一个变化过程中,有两个变量
-
正比例函数
- 解析式:
y = kx(k ≠ 0) - 图像:过原点
(0, 0)的一条直线。 - 性质:
k > 0时,y 随 x 的增大而增大,图像经过一、三象限;k < 0时,y 随 x 的增大而减小,图像经过二、四象限。
- 解析式:
-
一次函数
- 解析式:
y = kx + b(k ≠ 0) - 图像:一条直线。
- 性质:
k(斜率) 决定直线的倾斜方向和增减性。b(截距) 决定直线与 y 轴的交点坐标(0, b)。k > 0,y 随 x 增大而增大;k < 0,y 随 x 增大而减小。
- 待定系数法:知道两点坐标,可以求出一次函数的解析式。
- 解析式:
-
用函数观点看方程(组)与不等式
- 一次函数与一元一次方程:方程
kx + b = 0的解就是直线y = kx + b与 x 轴交点的横坐标。 - 一次函数与二元一次方程组:方程组的解就是两条直线
y = k₁x + b₁和y = k₂x + b₂的交点坐标。 - 一次函数与一元一次不等式:
- 不等式
kx + b > 0的解集是直线y = kx + b在 x 轴上方部分的点的横坐标的取值范围。 - 不等式
kx + b < 0的解集是直线y = kx + b在 x 轴下方部分的点的横坐标的取值范围。
- 不等式
- 一次函数与一元一次方程:方程
第二十章 数据的分析
本章是统计学内容,学习如何描述和整理一组数据的集中趋势和离散程度。
-
平均数
- 算术平均数:
x̄ = (x₁ + x₂ + ... + xₙ) / n - 加权平均数:
x̄ = (x₁f₁ + x₂f₂ + ... + xₖfₖ) / (f₁ + f₂ + ... + fₖ),f代表权重。
- 算术平均数:
-
中位数和众数
- 中位数:将一组数据从小到大排列,处在最中间位置的一个数(或最中间两个数的平均数),它不受极端值影响。
- 众数:一组数据中出现次数最多的数据,它不受极端值影响。
-
方差与标准差
- 方差:衡量一组数据波动大小的量,方差越大,数据波动越大;方差越小,数据越稳定。
- 计算公式:
S² = [ (x₁-x̄)² + (x₂-x̄)² + ... + (xₙ-x̄)² ] / n
- 计算公式:
- 标准差:方差的算术平方根
S,意义与方差相同,单位与原数据单位一致。
- 方差:衡量一组数据波动大小的量,方差越大,数据波动越大;方差越小,数据越稳定。
学习建议
- 数形结合:函数章节要大量使用数形结合思想,画图是理解函数性质和解决问题的关键。
- 严谨推理:几何证明章节要注重逻辑的严谨性,每一步推理都要有依据(定义、公理、定理),书写格式要规范。
- 勤于总结:对于各种四边形的性质和判定,建议用表格进行对比总结,防止混淆。
- 多做练习:特别是函数的应用题和几何的证明题,通过大量练习来巩固知识点,提高解题能力。
- 建立错题本:将做错的题目整理下来,分析错误原因,定期回顾,避免再犯。
希望这份知识点总结对你的学习有帮助!