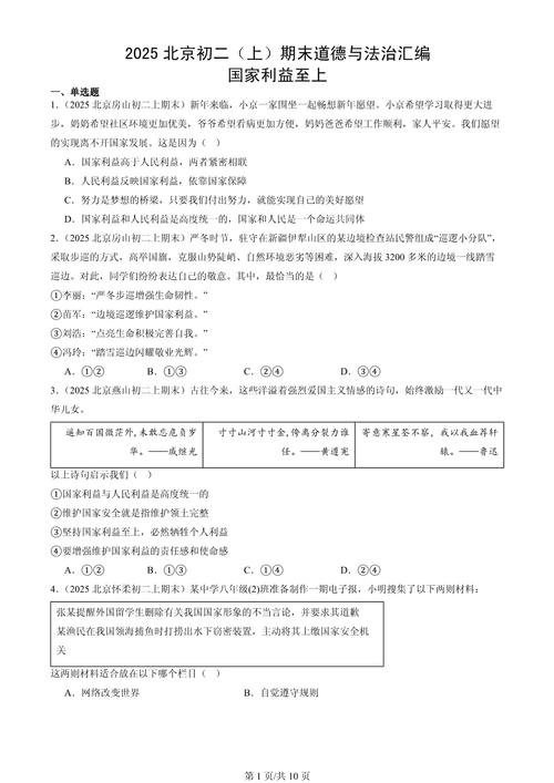
八年级上册政治期末试卷重点难点有哪些?
校园之窗 2025年12月21日 21:08:02 99ANYc3cd6
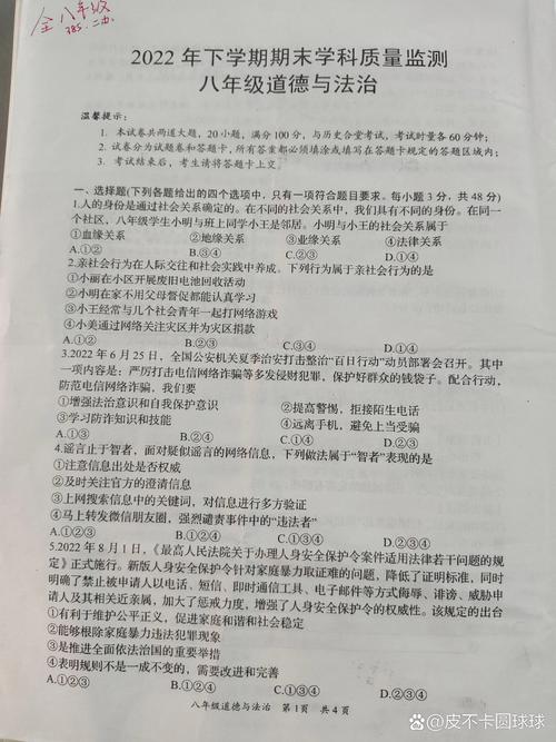
八年级上册《道德与法治》期末模拟试卷
考试时间: 60分钟 满分: 100分 注意事项:
- 本试卷分第I卷(选择题)和第II卷(非选择题)两部分。
- 所有答案都必须填写在答题卡上,写在试卷上无效。
- 答卷前,考生务必将自己的姓名、准考证号填写在答题卡上。
第I卷(选择题 共40分)
选择题(下列各题的四个选项中,只有一项是最符合题意的,每小题2分,共40分)

-
“恰同学少年,风华正茂;书生意气,挥斥方遒。”毛泽东的这句诗词描绘了美好的青春时光,青春是美好的,我们应该 A. 尽情享受,不用承担责任 B. 珍惜青春时光,创造有意义的人生 C. 等待成年后再规划人生 D. 专注于学习,完全不顾及其他方面
-
“止于至善”是一种“虽不能至,心向往之”的实践过程,是一种向往美好、永不言弃的精神状态,下列行为中体现“止于至善”的是 A. 小明每次考试都力争第一,否则就非常沮丧 B. 小丽看到同学有困难,主动伸出援手,不求回报 C. 小刚严格遵守校规校纪,从不迟到早退 D. 小红在班级里从不惹是生非,也不参与集体活动
-
下列对“行己有耻”的理解,正确的是 A. 做事要害羞,不敢大胆尝试 B. 在行动之前,要审查自己的行为是否符合道德与法律规范 C. 只要不违法,做什么都可以 D. 这是一种懦弱的表现,我们应该无所畏惧
-
“集体是人们联合起来的有组织的整体。”这说明集体 A. 是成员的简单相加 B. 没有共同的目标和分工协作 C. 是一个有共同目标、分工明确的整体 D. 与个人利益是完全对立的
(图片来源网络,侵删) -
在集体生活中,当个人意愿与集体规则发生冲突时,我们正确的做法是 A. 坚决维护个人意愿,集体规则可以不顾 B. 无条件服从集体规则,压抑个人意愿 C. 反思个人意愿的合理性,自觉遵守集体规则 D. 消极抵抗,表面上服从,实际上不执行
-
“在集体中,我们每个人有不同的角色,承担不同的责任。”这说明 A. 角色不同,责任也不同 B. 集体中的责任都是一样的 C. 只有班干部才有责任,普通同学没有 D. 责任是领导分配的,与个人无关
-
“我为人人,人人为我”是美好社会的道德风尚,在集体生活中,我们应该 A. 只关心自己的利益 B. 主动承担对集体的责任 C. 把集体责任推给别人 D. 只要不损害集体利益就行
-
网络是把“双刃剑”,它在给我们带来便利的同时,也可能带来负面影响,下列属于网络负面影响的是 A. 足不出户,了解天下事 B. 与朋友进行便捷的交流 C. 沉迷网络游戏,荒废学业 D. 在网上学习新知识、新技能
(图片来源网络,侵删) -
“海内存知己,天涯若比邻。”这句诗说明 A. 网络交往超越了空间限制,让天涯海角的人成为朋友 B. 现实交往已经不重要了 C. 网络交往可以完全取代现实交往 D. 网络交往比现实交往更可靠
-
在网络交往中,我们应该学会自我保护,下列做法不正确的是 A. 不轻易泄露个人和家庭信息 B. 不随意答应网友的见面要求 C. 对网友的言论完全信任 D. 遇到网络欺凌,及时告诉家长或老师
-
社会关系建立的基础是 A. 金钱和地位 B. 血缘关系 C. 社会交往 D. 职业关系
-
人的身份是在社会关系中确定的,在不同的社会关系中,我们的身份是 A. 固定不变的 B. 相同的 C. 不同的 D. 随意变化的
-
下列行为属于亲社会行为的是 A. 在公交车上主动为老人让座 B. 在公共场所大声喧哗 C. 过马路时闯红灯 D. 在网上恶意攻击他人
-
“纸上得来终觉浅,绝知此事要躬行。”这句话强调的是 A. 学习知识很重要 B. 参与社会实践的重要性 C. 多读书就能获得知识 D. 理论比实践更重要
-
遵守社会规则需要我们发自内心地敬畏规则,这种敬畏感来源于 A. 对规则的恐惧 B. 对规则社会意义的深刻认识 C. 对惩罚的担忧 D. 被动地接受约束
-
下列不属于遵守社会规则行为的是 A. 在图书馆保持安静 B. 过马路走斑马线 C. 在旅游景点刻下“某某到此一游” D. 乘坐公交车主动刷卡
-
诚信是中华民族的传统美德,是立身之本,下列对诚信的理解,错误的是 A. 诚信是一个人安身立命之本 B. 诚信是企业的无形资产 C. 诚信在任何情况下都不能变通 D. 诚信促进社会文明、国家兴旺
-
当个人利益与国家利益、集体利益发生冲突时,我们应该 A. 维护个人利益 B. 维护国家利益和集体利益 C. 视情况而定,哪个有利维护哪个 D. 逃避责任,不做选择
-
维护国家利益、荣誉和利益是每个公民的法定义务,下列行为属于维护国家利益的是 A. 认真学习,报效祖国 B. 看到外国国旗就感到自卑 C. 在网上散布损害国家形象的言论 D. 认为维护国家利益是军人的事,与我无关
-
下列关于责任的说法,正确的是 A. 责任只是对成年人的要求 B. 只有在社会上担任一定职务才有责任 C. 责任是一个人分内应该做的事 D. 责任只会给我们带来压力和负担
第II卷(非选择题 共60分)
情境分析题(共20分)
- (10分)情境一: 小华在班级竞选班长落选了,他感到非常失落,甚至不想再去上学。
(1)小华应该怎样正确看待这次落选?(4分) (2)如果小华是你的同学,你会如何劝说他?(6分)
- (10分)情境二: 小明周末在家上网,一个陌生网友加他为好友,对方自称是某游戏公司的“管理员”,可以免费赠送游戏皮肤,但需要小明提供家庭住址和父母的银行卡号。
(1)小明应该怎么做?为什么?(6分) (2)请写出两条你在上网时会遵守的“网络文明公约”。(4分)
材料分析题(共20分)
- (20分)阅读材料,回答问题。
在班级卫生大扫除中,小红负责擦窗户,她看到窗户很高,有些危险,便主动向老师申请,和另一位同学一起合作,很快安全高效地完成了任务。
学校组织“爱心义卖”活动,小刚认为这是班干部的事,自己只是一个普通同学,便在一旁玩手机,没有参与,结果班级义卖所得在年级中排名倒数。
在学校的秋季运动会上,运动员们在赛场上奋力拼搏,啦啦队员们在一旁加油鼓劲,后勤同学为运动员递水、搀扶,全班同学齐心协力,最终获得了“精神文明班级”的称号。
(1)材料一和材料三共同说明了什么道理?(6分) (2)材料二中,小刚的行为对集体有何影响?我们应如何向材料中的运动员和啦啦队员学习?(8分) (3)结合以上材料,谈谈你如何为建设美好班集体贡献自己的力量。(6分)
实践探究题(共20分)
**(20分)随着“双减”政策的实施,我们的课余时间更加充裕了,为了让同学们度过一个有意义的假期,学校团委准备组织一次“走进社区,服务社会”的社会实践活动。
请你作为活动策划者,完成以下任务:
(1)活动主题: 请你为本次活动设计一个主题。(2分) (2)活动目的: 简要说明组织此次活动的目的。(4分) (3)活动方案: 请你设计一个具体的活动方案,至少包括活动时间、地点、内容和形式。(8分) (4)活动感悟: 假如你参加了这次活动,请谈谈你可能会有的收获和感悟。(6分)
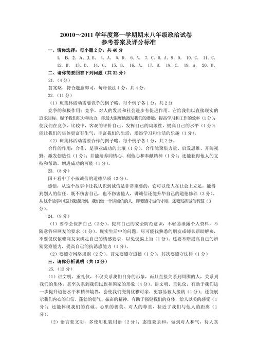
参考答案及解析
第I卷(选择题)
- B 【解析】青春是美好的,也是短暂的,我们应该珍惜青春,努力奋斗,创造有意义的人生,让青春焕发光彩,A、C、D都是对青春的错误认识。
- B 【解析】“止于至善”是一种追求完美的精神境界,要求我们从小事做起,关爱他人,服务社会,B选项体现了无私奉献的精神,符合“止于至善”,A选项过于功利,C和D选项没有体现出追求更高的精神境界。
- B 【解析】“行己有耻”要求我们有知耻之心,不断提高辨别“耻”的能力,树立底线意识,触碰道德和法律的事情坚决不做,它不是害羞或懦弱,而是一种自律和道德自觉。
- C 【解析】集体的定义是“人们联合起来的有组织的整体”,这意味着它必须有共同的目标,并且成员之间有明确的分工和协作,A、B、D都是对集体的错误理解。
- C 【解析】当个人意愿与集体规则冲突时,不能简单地坚持一方,我们应该反思个人意愿是否合理,如果不合理,就应该自觉调整,服从集体的共同要求。
- A 【解析】在集体中,我们扮演着不同的角色(如学生、班干部、小组长等),不同的角色意味着不同的责任。
- B 【解析】“我为人人,人人为我”强调的是集体主义精神,每个人都应主动为集体贡献力量,集体才能变得更好,最终每个人也能从中受益。
- C 【解析】A、B、D都是网络的积极作用,而C是沉迷网络带来的负面影响,如影响学习、损害身心健康等。
- A 【解析】这句诗形象地说明了网络交往打破了时空限制,使人们能够跨越地域进行交流,拉近了人与人之间的距离。
- C 【解析】网络世界复杂,信息真假难辨,我们不能轻易相信网友的言论,要保持警惕,学会辨别信息真伪,A、B、D都是自我保护的正确做法。
- C 【解析】社会关系是在社会交往中建立起来的,通过与他人交往,我们才会在不同的关系中确定自己的身份。
- C 【解析】我们在家庭中是子女,在学校里是学生,在商场里是顾客,在不同的社会关系中,我们的身份是不同的。
- A 【解析】亲社会行为是指有利于他人和社会的行为,A是助人为乐,属于亲社会行为,B、C、D都是违反社会规则、不利于他人的行为。
- B 【解析】这句诗的意思是从书本上得到的知识终究是肤浅的,要想透彻地认识事物,必须亲身实践,它强调了社会实践的重要性。
- B 【解析】发自内心地敬畏规则,意味着我们不仅知道要遵守规则,更深刻地理解规则对于维护社会秩序、保障每个人利益的重要性,从而内化为自己的行为准则。
- C 【解析】在旅游景点刻字是不文明行为,破坏了文物古迹,违反了社会公德和法律法规,是不遵守社会规则的表现。
- C 【解析】诚信是重要的,但在某些特殊情况下(如涉及国家机密、他人生命安全等),可能需要做出变通,但这不违背诚信的本质,诚信是智慧,不是教条。
- B 【解析】国家利益、集体利益是个人利益的根本保障,当二者发生冲突时,个人利益应服从国家利益和集体利益。
- A 【解析】认真学习,掌握本领,将来为国家和社会做贡献,是维护国家利益的具体表现,B、C是错误行为,D是错误认识。
- C 【解析】责任是一个人应该做的事情,也是不应该做某些事情,A、B、D都是对责任的片面或错误理解。
第II卷(非选择题)
情境分析题
-
(10分) (1)(4分)
- 落选是正常的竞争结果,不代表个人没有价值。
- 应该坦然面对,把它看作是一次锻炼和成长的机会。
- 应该分析自己的不足,并向成功的同学学习。
- 应该继续关心班级,为班级建设贡献力量。
(2)(6分)
- 安慰与鼓励: “小华,别太难过了,一次竞选不能定义你的全部,你依然是我们班优秀的同学。”
- 理性分析: “竞选成功需要多方面的能力,比如演讲能力、组织能力等,这次失败正好让我们看到了自己可以提升的地方。”
- 引导积极行动: “我们可以一起分析原因,下次再努力,或者,我们可以用其他方式为班级服务,比如在某个学科上帮助同学,或者在体育活动中为班级争光,同样能为班级做贡献。”
- 重塑价值感: “你的价值不在于是否当上班长,而在于你是一个怎样的人,你的善良、你的努力,大家都看在眼里。”
-
(10分) (1)(6分)
- 做法: 小明应该拒绝对方的要求,不提供任何个人信息,并立即拉黑该网友。
- 原因:
- 保护个人信息: 家庭住址和银行卡号属于高度敏感的个人信息,轻易泄露可能导致家庭财产被盗或人身安全受到威胁。
- 警惕网络诈骗: “免费赠送游戏皮肤”是常见的网络诈骗手段,目的是骗取个人信息和钱财。
- 网络安全意识: 在网络交往中,要提高警惕,不轻信陌生人的话,学会保护自己。
(2)(4分)
- 示例1:要善于网上学习,不浏览不良信息。
- 示例2:要诚实友好交流,不侮辱欺诈他人。
- (答出任意两条且符合“网络文明公约”即可得分)
材料分析题
-
(20分) (1)(6分)
- 集体的力量来源于成员共同的目标和团结协作。(3分)
- 集体的力量是强大的,在某种程度上可以影响甚至改变一个人。(3分)
- (或:美好的集体是善于合作的,能够让每个人都能在集体中发挥价值。)
(2)(8分)
- 影响: 小刚的行为缺乏集体荣誉感和责任感,没有承担起作为集体一员的责任,影响了班级的整体成绩和形象,不利于集体凝聚力的形成。(4分)
- 学习: 我们应该向他们学习:
- 学习他们强烈的集体荣誉感和责任感,主动为集体贡献力量。
- 学习他们团结协作、互帮互助的精神,在集体中发挥自己的光和热。
- 学习他们积极向上、勇于拼搏的精神,为集体荣誉而战。
(3)(6分)
- 从自身做起: 遵守班规班纪,维护班级荣誉。
- 承担责任: 主动承担班级分配的任务,认真完成。
- 团结同学: 尊重和关爱同学,与同学和谐相处,互帮互助。
- 积极参与: 积极参加班级和学校的各项活动,为集体增添活力。
- 提出建议: 为班级建设建言献策,贡献自己的智慧。
实践探究题
-
(20分) (1)(2分)
- 示例:《青春志愿行,奉献我先行》、《情暖社区,你我同行》、《美丽家园,共同守护》等。(主题鲜明,积极向上即可)
(2)(4分)
- 目的:
- 了解社会,增进对社会的认识,感受社会生活。
- 锻炼社会实践能力,培养责任意识和奉献精神。
- 将所学知识与社会实践相结合,做到知行合一。
- 服务社区,为建设美好社会贡献自己的力量。
(3)(8分)
- 活动时间: 某个周六的上午9:00-11:30。
- 活动地点: 学校附近的XX社区。
- 与形式:
- 社区环保小卫士。 内容:分组在社区内捡拾垃圾,清理卫生死角,并向居民宣传环保知识。(3分)
- 关爱空巢老人。 内容:组织志愿者到社区空巢老人家中,陪他们聊天、读报,帮助他们打扫卫生。(3分)
- 文明交通劝导。 内容:在社区附近的交通路口,协助交警叔叔指挥交通,提醒行人遵守交通规则。(2分)
- (任选两种或设计其他合理方案即可,需有时间、地点、具体内容和形式)
(4)(6分)
- 感悟示例:
- 收获知识与技能: 我学会了如何与人有效沟通,如何组织一次活动,也学到了很多书本上学不到的社会知识。
- 提升情感态度价值观: 我体会到了劳动的辛苦与快乐,感受到了帮助他人的幸福,增强了社会责任感和奉献精神。
- 深化对社会的认识: 我看到了社区工作的不易,也感受到了邻里之间的温暖,更加热爱我们的社会,明白了个人与社会的关系。
- 促进自我成长: 这次活动让我变得更加自信、开朗,也让我明白了自己也能为社会做出贡献,实现了自我价值。