八年级地理期末复习重点有哪些?
校园之窗 2025年12月21日 07:05:26 99ANYc3cd6
下面为你整理了一份超详细的八年级地理期末复习资料,包含核心考点、知识框架、记忆口诀和典型例题,希望能助你期末取得好成绩!
第一部分:总览与复习策略
- 复习核心思想: “图不离手”,地理学科的灵魂在于地图,复习时,一定要把文字描述和地图结合起来,做到“心中有图,下笔有神”。
- 复习方法:
- 回归课本: 把课本的目录和黑体字再看一遍,确保基本概念、数据准确无误。
- 构建框架: 用思维导图的方式,将每一章的知识点串联起来,形成知识体系。
- 专项突破: 针对自己薄弱的环节(如气候、农业分区)进行集中练习。
- 刷题巩固: 做一些高质量的期末模拟卷,熟悉题型,查漏补缺。
第二部分:核心考点复习资料
第一章:从世界看中国
考点1:中国的疆域与行政区划

- 位置与面积:
- 半球位置: 北半球、东半球。
- 纬度位置: 大部分在北温带,小部分在热带,没有寒带。(气候优越)
- 海陆位置: 亚欧大陆东部,太平洋西岸。(海陆兼备)
- 面积: 约960万平方千米,仅次于俄罗斯、加拿大,是世界第三大国。
- 濒临的海洋:
- 从北到南:渤海、黄海、东海、南海。
- 内海: 渤海、琼州海峡。
- 岛屿: 台湾岛(最大)、海南岛(第二大)、舟山群岛(最大群岛)。
- 邻国: 共14个陆上邻国,6个隔海相望的国家。
- 陆上邻国(逆时针): 朝鲜、俄罗斯、蒙古、哈萨克斯坦、吉尔吉斯斯坦、塔吉克斯坦、阿富汗、巴基斯坦、印度、尼泊尔、不丹、缅甸、老挝、越南。
- 隔海相望: 韩国、日本、菲律宾、马来西亚、文莱、印度尼西亚。
- 行政区划:
- 三级行政区划: 省(自治区、直辖市、特别行政区)→ 县(自治县、市)→ 乡(镇)。
- 34个省级行政单位: 23个省、5个自治区、4个直辖市、2个特别行政区。
- 记忆技巧:
- 简称: 黑吉辽、晋冀鲁、苏浙皖、闽赣豫、鄂湘粤、桂琼川(蜀)或(云)、贵(黔)云(滇)、藏陕(秦)甘(陇)、青、宁、新。
- 行政中心: 黑哈尔滨、吉长春、辽沈阳、晋太原、冀石家庄、鲁济南、苏南京、浙杭州、皖合肥、闽福州、赣南昌、豫郑州、鄂武汉、湘长沙、粤广州、桂南宁、川成都、贵贵阳、云昆明、藏拉萨、陕西安、甘兰州、青西宁、宁银川、新乌鲁木齐。
- 特殊省份:
- 纬度最高: 黑龙江
- 纬度最低: 广东
- 跨经度最广: 内蒙古
- 面积最大: 新疆
- 人口最多: 广东
- 邻国最多: 新疆
- 岛屿最多: 浙江
考点2:中国的人口与民族
- 人口:
- 数量: 世界第一(约14亿)。
- 分布: 黑河—腾冲一线(胡焕庸线)以东人口稠密,以西人口稀疏。
- 政策: 计划生育(基本国策),提倡一对夫妻生育一个子女,现已调整为三孩政策。
- 民族:
- 数量: 56个民族,汉族人口最多,约占92%,其他55个为少数民族。
- 分布特点: 大杂居、小聚居、交错居住。
- 人口最多的少数民族: 壮族。
- 民族分布最多的省: 云南。
- 民族政策: 民族区域自治。
第二章:中国的自然环境
考点3:中国的地形
- 地势特征: 西高东低,呈三级阶梯状分布。
- 第一级阶梯: 青藏高原(平均海拔4000米以上),界线:昆仑山—祁连山—横断山脉。
- 第二级阶梯: 高原和盆地为主(如内蒙古高原、黄土高原、云贵高原、塔里木盆地、准噶尔盆地、四川盆地),界线:大兴安岭—太行山—巫山—雪峰山。
- 第三级阶梯: 平原和丘陵为主(如东北平原、华北平原、长江中下游平原、东南丘陵)。
- 主要山脉(骨架):
- 东西走向: 天山—阴山、昆仑山—秦岭、南岭。
- 东北—西南走向: 大兴安岭—太行山—巫山—雪峰山、长白山—武夷山、台湾山脉。
- 弧形走向: 喜马拉雅山脉(世界最高)。
- 四大高原: 青藏高原(高寒)、内蒙古高原(平坦)、黄土高原(千沟万壑)、云贵高原(喀斯特地貌)。
- 四大盆地: 塔里木盆地(最大)、准噶尔盆地(最北)、柴达木盆地(“聚宝盆”)、四川盆地(“紫色盆地”)。
- 三大平原: 东北平原(最大)、华北平原、长江中下游平原(“鱼米之乡”)。
考点4:中国的气候
- 气候特征:
- 气候复杂多样: 纬度广、地形复杂。
- 季风气候显著: 大部分地区受冬、夏季风影响。
- 雨热同期: 夏季高温多雨,有利于农作物生长。
- 气温分布:
- 冬季: 南北温差大(纬度、冬季风影响),0℃等温线经过秦岭—淮河一线。
- 夏季: 普遍高温(除青藏高原外),南北温差小。
- 降水分布:
- 空间: 从东南沿海向西北内陆递减,800mm等降水量线经过秦岭—淮河一线。
- 时间: 季节分配不均,集中在夏季(夏秋多,冬春少)。
- 主要气候类型:
- 东部季风区: 热带季风气候(南部)、亚热带季风气候(秦岭—淮河以南)、温带季风气候(秦岭—淮河以北)。
- 西北非季风区: 温带大陆性气候。
- 青藏高原区: 高原山地气候。
- 重要的地理分界线——秦岭—淮河一线:
- 气温: 1月0℃等温线通过。
- 降水: 800mm等降水量线通过。
- 温度带: 亚热带与暖温带分界线。
- 干湿地区: 湿润区与半湿润区分界线。
- 河流: 亚热带季风气候与温带季风气候分界线,河流结冰期分界线。
- 农业: 水田与旱地分界线,水稻与小麦主产区分界线。
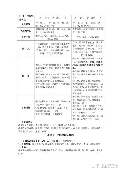
考点5:中国的河流

- 外流河与内流河:
- 外流河: 最终流入海洋(如长江、黄河)。
- 内流河: 最终未流入海洋,流入内陆湖泊或消失在沙漠中(如塔里木河)。
- 主要河流:
- 长江:
- 发源地: 唐古拉山脉。
- 注入海洋: 东海。
- 长度: 6300千米,中国第一长河,世界第三长河。
- 上中下游划分: 宜昌(湖北)、湖口(江西)。
- 水文特征: 流量大、汛期长、无结冰期、水能资源丰富(“水能宝库”)。
- 功能: “黄金水道”(航运价值高)、灌溉、发电。
- 黄河:
- 发源地: 巴颜喀拉山脉。
- 注入海洋: 渤海。
- 长度: 5464千米,中国第二长河。
- 上中下游划分:河口(内蒙古)、旧孟津(河南)。
- 水文特征: 含沙量大(“一碗水,半碗沙”)、有结冰期、凌汛、下游形成“地上河”。
- 治理: 关键在于治沙,上游加强生态建设,中游打坝淤地、修梯田,下游加固大堤。
- 长江:
第三章:中国的自然资源与经济发展
考点6:中国的自然资源
- 特征: 总量大,人均占有量少。
- 土地资源:
- 类型: 耕地、林地、草地、建设用地等。
- 分布: 耕地主要分布在东部季风区的平原、盆地;林地主要在东北、西南山区;草地主要在西部内陆。
- 基本国策: 十分珍惜和合理利用每一寸土地,切实保护耕地。
- 水资源:
- 时空分布不均: 夏秋多,冬春少;南丰北缺。
- 解决措施: 跨流域调水(如南水北调工程)、兴修水库。
- 基本国策: 节约用水,防治水污染。
考点7:中国的农业
- 地区差异:
- 东部季风区: 种植业为主。
- 北方: 旱地,小麦、玉米、棉花。
- 南方: 水田,水稻、油菜、甘蔗。
- 西部非季风区: 畜牧业为主。
- 内蒙古牧区: 三河牛、三河马。
- 新疆牧区: 细毛羊。
- 青海牧区: 牦牛。
- 西藏牧区: 牦牛、藏羚羊。
- 东部季风区: 种植业为主。
- 四大牧区: 内蒙古、新疆、青海、西藏。
- 渔业: 沿海海洋渔业和淡水渔业。
考点8:中国的工业
- 四大工业基地:
- 辽中南工业基地: 重工业为主(沈阳、鞍山)。
- 京津唐工业基地: 综性工业(北京、天津、唐山)。
- 沪宁杭工业基地: 全国最大的综合性工业基地(上海、南京、杭州)。
- 珠江三角洲工业基地: 以轻工业和外向型经济为主(广州、深圳)。
- 高新技术产业:
- 特点: 技术密集、能耗低、污染小。
- 分布: 多依附于大城市,呈点状、条带状分布。
- 核心: 中关村科技园(北京)被称为“中国的硅谷”。
考点9:中国的交通运输

- 运输方式:
- 铁路: “国民经济的大动脉”,最重要的运输方式。
- 公路: 短途运输的主力。
- 航空: 高速、远程运输。
- 水路: 海运(沿海、远洋)、河运(内河)。
- 管道: 运输油气。
- 主要铁路干线:
- 南北干线: 京哈—京广线、京九线、京沪线、焦柳线、宝成—成昆线。
- 东西干线: 京包—包兰线、陇海—兰新线(亚欧大陆桥的一部分)、沪昆线、京九线。
- 重要的铁路枢纽: 北京、郑州、徐州、兰州、株洲、成都。
第三部分:记忆口诀(超实用!)
-
中国邻国:
朝俄蒙,哈吉塔,阿巴印尼,隔海相望日菲马。 (朝鲜、俄罗斯、蒙古、哈萨克斯坦、吉尔吉斯斯坦、塔吉克斯坦、阿富汗、巴基斯坦、印度、尼泊尔、不丹、缅甸、老挝、越南,隔海相望的韩国、日本、菲律宾、马来西亚、印度尼西亚)
-
中国地形:
三阶梯,西高东低,高原盆地平原丘陵,分布清晰。
-
中国山脉:
东西三横,天阴昆秦南。 东北一斜,长武太雪。 弧形喜马拉雅,世界屋脊高。
-
长江:
发源于唐古拉,注入东海流。 宜昌湖口分上下,水能航运都一流。
-
黄河:
发源于巴颜喀拉,注入渤海湾。 河口旧孟津分段,地上河是忧患。 治沙是关键,上中下游都来管。
-
秦岭—淮河一线:
零度八百,秦淮一线。 南北分界,气候景观。
第四部分:典型例题与答题技巧
例题1:读“中国地形图”,回答下列问题。 (1)写出字母代表的地形区名称: A. __高原 B. __盆地 C. __平原 (2)地势特征对气候和河流的影响是: ① 对气候:____ ② 对河流:____
【答题思路】
- 审题: 看清图例和题目要求,A、B、C分别位于哪个阶梯。
- 定位: A位于第一级阶梯,是青藏高原,B位于第二级阶梯,是塔里木盆地(最大),C位于第三级阶梯,是东北平原(最大)。
- 组织答案: (1)A. 青藏高原 B. 塔里木盆地 C. 东北平原 (2)① 有利于海洋湿润气流深入内陆,带来丰沛降水。 ② 使许多大江大河滚滚东流,沟通了东西交通,方便了沿海与内陆的联系;在阶梯交界处,落差大,水能资源丰富。
例题2:关于我国农业生产的说法,正确的是( ) A. 北方地区以水田为主,主要种植水稻 B. 南方地区以旱地为主,主要种植小麦 C. 西北地区绿洲农业的特色是灌溉水源充足 D. 青藏地区的农业以河谷农业和绿洲农业为主
【答题思路】
- 排除法:
- A和B选项,南北方的耕地类型和作物正好相反,南方是水田种水稻,北方是旱地种小麦,所以A、B都错。
- D选项,青藏地区主要发展河谷农业(雅鲁藏布江谷地、湟水谷地),绿洲农业主要在西北地区,所以D错。
- 确认C选项: 西北地区深居内陆,气候干旱,水源是制约农业发展的关键,在有高山冰雪融水和地下水的地方,发展了独特的绿洲农业,灌溉水源相对充足,C正确。
祝你期末复习顺利,取得理想的成绩!加油!