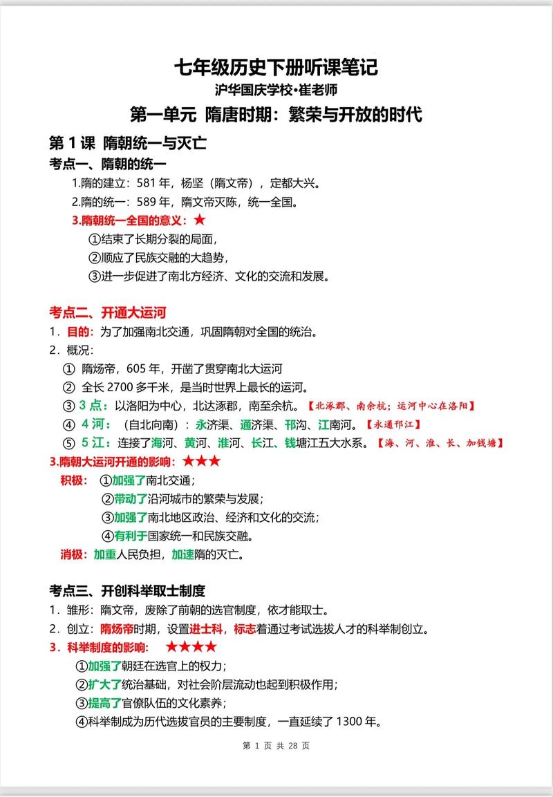
七年级历史单元复习教案如何高效设计?
校园之窗 2025年12月19日 18:55:03 99ANYc3cd6
七年级历史单元复习教案
课题: 七年级上册第一、二单元复习——中华文明的起源与早期国家的演进
授课年级: 七年级

课时安排: 1课时(45分钟)
复习目标:
-
知识与技能:
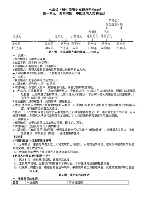
- 梳理并识记第一、二单元的核心知识点,如元谋人、北京人、河姆渡与半坡聚落、夏商周的更迭、分封制、春秋五霸与战国七雄、商鞅变法、百家争鸣等。
- 理解并解释“生产力发展是推动社会变革的根本动力”这一核心历史线索。
- 能够比较不同时期文明(如河姆渡与半坡、夏商周与西周)的异同点。
- 掌握分析历史事件(如商鞅变法)背景、内容和影响的基本方法。
-
过程与方法:
(图片来源网络,侵删)- 通过构建知识结构图(思维导图),将零散的知识点系统化、条理化。
- 通过小组讨论和合作探究,培养合作学习与交流的能力。
- 通过典型例题和材料分析,提升历史材料解读和问题分析能力。
-
情感、态度与价值观:
- 感受中华文明的悠久历史和祖先的智慧,增强民族自豪感和认同感。
- 认识到社会变革的曲折性和进步性,理解创新和改革对社会发展的重要性。
- 初步体会中华文化的多元一体格局和源远流长的思想魅力。
教学重难点:
-
教学重点:
- 第一、二单元的核心概念和重大事件。
- 商鞅变法的内容、历史意义。
- 百家争鸣的主要派别及核心思想。
-
教学难点:
(图片来源网络,侵删)- 理解“分封制”的内涵与作用。
- 分析“生产力发展”如何推动“从原始社会到奴隶社会,再到封建社会”的演进。
- 比较诸子百家思想的异同,并理解其现实意义。
教学方法:
- 讲授法、讨论法、合作探究法、多媒体辅助教学法。
教学准备:
- 教师:制作PPT课件,包含知识结构图、核心考点、图片、材料、习题等。
- 学生:提前预习第一、二单元课本,完成知识点的初步回顾。
教学过程
(一) 导入新课 (约3分钟)
- 方式: 情境设问 + 图片导入
- 教师活动:
- 展示一张“北京人”复原头像和一张“战国铁制农具”的图片。
- 提问:“同学们,请看这两张图片,左边是我们的祖先‘北京人’,他们生活在遥远的旧石器时代;右边是战国时期的铁制农具,从北京人到战国,我们中华民族经历了怎样漫长的历程?在这段历程中,又发生了哪些惊天动地的大事,塑造了我们早期文明的雏形?”
- 学生活动: 观察图片,思考问题,带着好奇心进入复习状态。
- 设计意图: 通过强烈的时空对比,激发学生的复习兴趣,自然引出本节课的复习主题——从远古到战国,中华文明的起源与演进。
(二) 知识梳理与构建 (约15分钟)
- 方式: 师生共同构建思维导图
- 教师活动:
- 在PPT上展示一个空白的、结构清晰的思维导图框架。
- 引导学生按照两条主线进行知识梳理:
- 中华文明的起源与早期国家(第一单元)
- 远古居民:元谋人、北京人(打制石器、用火)、山顶洞人(磨制石器、埋葬)
- 原始农耕:河姆渡(长江流域、水稻、干栏式建筑)、半坡(黄河流域、粟、半地穴式建筑)
- 传说与文明:炎黄联盟、尧舜禹禅让、“家天下”(夏朝建立)
- 国家的产生与社会变革(第二单元)
- 夏商周更迭:夏(世袭制)、商(盘庚迁殷)、西周(分封制、宗法制)
- 春秋战国:社会大动荡(分封制瓦解)、大变革(铁器牛耕推广、商鞅变法)、大发展(百家争鸣)
- 中华文明的起源与早期国家(第一单元)
- 在梳理过程中,对重点概念进行强调和解释,如“世袭制”、“分封制”、“铁器牛耕”等。
- 学生活动: 跟随老师的引导,在笔记本上同步绘制思维导图,或填充老师提供的导图模板,回顾并巩固知识点。
- 设计意图: 将零散的知识点串联成线,编织成网,形成系统的知识结构,便于学生记忆和理解。
(三) 核心考点突破与探究 (约15分钟)
- 方式: 小组合作 + 重点讲解
- 教师活动:
- 探究点一:分封制是“好”还是“坏”?
- 任务: 将学生分为小组,阅读教材中关于分封制的材料。
- 问题: 分封制的目的是什么?它对西周的统治起到了什么积极作用?后来又为什么会瓦解?
- 引导: 强调分封制是“把土地和人民层层分封”的制度,初期巩固了统治,但后期导致诸侯国实力壮大,周王室衰微,为春秋战国的分裂埋下伏笔。
- 探究点二:商鞅变法为何能成功?
- 任务: 展示商鞅变法的核心内容(政治、经济、军事)。
- 问题: 结合变法内容和时代背景,讨论商鞅变法为什么能使秦国国力大增?变法中哪一项措施对后世影响最为深远?为什么?
- 引导: 引导学生从“顺应历史潮流(铁器牛耕发展)、触动旧贵族利益、得到秦孝公支持、严格执行”等方面分析其成功原因,强调“建立县制”对中央集权制度的开创性意义。
- 探究点三:诸子百家“说”什么?
- 任务: 展示“百家争鸣”主要学派代表人物及核心思想表格。
- 活动: “思想对对碰”——给出一个现实问题(如“面对班级里的不良风气,我们应该怎么做?”),让学生思考儒家、法家、道家会分别给出什么建议。
- 引导: 帮助学生理解各学派思想的精髓,并认识到其现实价值,儒家讲“德治”,法家讲“法治”,道家讲“无为”。
- 探究点一:分封制是“好”还是“坏”?
- 学生活动: 积极参与小组讨论,大胆发言,尝试用历史知识解释现实问题。
- 设计意图: 通过合作探究,将历史知识内化为历史思维能力,变被动接受为主动探究,加深对重点难点的理解。
(四) 巩固练习与反馈 (约8分钟)
- 方式: 当堂检测 + 讲评
- 教师活动:
在PPT上展示3-4道典型练习题,题型包括选择题、材料分析题。
- 例1(选择题): “下列哪一项制度标志着世袭制代替了禅让制?”(考察夏朝建立)
- 例2(材料分析): “治世不一道,便国不法古,故汤武不循古而王,夏殷不易礼而亡。”——商鞅,请回答:商鞅的观点是什么?为此他在变法中采取了哪些具体措施?(考察商鞅变法)
- 例3(简答题): 列举春秋战国时期两位著名的思想家及其主要主张。(考察百家争鸣)
学生完成后,快速核对答案,并进行简要讲评,特别是对易错点和材料题的解题思路进行指导。
- 学生活动: 独立完成练习,自我检测复习效果,并订正错误。
- 设计意图: 及时检验学生的复习成果,查漏补缺,并通过讲评强化解题技巧,提升应试能力。
(五) 课堂小结与作业布置 (约4分钟)
- 教师活动:
- 课堂小结:
- 带领学生再次回顾本节课构建的思维导图,强调“生产力发展”这一贯穿始终的核心线索。
- 进行情感升华:“同学们,从元谋人的第一把石斧,到诸子百家的思想光芒,我们的祖先在漫长的岁月里,不断探索、变革、创造,才铸就了辉煌的中华文明,希望你们能继承这种探索与变革的精神,努力学习,开创未来!”
- 作业布置:
- 基础作业: 完善自己的单元思维导图,做到图文并茂。
- 拓展作业(二选一):
- 写一篇小短文,题目是《假如我是战国时期的一位农民,我支持还是反对商鞅变法?为什么?》
- 搜集一个你感兴趣的诸子百家故事,并谈谈你的感想。
- 课堂小结:
- 学生活动: 记录作业,回顾本课收获。
- 设计意图: 总结升华,巩固知识,并通过分层作业满足不同层次学生的需求,实现知识的迁移和应用。
板书设计
(采用简洁的结构式板书,与PPT思维导图相呼应)
七年级上册第一、二单元复习:中华文明的起源与早期国家的演进
文明的起源(远古 -> 夏朝)
- 远古居民:元谋人、北京人、山顶洞人
- 原始农耕:河姆渡(水稻)、半坡(粟)
- 文明曙光:炎黄、尧舜禹、夏朝(世袭制)
国家的演进(夏商周 -> 战国)
- 夏商周: 更迭与制度(分封制)
- 春秋战国:
- 大动荡: 平王东迁,诸侯争霸
- 大变革: 铁器牛耕 → 商鞅变法(富国强兵)
- 大发展: 百家争鸣(思想解放)
核心线索:生产力发展 → 社会变革
教学反思
本节课的设计力求打破传统复习课“炒冷饭”的模式,通过情境导入、知识构建、合作探究和当堂反馈等环节,调动学生的积极性,将复习过程变为一个主动构建、深化理解、提升能力的过程,在实际教学中,需要特别注意:
- 时间把控: 探究环节容易超时,教师需灵活调控,确保各环节衔接顺畅。
- 学生参与: 要鼓励所有学生参与讨论,特别是对历史学习有畏难情绪的学生,多给予引导和肯定。
- 材料选择: 练习题的难度要适中,既能检测基础,又能适度拔高,真正起到巩固和提升的作用。