粤教版选修一古诗文有何教学重点?
粤教版选修一核心内容概览 教材通常分为两个大的单元:古代诗歌欣赏和古代散文欣赏,每个单元下又分为若干个小专题,引导学生从不同角度进行鉴赏。 第一部分:古代诗歌欣赏 诗歌部分注重培养学生的形象思维、语言感受能力和情感体验能力。(图片来源网络,侵删) 以意逆志,知人论世 这个专题强调要结合诗人的生平、时代背景和创作意图来理解诗歌的内涵。 篇目 作者 朝代 体裁 赏析
粤教版选修一核心内容概览 教材通常分为两个大的单元:古代诗歌欣赏和古代散文欣赏,每个单元下又分为若干个小专题,引导学生从不同角度进行鉴赏。 第一部分:古代诗歌欣赏 诗歌部分注重培养学生的形象思维、语言感受能力和情感体验能力。(图片来源网络,侵删) 以意逆志,知人论世 这个专题强调要结合诗人的生平、时代背景和创作意图来理解诗歌的内涵。 篇目 作者 朝代 体裁 赏析
以下是详细的列表,包含了题目、作者、朝代以及,方便你查阅和背诵。 核心背诵篇目清单 第三单元:家国情怀 这个单元的诗歌主题多与忧国忧民、家国情怀、建功立业有关,情感深沉,气势恢宏。(图片来源网络,侵删) 《十五从军征》 (汉乐府) 十五从军征,八十始得归。 道逢乡里人:“家中有阿谁?” “遥看是君家,松柏冢累累。”(图片来源网络,侵删) 兔从狗窦入,雉从梁上飞。 中庭生旅
古诗词 这部分是背诵的重点,通常要求全文背诵,包括题目、作者、正文。 序号 篇目 作者 朝代 背诵要点 1 《观沧海》 曹操 东汉 气势磅礴,想象奇特,这是曹操北征乌桓胜利后所作,诗中“日月之行,若出其中;星汉灿烂,若出其里”展现了作者博大的胸襟和统一天下的雄心壮志。 2 《次北固山下》 王湾 唐 哲理名句,情景交融,重点背诵“
八年级上学期是初中数学承上启下的关键时期,知识点增多,难度也有提升,为了帮助你更好地进行同步练习,我为你整理了一份详细的八年级上学期数学知识点梳理、重难点分析、练习建议和经典例题。 第一部分:核心知识点梳理与练习重点 八年级上学期主要围绕“数与代数”和“图形与几何”两大板块展开。(图片来源网络,侵删) 第一章 三角形 这是几何的入门和基础,也是整个初中几何的基石。 核心知识点
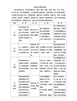
下面我将为您系统地梳理和解析古诗词中最核心、最常用的描写手法,并附上经典例句,以便您更好地理解。 直接描写(白描) 定义:用最朴素、最简练的笔墨,不加渲染和烘托,抓住事物的主要特征,寥寥数笔就勾勒出鲜明的形象,它不求辞藻华丽,而求传神写照。(图片来源网络,侵删) 特点:简洁、传神、真实。 例句: 《天净沙·秋思》·马致远 枯藤老树昏鸦,小桥流水人家,古道西风瘦马。 解析
第一部分:古诗词 《渔家傲·秋思》范仲淹 【原文】 塞下秋来风景异,衡阳雁去无留意。 四面边声连角起,千嶂里,长烟落日孤城闭。 浊酒一杯家万里,燕然未勒归无计。 羌管悠悠霜满地,人不寐,将军白发征夫泪。 【重点字词】(图片来源网络,侵删) 衡阳雁去: 古代传说,大雁南飞,到衡阳即止,衡阳,今属湖南。 边声: 边塞特有的声音,如风声、羌笛声、马嘶声等。 千嶂: 形容山峰连绵不
清明:在追思与新生中感悟生命的真谛 当春雨轻拂过湿润的土地,当柳枝抽出新绿,当空气中弥漫着淡淡的花香与艾草的清香,我们迎来了一个交织着哀思与希望的节日——清明节,它不仅仅是一个简单的节气,更是一堂关于生命、传承与情感的生动课程,承载着中华民族最深沉的文化记忆和情感寄托。 清明,是“慎终追远”的庄重仪式,是血脉的根与魂。(图片来源网络,侵删) “清明时节雨纷纷,路上行人欲断魂。”唐代诗人杜牧的
苏教版三年级作文教案全攻略:从“无从下笔”到“妙笔生花”,名师教你三步走! ** 还在为孩子三年级作文发愁?找不到苏教版三年级作文教案的优质范本?本文作为资深教育家,深度剖析苏教版三年级作文教学的重难点,提供一套系统、可操作、趣味性强的教案设计与教学策略,帮助老师轻松备课,引导学生爱上写作,实现从“怕作文”到“爱作文”的华丽转身。 引言:三年级作文的“坎”,我们如何迈过? 作为一名深耕
《晏子使楚》PPT课件 (八年级语文) 幻灯片 1: 封面页 晏子使楚 感受语言的魅力,领略智慧的光芒 图片: 一幅古代外交场景的插画,晏子(身材矮小但精神矍铄)正与楚王对峙,楚王则显得有些傲慢。 班级: 八年级(X)班 授课人: [老师姓名] 幻灯片 2: 导入新课——智慧的力量(图片来源网络,侵删) 舌战群儒,不战而屈人之兵 提问: 同学们,你们