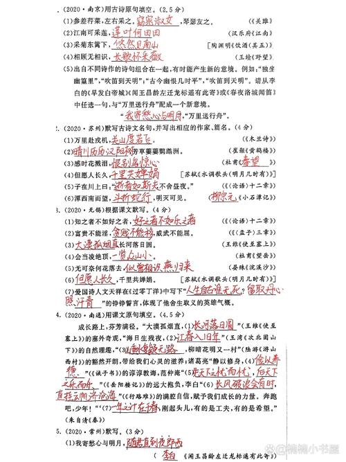
九年级古诗默写如何抓准主观题得分要点?
经典古诗 2026年1月29日 23:12:16 99ANYc3cd6
第一部分:必背古诗文梳理
课内古诗文(核心重点)
这部分是考试的重中之重,必须做到“滚瓜烂熟,一字不差”。
《行路难(其一)》· 李白

-
原文: 金樽清酒斗十千,玉盘珍羞直万钱。 停杯投箸不能食,拔剑四顾心茫然。 欲渡黄河冰塞川,将登太行雪满山。 闲来垂钓碧溪上,忽复乘舟梦日边。 行路难,行路难,多歧路,今安在? 长风破浪会有时,直挂云帆济沧海。
-
易错字标注:
- 羞(通“馐”,美食) 直(通“值”)
- 箸 (zhù) 箸
- 塞 (sè) 川
- 歧 (qí) 路
-
主旨情感: 本诗以“行路难”为题,抒发了诗人在政治道路上遭遇艰难险阻后,内心强烈的苦闷、愤慨和不平;但最终并未消沉,而是从苦闷中挣脱出来,唱出了充满信心与展望的强音,体现了诗人积极乐观、自强不息的豪迈气概。
-
名句赏析:
(图片来源网络,侵删)- “长风破浪会有时,直挂云帆济沧海。”
- 赏析: 这两句是全诗的点睛之笔,意境开阔,气势磅礴,诗人相信,尽管前路多艰,但总有一天能乘着长风,冲破巨浪,高高挂起云帆,横渡沧海,到达理想的彼岸,它表达了一种冲破一切阻力、勇往直前的坚定信念和乐观精神,成为千古名句,激励了无数身处困境的人。
- “长风破浪会有时,直挂云帆济沧海。”
-
情境默写:
- 表达诗人面对美酒佳肴却无心享用,内心苦闷的句子是:停杯投箸不能食,拔剑四顾心茫然。
- 比喻人生道路艰难、前途渺茫的句子是:欲渡黄河冰塞川,将登太行雪满山。
- 表达诗人坚信理想终将实现的句子是:长风破浪会有时,直挂云帆济沧海。
- 诗中借用吕尚垂钓和伊尹梦日的典故,表明自己对前途仍抱有希望的句子是:闲来垂钓碧溪上,忽复乘舟梦日边。
《酬乐天扬州初逢席上见赠》· 刘禹锡
-
原文: 巴山楚水凄凉地,二十三年弃置身。 怀旧空吟闻笛赋,到乡翻似烂柯人。 沉舟侧畔千帆过,病树前头万木春。 今日听君歌一曲,暂凭杯酒长精神。
-
易错字标注:
(图片来源网络,侵删)- 畔 (pàn) 侧畔
- 柯 (kē) 烂柯人
-
主旨情感: 此诗是刘禹锡被贬二十三年后,在扬州与白居易相逢时所作,诗中既抒发了长期被贬的辛酸和愤懑,又表现了诗人对世事变迁和仕宦沉浮的豁达襟怀,特别是“沉舟”一联,充满了新陈代谢的哲理,展现了诗人积极进取的人生态度。
-
名句赏析:
- “沉舟侧畔千帆过,病树前头万木春。”
- 赏析: 这两句以“沉舟”和“病树”自比,抒发了诗人身世之感,但诗人并未因此而消沉,反而看到了“千帆过”和“万木春”的蓬勃景象,它揭示了新事物必将取代旧事物,社会总是向前发展的客观规律,充满了哲理和乐观精神,意境开阔,脍炙人口。
- “沉舟侧畔千帆过,病树前头万木春。”
-
情境默写:
- 概写自己被贬谪之地的荒凉和被弃置时间之长的句子是:巴山楚水凄凉地,二十三年弃置身。
- 运用两个典故,抒发物是人非、恍如隔世之感的句子是:怀旧空吟闻笛赋,到乡翻似烂柯人。
- 蕴含新陈代谢、新事物必将取代旧事物哲理的句子是:沉舟侧畔千帆过,病树前头万木春。
- 表达诗人感谢友人,并决心重新振作精神的句子是:今日听君歌一曲,暂凭杯酒长精神。
《水调歌头·明月几时有》· 苏轼
-
原文: 丙辰中秋,欢饮达旦,大醉,作此篇,兼怀子由。 明月几时有?把酒问青天,不知天上宫阙,今夕是何年,我欲乘风归去,又恐琼楼玉宇,高处不胜寒,起舞弄清影,何似在人间。 转朱阁,低绮户,照无眠,不应有恨,何事长向别时圆?人有悲欢离合,月有阴晴圆缺,此事古难全,但愿人长久,千里共婵娟。
-
易错字标注:
- 阙 (què) 宫阙
- 绮 (qǐ) 户
- 婵娟 (chán juān)
-
主旨情感: 这是一首中秋咏月兼怀亲人的抒情之作,词人由对宇宙的遐想,转到对人生的思考和对亲人的思念,全词情感起伏,从对月的质问,到对人生的感悟,最后以旷达的胸襟和美好的祝愿作结,意境豪放而阔大,情怀浪漫而旷达。
-
名句赏析:
- “人有悲欢离合,月有阴晴圆缺,此事古难全。”
- 赏析: 这三句从自然现象(月的圆缺)联想到人间情感(人的离合),得出了一个富有哲理的结论:世间万物不可能十全十美,分离与团聚是人生的常态,这体现了诗人对人生缺憾的深刻理解和豁达包容的人生态度。
- “但愿人长久,千里共婵娟。”
- 赏析: 这是全词的点睛之笔,也是千百年来脍炙人口的祝福语,它一扫离愁别绪,将个人的情感升华为对所有人的美好祝愿:只要我们都健康长久,即使相隔千里,也能共享这美好的月光,情感真挚,境界高远。
- “人有悲欢离合,月有阴晴圆缺,此事古难全。”
-
情境默写:
- 词中由月亮的移动,暗示夜深人静、词人难以入眠的句子是:转朱阁,低绮户,照无眠。
- 词中表达豁达胸襟,阐释人生哲理的句子是:人有悲欢离合,月有阴晴圆缺,此事古难全。
- 词中化用李白“青天有月来几时,我今停杯一问之”诗意,以月亮的疑问开篇的句子是:明月几时有?把酒问青天。
- 词中从“隔”到“通”的美好祝愿,表现了词人博大的胸襟和情怀的句子是:但愿人长久,千里共婵娟。
《无题》· 李商隐
-
原文: 相见时难别亦难,东风无力百花残。 春蚕到死丝方尽,蜡炬成灰泪始干。 晓镜但愁云鬓改,夜吟应觉月光寒。 蓬山此去无多路,青鸟殷勤为探看。
-
易错字标注:
- 鬓 (bìn) 云鬓
-
主旨情感: 这是一首爱情诗,抒写了男女之间刻骨相思和至死不渝的深情,首联写离别的艰难与环境的凄凉,颔联以“春蚕”“蜡炬”为喻,写爱情的坚贞和奉献,颈联写对对方的担忧和思念,尾联借用神话传说,寄托了希望与对方沟通的殷切期望。
-
名句赏析:
- “春蚕到死丝方尽,蜡炬成灰泪始干。”
- 赏析: 这两句是千古传诵的名句,诗人以“春蚕吐丝”和“蜡烛燃烧”这两个极富生命力和奉献精神的意象,来比喻爱情的忠贞不渝和至死方休。“丝”谐音“思”,“泪”既指蜡烛燃烧时滴下的蜡油,也指相思的眼泪,比喻新奇贴切,情感真挚动人,现在常用来赞美无私奉献的精神。
- “春蚕到死丝方尽,蜡炬成灰泪始干。”
-
情境默写:
- 奠定全诗感情基调,渲染离别时凄凉氛围的句子是:相见时难别亦难,东风无力百花残。
- 运用比喻,表达对爱情至死不渝的忠贞的句子是:春蚕到死丝方尽,蜡炬成灰泪始干。
- 表达诗人对青春易逝、容颜易老的担忧和思念的句子是:晓镜但愁云鬓改,夜吟应觉月光寒。
《浣溪沙·一曲新词酒一杯》· 晏殊
-
原文: 一曲新词酒一杯,去年天气旧亭台。 夕阳西下几时回? 无可奈何花落去,似曾相识燕归来。 小园香径独徘徊。
-
易错字标注:
- 徘 (pái) 徊 (huái)**
-
主旨情感: 这首词通过对眼前景物的咏叹,流露出对时光流逝、好景不常的淡淡哀愁和哲理性的思考,词人将个人的闲愁与对宇宙人生的感悟融为一体,语言清丽,含蓄蕴藉。
-
名句赏析:
- “无可奈何花落去,似曾相识燕归来。”
- 赏析: 这两句是全词的精华,上句写对美好事物消逝的惋惜和无力挽回的无奈,下句写燕子归来带来的似曾相识之感,蕴含着某种生活哲理,对仗工整,意境优美,将自然现象与人生感悟完美结合,被誉为“天然奇偶”。
- “无可奈何花落去,似曾相识燕归来。”
-
情境默写:
- 词中构成“新”“旧”对比,暗含对时光流逝的感叹的句子是:一曲新词酒一杯,去年天气旧亭台。
- 词中被誉为“天然奇偶”,蕴含哲理,表明美好事物必将逝去,但新事物总会出现的句子是:无可奈何花落去,似曾相识燕归来。
- 词中抒发词人独自在小园花径上惆怅徘徊的惆怅心情的句子是:小园香径独徘徊。
《岳阳楼记》· 范仲淹
-
名句(默写重点):
- 先天下之忧而忧,后天下之乐而乐。
- 不以物喜,不以己悲。
- 登斯楼也,则有去国怀乡,忧谗畏讥,满目萧然,感极而悲者矣。
- 登斯楼也,则心旷神怡,宠辱偕忘,把酒临风,其喜洋洋者矣。
- 予尝求古仁人之心,或异二者之为,何哉?
-
主旨情感: 这是一篇千古传诵的散文,作者借描绘“迁客骚人”面对不同景物而产生的悲喜之情,引出“古仁人”的旷达胸襟和政治抱负,并以“先天下之忧而忧,后天下之乐而乐”的千古名句,抒发了作者忧国忧民、以天下为己任的伟大政治抱负。
-
情境默写:
- 表达作者旷达胸襟和政治抱负的句子是:先天下之忧而忧,后天下之乐而乐。
- 表达“迁客骚人”因己而悲的句子是:去国怀乡,忧谗畏讥,满目萧然,感极而悲者矣。
- 表达“迁客骚人”因物而喜的句子是:心旷神怡,宠辱偕忘,把酒临风,其喜洋洋者矣。
- 作者认为“古仁人”与“迁客骚人”不同的原因是:不以物喜,不以己悲。
《醉翁亭记》· 欧阳修
-
名句(默写重点):
- 醉翁之意不在酒,在乎山水之间也。
- 山水之乐,得之心而寓之酒也。
- 人知从太守游而乐,而不知太守之乐其乐也。
- 若夫日出而林霏开,云归而岩穴暝,晦明变化者,山间之朝暮也。
- 野芳发而幽香,佳木秀而繁阴,风霜高洁,水落而石出者,山间之四时也。
-
主旨情感: 本文通过对醉翁亭秀丽风光和太守与民同乐情景的描绘,抒发了作者寄情山水、与民同乐的旷达情怀,以及被贬后依然积极乐观的人生态度。
-
情境默写:
- 揭示全文主旨,点明“醉翁”真正含义的句子是:醉翁之意不在酒,在乎山水之间也。
- 表达太守把山水之乐寄托在喝酒上的句子是:山水之乐,得之心而寓之酒也。
- 表达太守与民同乐,以及自己内心真正快乐的句子是:人知从太守游而乐,而不知太守之乐其乐也。
课外古诗文拓展(常见考查篇目)
这部分虽然不是教材必背,但在中考中常以“理解性默写”的形式出现,需要熟悉。
《破阵子·为陈同甫赋壮词以寄之》· 辛弃疾
-
原文: 醉里挑灯看剑,梦回吹角连营,八百里分麾下炙,五十弦翻塞外声,沙场秋点兵。 马作的卢飞快,弓如霹雳弦惊,了却君王天下事,赢得生前身后名,可怜白发生!
-
名句赏析:
- “了却君王天下事,赢得生前身后名,可怜白发生!”
- 赏析: 这是全词的高潮和转折,前两句抒发了渴望收复失地、建功立业的雄心壮志,豪情万丈。“可怜白发生”一句陡然跌落,从理想回到残酷的现实——自己已年老,壮志难酬,强烈的对比,抒发了报国无门、壮志未酬的悲愤,极具感染力。
- “了却君王天下事,赢得生前身后名,可怜白发生!”
-
情境默写:
- 直接抒发词人渴望驰骋沙场、为国建功立业的雄心壮志的句子是:了却君王天下事,赢得生前身后名。
- 描绘军营生活紧张而热烈,表现词人渴望建功立业的句子是:八百里分麾下炙,五十弦翻塞外声,沙场秋点兵。
- 表达词人壮志未酬、悲愤之情的句子是:可怜白发生!
《过零丁洋》· 文天祥
-
原文: 辛苦遭逢起一经,干戈寥落四周星。 山河破碎风飘絮,身世浮沉雨打萍。 惶恐滩头说惶恐,零丁洋里叹零丁。 人生自古谁无死?留取丹心照汗青。
-
名句赏析:
- “人生自古谁无死?留取丹心照汗青。”
- 赏析: 这两句是文天祥的千古绝唱,也是中华民族精神的体现,诗人以磅礴的气势,表明了为国捐躯、视死如归的坚定信念和崇高气节,他将个人的生死置之度外,唯一希望的是留下一颗赤诚的忠心,在史册上永放光芒,这已经超越了个人情感,升华为一种伟大的民族气节。
- “人生自古谁无死?留取丹心照汗青。”
-
情境默写:
- 运用比喻,将国家命运和个人命运紧密相连,抒发国破家亡之痛的句子是:山河破碎风飘絮,身世浮沉雨打萍。
- 表明作者舍生取义、以死明志的决心的句子是:人生自古谁无死?留取丹心照汗青。
《渔家傲·秋思》· 范仲淹
-
原文: 塞下秋来风景异,衡阳雁去无留意。 四面边声连角起,千嶂里,长烟落日孤城闭。 浊酒一杯家万里,燕然未勒归无计。 羌管悠悠霜满地,人不寐,将军白发征夫泪。
-
名句赏析:
- “人不寐,将军白发征夫泪。”
- 赏析: 这一句揭示了全词的核心情感,将军和士兵们都因战事未平、功业未成而彻夜难眠,将军愁白了头发,士兵流下了思乡的泪水,这不仅是个人的哀愁,更是整个边塞将士共同的悲苦,意境苍凉悲壮,感人至深。
- “人不寐,将军白发征夫泪。”
-
情境默写:
- 描绘边塞傍晚奇特壮丽的景象,并点明战事紧张的句子是:千嶂里,长烟落日孤城闭。
- 抒发将士们思乡却无法归家,因功业未成而悲苦的句子是:浊酒一杯家万里,燕然未勒归无计。
- 表现将士们壮志难酬、彻夜难眠的悲凉心情的句子是:人不寐,将军白发征夫泪。
第二部分:主观默写高分策略
- 理解是基础,背诵是关键: 不要死记硬背,先理解诗歌的背景、作者情感、每一句的意思,这样记忆会更深刻,也不容易写错字。
- 抓关键词,关注易错字: 如上面标注的“箸、塞、畔、绮、鬓”等,这些是高频考点,要重点记忆,可以准备一个错题本,专门记录自己写错的字。
- 情境默写是重点: 复习时,不要只背原文,要主动思考“这句诗可以用在什么情境下?”表达“乐观自信”可以用李白“长风破浪会有时”;表达“奉献精神”可以用李商隐“春蚕到死丝方尽”。
- 分类整理,形成体系: 可以按“爱国情怀”、“思乡怀人”、“哲理感悟”、“山水田园”等主题,将学过的诗句归类整理,方便记忆和提取。
- 动手默写,核对原文: “好记性不如烂笔头”,一定要亲手写,写完后立刻和原文对照,找出错误并订正,这个纠错过程至关重要。
希望这份详细的总结能对你的复习有所帮助!祝你中考顺利,金榜题名!