初中语文古诗九年级
经典古诗 2026年1月28日 11:55:57 99ANYc3cd6
九年级语文古诗通关秘籍:考点解析、背诵技巧与情感共鸣,助你轻松应对中考!**
(引言/导语)

亲爱的同学们,家长们,大家好!九年级,是初中学习生涯的关键冲刺期,语文学习更是重中之重,而古诗,作为语文试卷中的“常客”和“拉分项”,其重要性不言而喻,面对九年级语文课本中那些意境深远、语言凝练的古诗,你是否感到背诵吃力?是否对诗歌的内涵和考点感到模糊?别担心,本文将以资深教育家的视角,结合高级内容策划的精准度,为大家深度解析初中语文九年级古诗,提供一套集考点梳理、高效背诵、情感体悟于一体的“通关秘籍”,助你攻克难关,在中考中脱颖而出!
(一) 九年级语文古诗:为何它是“硬骨头”,也是“得分利器”?
进入九年级,古诗学习的难度和要求都有了显著提升,这不仅仅是因为篇幅更长、意象更复杂,更重要的是,中考对古诗的考查早已超越了“背诵默写”的层面,更侧重于理解鉴赏、情感把握、语言品味和迁移运用。
- 知识储备的“试金石”:九年级古诗涵盖了从先秦到唐宋等多个时期的名家名作,是对学生文学常识、历史文化积淀的综合考察。
- 思维能力的“磨刀石”:分析诗歌的意象、意境、表现手法,理解诗人的思想情感,需要学生具备较强的逻辑思维、形象思维和批判性思维。
- 考试分值的“增长点”:无论是古诗文阅读理解,还是作文中的化用引用,古诗都能为你增色不少,是实实在在的得分利器。
攻克九年级古诗,不仅是应对考试的需要,更是提升个人文学素养、传承中华优秀传统文化的必经之路。

(二) 九年级语文古诗核心篇目考点全解析(人教版为例,其他版本可参考)
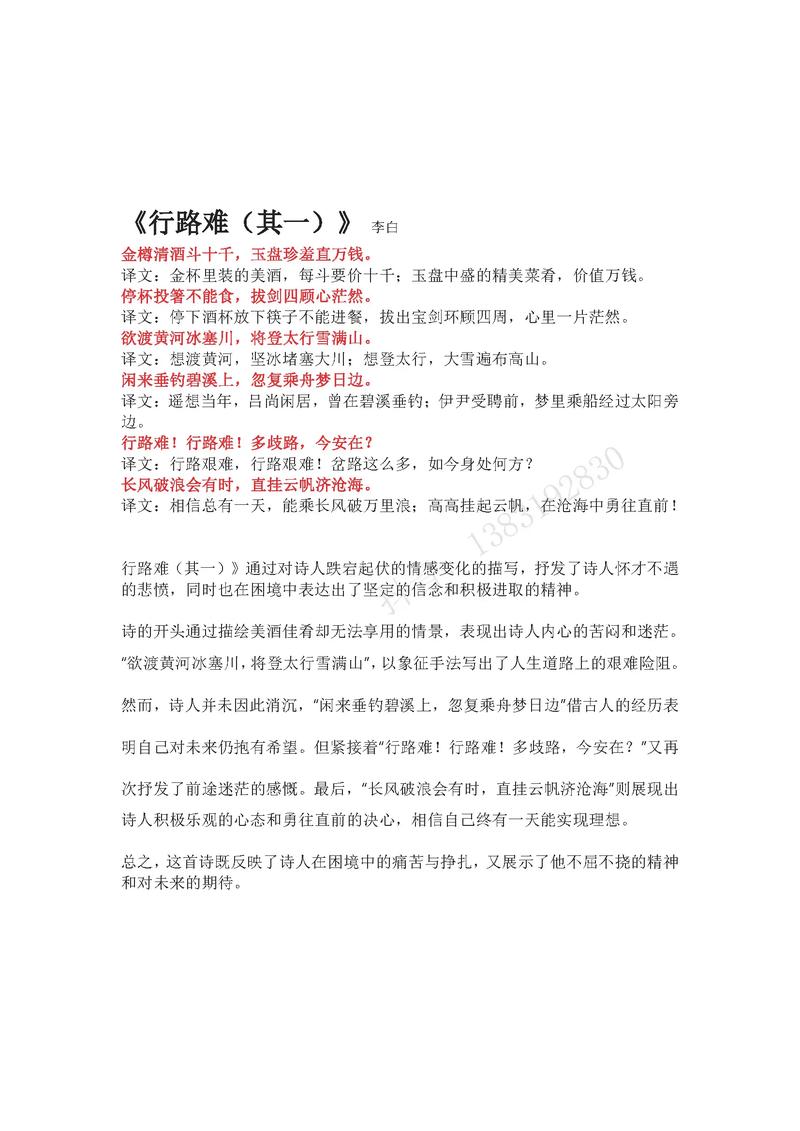
(注:此处选取九年级上/下册部分核心篇目进行解析,实际教学以教材为准。) | 作者/朝代 | 核心考点 | 情感共鸣与鉴赏要点 | | :--------------- | :---------- | :------------------------------------------------------------------------------------------------------------------------------------- | :----------------------------------------------------------------------------------------------------------------------------------------------- | | 《行路难》(其一) | 李白(唐) | 1. 名句默写;2. “停杯投箸不能食,拔剑四顾心茫然”的矛盾心理;3. “长风破浪会有时,直挂云帆济沧海”的豪情与哲理;4. 比喻、象征手法的运用。 | 情感:苦闷、彷徨与希望、豪迈交织。鉴赏:感受李白诗中“跌宕起伏”的情感节奏和“天生我材必有用”的自信乐观。 | | 《酬乐天扬州初逢席上见赠》 | 刘禹锡(唐) | 1. 名句默写;2. “巴山楚水凄凉地,二十三年弃置身”的遭遇;3. “沉舟侧畔千帆过,病树前头万木春”的哲理;4. 用典的作用。 | 情感:遭遇贬谪的愤懑与对世事变迁的豁达。鉴赏:体会刘禹锡坚韧不拔的意志和积极进取的人生态度,“沉舟”“病树”亦含新生之力。 | | 《水调歌头·明月几时有》 | 苏轼(宋) | 1. 名句默写(尤其是“但愿人长久,千里共婵娟”);2. 上下阕的情感变化;3. 想象在词中的作用;4. 苏轼旷达乐观的人生态度。 | 情感:对亲人的思念、对人生的感悟、对美好的祝愿。鉴赏:领略苏轼将自然之景、人生之思、情感之融于一体的艺术境界,体会其“中秋词,自东坡《水调歌头》一出,余词尽废”的豪放与旷达。 | | 《无题·相见时难别亦难》 | 李商隐(唐) | 1. 名句默写(“春蚕到死丝方尽,蜡炬成灰泪始干”);2. 比喻象征手法(春蚕、蜡炬);3. “晓镜但愁云鬓改,夜吟应觉月光寒”的意境;4. 爱情中的坚贞与无奈。 | 情感:爱情的缠绵悱恻、生死不渝与别后的相思之苦。鉴赏:感受李商隐诗歌朦胧婉约、深情绵邈的特色,理解“春蚕”“蜡炬”这一千古名句的深刻内涵。 | | 《岳阳楼记》 | 范仲淹(宋) | 1. 名句默写(“先天下之忧而忧,后天下之乐而乐”“不以物喜,不以己悲”);2. “迁客骚人”的“览物之情”;3. 古仁人之心的内涵;4. 对比、排比等手法的运用;5. 作者的政治抱负和情怀。 | 情感:忧国忧民的情怀,积极乐观的人生态度。鉴赏:学习范仲淹“不以物喜,不以己悲”的旷达胸襟和“先天下之忧而忧,后天下之乐而乐”的崇高政治抱负,理解其作为“千古一士”的人格魅力。 | | 《醉翁亭记》 | 欧阳修(宋) | 1. 名句默写(“醉翁之意不在酒,在乎山水之间也”“人知从太守游而乐,而不知太守之乐其乐也”);2. “醉”与“乐”的关系;3. 写景、抒情、议论的结合;4. 欧阳修的“与民同乐”思想。 | 情感:寄情山水的愉悦,与民同乐的情怀。鉴赏:感受文章流畅婉转、自然清新、骈散结合的语言风格,理解“醉翁之意不在酒”的深层含义,体会作者被贬后的豁达与政治上的超脱。 | | 《诗词三首》 | (《行路难》《酬乐天》《水调歌头》) | 1. 三首诗词情感的比较与联系;2. 豪放派词风的特点(结合苏轼、李白)。 | 情感:体会不同人生境遇下,古代文人相似的豪迈、豁达与对理想的不懈追求。 | | 《课外古诗背诵》 | (如《月夜》《商山早行》《卜算子·咏梅》等) | 1. 诗歌意象的解读(如“月”“早行”“梅”);2. 诗歌主旨的理解;3. 背诵默写。 | 情感:拓展阅读视野,感受不同诗人笔下独特的情感世界和艺术魅力。 |
(三) 古诗高效背诵与理解“三步法”:告别死记硬背!
很多同学背诵古诗,往往“前背后忘”,究其原因,在于“不理解”和“不得法”,试试以下“三步法”:

-
解诗题,知作者,明背景(前提)
- 解诗题:题目是诗歌的眼睛,如《行路难》,直接点明了人生道路的艰难困苦。
- 知作者:了解诗人的生平、风格、创作背景,如李白豪放,杜甫沉郁,苏轼旷达,这有助于你把握诗歌的整体基调。
- 明背景:诗歌创作时的时代背景、诗人遭遇等,是理解诗歌情感的钥匙,如了解了刘禹锡的贬谪经历,就能更好理解《酬乐天》中的愤懑与豁达。
-
抓意象,品语言,悟意境(核心)
- 抓意象:意象是融入了诗人主观情感的客观物象,如“月亮”(思乡、怀人)、“柳”(离别、思念)、“酒”(愁绪、豪情),将意象串联起来,诗歌的画面感和情感就出来了。
- 品语言:关注诗人的炼字炼句,如“春风又绿江南岸”的“绿”字,“红杏枝头春意闹”的“闹”字,一个字就写活了整个意境。
- 悟意境:意境是诗人主观情感与客观景物融合而成的艺术境界,闭上眼睛,想象诗歌描绘的画面,将自己融入其中,用“心”去感受诗人的喜怒哀乐。
-
巧联想,勤回顾,常运用(巩固)
- 巧联想:将新学的诗歌与已学过的诗歌、自己的生活经验、历史知识联系起来记忆,如学习《水调歌头》,可以联想到其他写月的诗句。
- 勤回顾:遵循“艾宾浩斯遗忘曲线”,及时复习、反复诵读,短期记忆才能转化为长期记忆。
- 常运用:尝试用诗中的名句造句,或者在写作中恰当引用古诗,不仅能加深理解,还能提升文采。
(四) 古诗鉴赏答题技巧:让答案“踩点”更精准!
中考古诗鉴赏题,往往有固定的答题模式和得分点。
-
炼字/词
- 答题步骤:
- 解释该字/词在句中的含义。
- 展开联想,把该字/词放入原句中描述景象。
- 点出该字/词烘托了怎样的意境,或表达了诗人怎样的情感,或有什么妙处(如生动形象、传神、化静为动等)。
- 示例:赏析“春风又绿江南岸”中的“绿”字。
答:“绿”字在这里是“吹绿”的意思,生动形象地写出了春风吹拂,江南大地万物复苏、一片新绿的景象,表现了诗人对江南春色的喜爱和思念家乡的情感。
- 答题步骤:
-
名句赏析
- 答题步骤:
- 点明名句的表层含义。
- 阐述其深层含义、哲理或情感。
- 分析其在表达技巧上的特点(如比喻、象征、对仗、用典等)。
- 说明其对全诗主旨的作用。
- 示例:赏析“沉舟侧畔千帆过,病树前头万木春”。
答:这两句诗以“沉舟”“病树”自比,却用“千帆过”“万木春”描绘了新事物必将取代旧事物的美好景象,它蕴含着深刻的人生哲理:个人的沉沦算不了什么,社会总是要向前发展的,未来一定会比现在更好,充满了积极乐观的精神,给人以鼓舞。
- 答题步骤:
-
表现手法/写作技巧
- 常见手法:比喻、拟人、夸张、对偶、借景抒情、情景交融、托物言志、动静结合、虚实结合、用典、衬托等。
- 答题步骤:
- 准确指出用了何种手法。
- 结合诗句阐释手法是如何运用的。
- 分析该手法表达了诗人怎样的情感,或起到了怎样的艺术效果。
- 示例:分析《酬乐天扬州初逢席上见赠》中“闻笛赋”“烂柯典”的作用。
答:运用了用典的手法。“闻笛赋”指向秀的《思旧赋》,暗示对因政治改革而被害的朋友的悼念;“烂柯典”指王质观棋烂柯的典故,暗示自己贬谪时间之长,这两个典故含蓄地表达了诗人对故友的怀念和对岁月流逝的感慨。
(五) 升华与拓展:从古诗中汲取人生智慧与文化自信
同学们,学习古诗,绝不仅仅是为了应付考试,它更是一次与古人的对话,一次心灵的旅行,一次文化的浸润。
- 汲取人生智慧:李白“长风破浪会有时”的乐观,刘禹锡“沉舟侧畔千帆过”的豁达,范仲淹“先天下之忧而忧”的担当,苏轼“但愿人长久”的旷达……这些宝贵的精神财富,能为我们的人生航船指引方向。
- 增强文化自信:古诗是中华优秀传统文化的瑰宝,当我们能脱口而出“会当凌绝顶,一览众山小”,能体会到“采菊东篱下,悠然见南山”的闲适,能理解“人生自古谁无死,留取丹心照汗青”的忠贞时,我们内心深处对民族文化的自豪感便会油然而生。
九年级语文古诗的学习,虽有挑战,但更有乐趣,希望本文提供的“通关秘籍”能为大家点亮一盏明灯,理解是基础,方法是关键,运用是目的,热爱是动力,愿同学们都能在古诗的海洋中尽情遨游,不仅收获优异的成绩,更能收获心灵的丰盈与文化的自信!
如果你觉得这篇文章对你有帮助,欢迎点赞、收藏、转发,也欢迎在评论区留言,分享你的古诗学习心得或遇到的困惑,我们一起交流进步!
(SEO优化说明)
- 核心关键词布局、导语、各级标题、正文段落中自然融入“初中语文古诗九年级”、“九年级语文古诗”、“考点解析”、“背诵技巧”、“情感共鸣”、“中考”等核心关键词及长尾关键词。
- 用户需求洞察:文章针对九年级学生及家长最关心的“考点难”、“背诵难”、“答题难”等问题提供解决方案,满足其获取实用信息、提升成绩的核心需求。
- 高质量原创基于教育专业知识和教学经验,结构清晰,逻辑严谨,既有宏观策略,也有微观方法,避免空泛和抄袭。
- 可读性与吸引力:使用亲切的口吻,结合表格、案例、步骤化讲解,降低阅读门槛,提升用户阅读体验。
- 互动引导:文末设置互动环节,鼓励用户评论、点赞、收藏,增加文章停留时间和用户粘性,利于搜索引擎判断文章质量。
- 标题吸引力:使用“通关秘籍”、“轻松应对”、“助你脱颖而出”等词语,激发用户点击欲望。
- :使用小标题、表格等形式,使文章结构清晰,便于搜索引擎抓取和用户快速获取信息。
希望这篇文章能达到您预期的效果!