初中生背诵的古诗文,为何选这些?
经典古诗 2026年1月28日 07:29:24 99ANYc3cd6
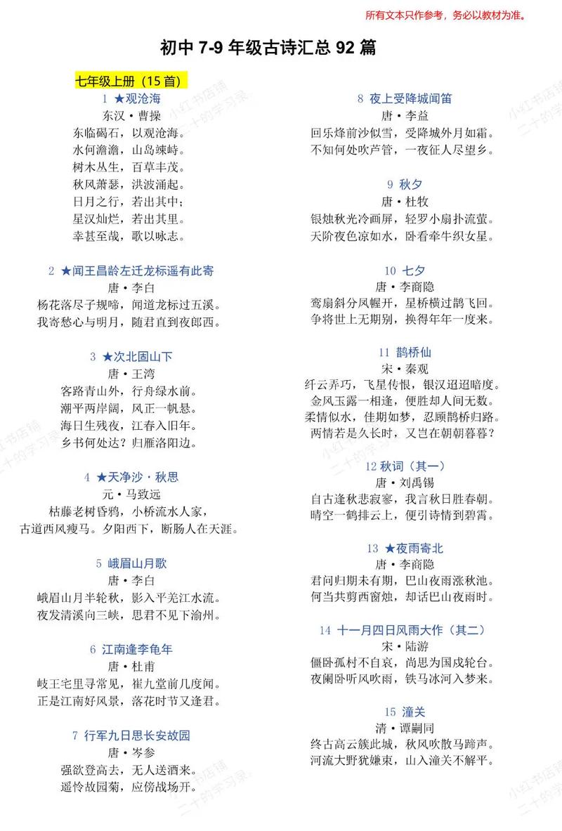
初中生必背古诗文清单
七年级上册
-
《观沧海》 - 曹操
- 名句:东临碣石,以观沧海,水何澹澹,山岛竦峙,树木丛生,百草丰茂,秋风萧瑟,洪波涌起,日月之行,若出其中;星汉灿烂,若出其里,幸甚至哉,歌以咏志。
- 主旨:描绘了大海吞吐日月、包蕴万千的壮丽景象,抒发了作者博大的胸襟和统一天下的宏伟抱负。
-
《次北固山下》 - 王湾
(图片来源网络,侵删)- 名句:海日生残夜,江春入旧年。
- 主旨:抒发了作者对故乡的思念之情,以及旅途中的羁旅愁思,海日生残夜,江春入旧年”一句,蕴含着时序交替、新旧更迭的自然哲理,被誉为“唐人写景的绝唱”。
-
《钱塘湖春行》 - 白居易
- 名句:几处早莺争暖树,谁家新燕啄春泥,乱花渐欲迷人眼,浅草才能没马蹄。
- 主旨:生动地描绘了西湖早春的明媚风光,表达了诗人对大自然的热爱和喜悦之情。
-
《西江月·夜行黄沙道中》 - 辛弃疾
- 名句:稻花香里说丰年,听取蛙声一片。
- 主旨:词人夜行乡村,描绘了夏夜的山村风光,充满了丰收在望的喜悦和对农村生活的热爱。
-
《天净沙·秋思》 - 马致远
- 名句:枯藤老树昏鸦,小桥流水人家,古道西风瘦马,夕阳西下,断肠人在天涯。
- 主旨:用极其凝练的笔墨,勾勒出一幅深秋晚景图,抒发了游子思乡、孤寂凄苦的愁绪。
-
《<论语>十二章》
(图片来源网络,侵删)- 名句:
- 学而时习之,不亦说乎?
- 温故而知新,可以为师矣。
- 学而不思则罔,思而不学则殆。
- 知之者不如好之者,好之者不如乐之者。
- 三人行,必有我师焉,择其善者而从之,其不善者而改之。
- 主旨:记录了孔子及其弟子的言行,集中体现了孔子的政治主张、伦理思想、道德观念及教育原则。
- 名句:
七年级下册
-
《木兰诗》 - 乐府民歌
- 名句:万里赴戎机,关山度若飞,朔气传金柝,寒光照铁衣,将军百战死,壮士十年归。
- 主旨:讲述了木兰女扮男装、代父从军、立下赫赫战功后又不慕荣华、主动还乡的故事,赞扬了木兰勤劳、善良、勇敢、淳朴、爱国爱家的优秀品质。
-
《卖油翁》 - 欧阳修
- 名句:我亦无他,惟手熟尔。
- 主旨:通过卖油翁与陈尧咨的对话,说明了“熟能生巧”、“精益求精”的道理,告诫人们要谦虚,不要骄傲自满。
-
《孙权劝学》 - 《资治通鉴》
- 名句:士别三日,即更刮目相待,大兄何见事之晚乎!
- 主旨:通过吕蒙在孙权劝说下开始学习,并最终大有成就的故事,强调了学习的重要性,说明了只要肯学习,就会有进步。
八年级上册
-
《三峡》 - 郦道元
(图片来源网络,侵删)- 名句:素湍绿潭,回清倒影,绝巘多生怪柏,悬泉瀑布,飞漱其间。
- 主旨:用优美的语言描绘了三峡四季的壮丽景色,展现了祖国山河的雄奇秀美。
-
《答谢中书书》 - 陶弘景
- 名句:山川之美,古来共谈,高峰入云,清流见底,两岸石壁,五色交辉,青林翠竹,四时俱备。
- 主旨:以书信形式,描绘了江南山水的美景,表达了作者沉醉山水的愉悦之情和与古今知音共赏美景的得意之感。
-
《记承天寺夜游》 - 苏轼
- 名句:庭下如积水空明,水中藻、荇交横,盖竹柏影也,何夜无月?何处无竹柏?但少闲人如吾两人者耳。
- 主旨:记录了作者与朋友张怀民在承天寺赏月的情景,抒发了作者被贬谪的复杂心境——既有淡淡的失意,也有自我排遣的旷达与闲适。
-
《黄鹤楼》 - 崔颢
- 名句:晴川历历汉阳树,芳草萋萋鹦鹉洲,日暮乡关何处是?烟波江上使人愁。
- 主旨:抒发了诗人登临黄鹤楼时的思乡之情,意境开阔,情思绵长。
-
《使至塞上》 - 王维
- 名句:大漠孤烟直,长河落日圆。
- 主旨:记述了出使塞上的旅程,描绘了塞外雄浑壮阔的景象,流露出作者孤寂、抑郁的情怀。
-
《渡荆门送别》 - 李白
- 名句:山随平野尽,江入大荒流,月下飞天镜,云生结海楼。
- 主旨:描绘了荆门一带壮丽的山水景色,表达了诗人对祖国大好河山的赞美,以及离开故乡时依依惜别之情。
八年级下册
-
《桃花源记》 - 陶渊明
- 名句:芳草鲜美,落英缤纷,土地平旷,屋舍俨然,有良田、美池、桑竹之属,阡陌交通,鸡犬相闻。
- 主旨:描绘了一个没有压迫、没有剥削、和平恬静、人人自得其乐的理想社会,寄托了作者对美好生活的向往和对现实社会的不满。
-
《小石潭记》 - 柳宗元
- 名句:潭中鱼可百许头,皆若空游无所依,日光下澈,影布石上,佁然不动,俶尔远逝,往来翕忽。
- 主旨:记叙了作者游览小石潭的经过,描绘了小石潭的石、水、游鱼、树木等,抒发了作者被贬后凄苦孤寂的心情。
-
《北冥有鱼》 - 《庄子》
- 名句:北冥有鱼,其名为鲲,鲲之大,不知其几千里也,化而为鸟,其名为鹏,鹏之背,不知其几千里也。
- 主旨:通过鲲鹏变化的寓言,说明任何事物的存在和发展都是相对的、变化的,赞美了无所依凭的绝对自由。
-
《庄子与惠子游于濠梁之上》 - 《庄子》
- 名句:子非鱼,安知鱼之乐?子非我,安知我不知鱼之乐?
- 主旨:记录了庄子与惠子的一场辩论,展现了庄子“物我合一”的哲学思想和超然的人生态度。
九年级上册
-
《岳阳楼记》 - 范仲淹
- 名句:先天下之忧而忧,后天下之乐而乐,不以物喜,不以己悲。
- 主旨:通过对岳阳楼景物的描写和议论,表达了作者“不以物喜,不以己悲”的旷达胸襟和“先天下之忧而忧,后天下之乐而乐”的远大政治抱负。
-
《醉翁亭记》 - 欧阳修
- 名句:醉翁之意不在酒,在乎山水之间也,山水之乐,得之心而寓之酒也。
- 主旨:描绘了滁州一带的自然风光和太守与民同乐的情景,抒发了作者寄情山水、与民同乐的旷达情怀。
-
《湖心亭看雪》 - 张岱
- 名句:雾凇沆砀,天与云与山与水,上下一白,湖上影子,惟长堤一痕、湖心亭一点、与余舟一芥、舟中人两三粒而已。
- 主旨:描绘了西湖雪后幽静、空旷、纯净的景象,表达了作者清高自赏、超然物外的情趣和淡淡的孤寂感。
-
《行路难(其一)》 - 李白
- 名句:长风破浪会有时,直挂云帆济沧海。
- 主旨:抒发了诗人仕途失意、苦闷彷徨的心情,但最终仍表现了他对人生前途充满信心的豪迈气概和乐观精神。
-
《酬乐天扬州初逢席上见赠》 - 刘禹锡
- 名句:沉舟侧畔千帆过,病树前头万木春。
- 主旨:既表达了诗人对自身遭遇的感慨,也蕴含着新陈代谢、新事物必将取代旧事物的哲理。
九年级下册
-
《鱼我所欲也》 - 《孟子》
- 名句:生,亦我所欲也;义,亦我所欲也,二者不可得兼,舍生而取义者也。
- 主旨:阐述了“义”比生命更重要的道理,赞扬了那些舍生取义的人,告诫人们要不辨礼义而贪求“万钟”,否则会失去本心。
-
《唐雎不辱使命》 - 《战国策》
- 名句:夫专诸之刺王僚也,彗星袭月;聂政之刺韩傀也,白虹贯日;要离之刺庆忌也,仓鹰击于殿上。
- 主旨:通过唐雎出使秦国,与秦王针锋相对的斗争,塑造了一个临危不惧、有勇有谋、敢于斗争、维护国家尊严的外交家形象。
-
《送东阳马生序》 - 宋濂
- 名句:以中有足乐者,不知口体之奉不若人也。
- 主旨:作者现身说法,讲述自己年轻时求学的艰难和勤奋,勉励马生珍惜优越的学习条件,专心向学,德才兼备。
-
《诗词三首》
- 《十五从军征》:揭露了战争的残酷和封建兵役制度给人民带来的深重灾难。
- 《白雪歌送武判官归京》 - 岑参:描绘了边塞雪景的壮丽和送别友人的情景,气势磅礴,意境奇伟。
- 《南乡子·登京口北固亭有怀》 - 辛弃疾:怀古伤今,抒发了作者渴望为国效力、收复失地的爱国情怀。
背诵小贴士
- 理解先行:不要死记硬背,先理解诗文的字词、句意、写作背景和作者情感,理解了内容,背诵就会事半功倍。
- 反复诵读:大声朗读,感受文章的韵律和节奏,读得多了,自然就记住了。
- 分段记忆:将长篇诗文分成几个小段落,逐段攻克,最后再串联起来。
- 想象画面:边背边想象诗文所描绘的画面,特别是写景诗,脑海中形成电影画面,记忆会更深刻。
- 利用工具:可以借助一些背诵App、音频或视频,跟读模仿,加深记忆。
- 及时复习:根据艾宾浩斯遗忘曲线,在学习后的一两天、一周后、一个月后进行复习,效果最佳。
希望这份清单和技巧能帮助初中生们更好地学习和背诵这些千古名篇!