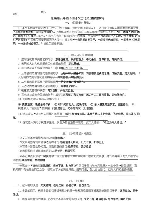
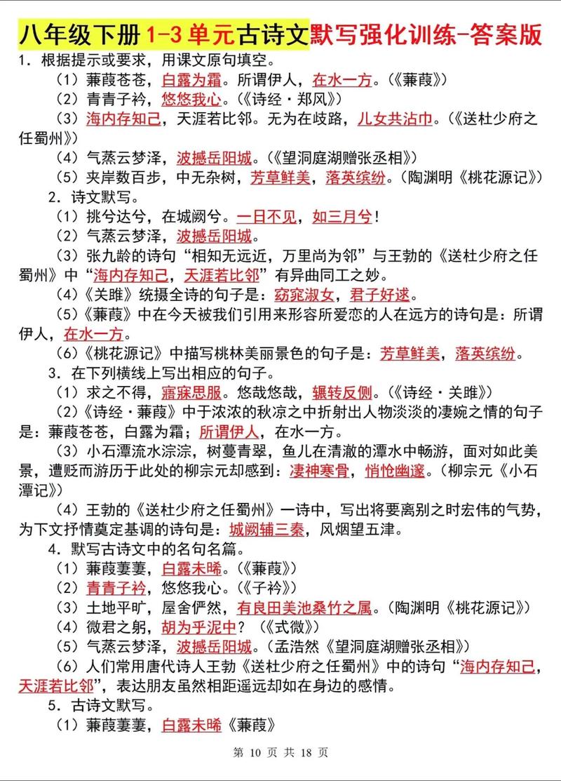
八下古诗词理解默写
经典古诗 2026年1月27日 14:15:06 99ANYc3cd6
下面我将按照教材常见的篇目顺序,为你梳理八年级下册的古诗词,并提供【原诗】、【主旨/理解】和【易错/理解性默写题】,帮助你高效复习。
第一部分:古诗词梳理与默写
《关雎》(《诗经》)
-
【原诗】
(图片来源网络,侵删)关关雎鸠,在河之洲,窈窕淑女,君子好逑。 参差荇菜,左右流之,窈窕淑女,寤寐求之。 求之不得,寤寐思服,悠哉悠哉,辗转反侧。 参差荇菜,左右采之,窈窕淑女,琴瑟友之。 参差荇菜,左右芼之,窈窕淑女,钟鼓乐之。
-
【主旨/理解】 这首诗是《诗经》的首篇,是一首爱情诗,它以水鸟和鸣起兴,描写了一位君子对“窈窕淑女”的思念、追求以及幻想中得成眷属的喜悦,全诗情感真挚、健康、明朗,体现了古代人民对美好爱情的向往和追求。
-
【易错/理解性默写题】
- 描写君子因思念美丽善良的姑娘而辗转难眠的诗句是:悠哉悠哉,辗转反侧。
- 全诗以“关关雎鸠,在河之洲”起兴,引出“窈窕淑女,君子好逑”的主题。
- 表达了君子希望通过音乐来取悦和亲近心仪女子的美好愿望的诗句是:窈窕淑女,琴瑟友之。 和 窈窕淑女,钟鼓乐之。
- 描写采摘荇菜的诗句是:参差荇菜,左右流之。 / 参差荇菜,左右采之。 / 参差荇菜,左右芼之。
《蒹葭》(《诗经》)
-
【原诗】
(图片来源网络,侵删)蒹葭苍苍,白露为霜,所谓伊人,在水一方。 溯洄从之,道阻且长,溯游从之,宛在水中央。 蒹葭萋萋,白露未晞,所谓伊人,在水之湄。 溯洄从之,道阻且跻,溯游从之,宛在水中坻。 蒹葭采采,白露未已,所谓伊人,在水之涘。 溯洄从之,道阻且右,溯游从之,宛在水中沚。
-
【主旨/理解】 这首诗也是一首爱情诗,但与《关雎》的明朗直白不同,《蒹葭》意境朦胧,情感凄迷,它通过追寻“伊人”而不得的情景,渲染了一种可望而不可即的惆怅心境,表达了对美好事物执着追求但又难以实现的惆怅和伤感。
-
【易错/理解性默写题】
- 全诗渲染萧瑟、凄清的秋景氛围,烘托惆怅心情的诗句是:蒹葭苍苍,白露为霜。
- 描写追寻道路艰难曲折的诗句是:溯洄从之,道阻且长。 / 溯洄从之,道阻且跻。 / 溯洄从之,道阻且右。
- 表现了追寻之路的艰辛,以及“伊人”身影飘忽、难以捉摸的诗句是:溯游从之,宛在水中央。 / 溯游从之,宛在水中坻。 / 溯游从之,宛在水中沚。
- “所谓伊人,在水一方”已经成为一个成语,常用来比喻心中向往而又难以触及的理想或目标。
《送杜少府之任蜀州》(王勃)
-
【原诗】
(图片来源网络,侵删)城阙辅三秦,风烟望五津。 与君离别意,同是宦游人。 海内存知己,天涯若比邻。 无为在歧路,儿女共沾巾。
-
【主旨/理解】 这是一首送别诗,但一反传统送别诗的悲戚缠绵,意境开阔,气势豪迈,诗人劝勉友人不要在分别时像小儿女一样哭泣,只要彼此心心相印,即使远在天涯海角,也近如邻居,全诗体现了诗人旷达的胸襟和积极乐观的情怀。
-
【易错/理解性默写题】
- 写送别地点和友人去向的诗句是:城阙辅三秦,风烟望五津。
- 体现诗人开阔胸襟,成为千古名句,表达友谊不受时空限制的诗句是:海内存知己,天涯若比邻。
- 劝勉友人不要在岔路口上,像小儿女一样哭泣,表现了诗人乐观豁达的胸襟的诗句是:无为在歧路,儿女共沾巾。
- 表达了与友人同为在外做官之人,彼此理解、相互安慰的诗句是:与君离别意,同是宦游人。
《茅屋为秋风所破歌》(杜甫)
-
【原诗】
八月秋高风怒号,卷我屋上三重茅,茅飞渡江洒江郊,高者挂罥长林梢,下者飘转沉塘坳。 南村群童欺我老无力,忍能对面为盗贼,公然抱茅入竹去,唇焦口燥呼不得,归来倚杖自叹息。 俄顷风定云墨色,秋天漠漠向昏黑,布衾多年冷似铁,娇儿恶卧踏里裂,床头屋漏无干处,雨脚如麻未断绝。 自经丧乱少睡眠,长夜沾湿何由彻! 安得广厦千万间,大庇天下寒士俱欢颜!风雨不动安如山,呜呼!何时眼前突兀见此屋,吾庐独破受冻死亦足!
-
【主旨/理解】 这首诗记叙了茅屋被秋风吹破的情景,以及自己因屋漏而长夜难眠的痛苦,但诗人的情感并未止于个人的不幸,而是由己及人,推己及人,发出了“安得广厦千万间,大庇天下寒士俱欢颜”的呼喊,表达了诗人忧国忧民、推己及人的博大胸怀和崇高理想。
-
【易错/理解性默写题】
- 描写秋风狂暴、茅屋被毁的惨状的诗句是:八月秋高风怒号,卷我屋上三重茅。
- 描写自己处境艰难,长夜湿冷、无法入睡的诗句是:床头屋漏无干处,雨脚如麻未断绝。 / 自经丧乱少睡眠,长夜沾湿何由彻!
- 全诗的主旨句,表现诗人忧国忧民、博大胸襟和崇高理想的千古名句是:安得广厦千万间,大庇天下寒士俱欢颜!
- 表明诗人即使个人受冻牺牲,也要换取天下寒士温暖的决心的诗句是:何时眼前突兀见此屋,吾庐独破受冻死亦足!
- 写南村群童抱茅而去,诗人无可奈何的诗句是:公然抱茅入竹去,唇焦口燥呼不得。
《卖炭翁》(白居易)
-
【原诗】
卖炭翁,伐薪烧炭南山中,满面尘灰烟火色,两鬓苍苍十指黑。 卖炭得钱何所营?身上衣裳口中食,可怜身上衣正单,心忧炭贱愿天寒。 夜来城外一尺雪,晓驾炭车辗冰辙,牛困人饥日已高,市南门外泥中歇。 翩翩两骑来是谁?黄衣使者白衫儿,手把文书口称敕,回车叱牛牵向北。 一车炭,千余斤,宫使驱将惜不得,半匹红绡一丈绫,系向牛头充炭直。
-
【主旨/理解】 这是白居易《新乐府》组诗中的名篇,是一首叙事诗,通过描写一个卖炭翁辛苦烧炭、却被宫使掠夺的悲惨故事,深刻揭露了“宫市”的掠夺本质,反映了封建统治阶级对底层劳动人民的残酷剥削,表达了诗人对劳动人民的深切同情。
-
【易错/理解性默写题】
- 描写卖炭翁外貌辛苦劳作的诗句是:满面尘灰烟火色,两鬓苍苍十指黑。
- 表现卖炭翁矛盾心理的诗句是:可怜身上衣正单,心忧炭贱愿天寒。
- “翩翩两骑来是谁?黄衣使者白衫儿”两句,通过动作和衣着描写,生动刻画了宫使趾高气扬、蛮横无理的形象。
- 揭示宫市掠夺本质,表达诗人对底层人民同情的句子是:一车炭,千余斤,宫使驱将惜不得。
- 写宫使以极少的物品掠夺走大量炭的诗句是:半匹红绡一丈绫,系向牛头充炭直。
《题破山寺后禅院》(常建)
-
【原诗】
清晨入古寺,初日照高林。 曲径通幽处,禅房花木深。 山光悦鸟性,潭影空人心。 万籁此俱寂,但余钟磬音。
-
【主旨/理解】 这是一首山水诗,描绘了清晨游历破山寺后禅院的景色,诗人通过描绘幽静、深远的自然环境,营造出一种超凡脱俗、宁静祥和的意境,表达了诗人寄情山水、追求宁静、摆脱尘世烦恼的心境。
-
【易错/理解性默写题】
- 描写清晨进入古寺,阳光普照的诗句是:清晨入古寺,初日照高林。
- 描写后禅院环境幽深、景致迷人的千古名句是:曲径通幽处,禅房花木深。
- 写山光使鸟性愉悦,潭影使人心境空灵的诗句是:山光悦鸟性,潭影空人心。
- 以动衬静,描绘出禅院极致宁静氛围的诗句是:万籁此俱寂,但余钟磬音。
《送友人》(李白)
-
【原诗】
青山横北郭,白水绕东城。 此地一为别,孤蓬万里征。 浮云游子意,落日故人情。 挥手自兹去,萧萧班马鸣。
-
【主旨/理解】 这是一首送别诗,诗人通过描绘送别的场景和景色,抒发了对友人漂泊不定的离愁别绪和依依不舍的深情,全诗意境开阔,情感真挚,情景交融。
-
【易错/理解性默写题】
- 描写送别地点和环境的对偶句是:青山横北郭,白水绕东城。
- 用“浮云”和“落日”作比,喻指友人和自己漂泊不定、依依不舍之情的诗句是:浮云游子意,落日故人情。
- 化用《诗经》中“萧萧马鸣”的意境,以马鸣衬托离别的惆怅的诗句是:挥手自兹去,萧萧班马鸣。
- 比喻友人像随风飘转的蓬草一样,远行万里的诗句是:此地一为别,孤蓬万里征。
《卜算子·黄州定慧院寓居作》(苏轼)
-
【原诗】
缺月挂疏桐,漏断人初静。 谁见幽人独往来,缥缈孤鸿影。 惊起却回头,有恨无人省。 拣尽寒枝不肯栖,寂寞沙洲冷。
-
【主旨/理解】 这是一首咏物词,词人以“孤鸿”自喻,通过对孤鸿在深夜中孤独、徘徊、惊惧、不肯栖息的描写,抒发了自己在政治上失意、被贬黄州时的孤寂、高洁和不愿随波逐流的情怀。
-
【易错/理解性默写题】
- 描绘深夜寂静、凄清的环境,为“孤鸿”的出现铺垫背景的诗句是:缺月挂疏桐,漏断人初静。
- 写孤鸿惊起后又回望,心中充满怨恨却无人能理解的句子是:惊起却回头,有恨无人省。
- 点明“孤鸿”高洁品格,不肯在寒冷的树枝上栖息,宁可选择寂寞沙洲的句子是:拣尽寒枝不肯栖,寂寞沙洲冷。
- 写深夜中孤独的人与孤独的鸿雁相互映衬的诗句是:谁见幽人独往来,缥缈孤鸿影。
《卜算子·咏梅》(陆游)
-
【原诗】
驿外断桥边,寂寞开无主。 已是黄昏独自愁,更著风和雨。 无意苦争春,一任群芳妒。 零落成泥碾作尘,只有香如故。
-
【主旨/理解】 这是一首咏物词,词人以“梅”自喻,梅花在驿外断桥边孤独开放,饱受风雨摧残,但它无意与百花争春,即使凋零成尘,香气也依然存在,词人通过咏梅,表达了自己身处逆境却依然坚守高洁品格、至死不渝的爱国情怀和坚贞不屈的斗争精神。
-
【易错/理解性默写题】
- 描绘梅花生长环境恶劣、孤独无依的诗句是:驿外断桥边,寂寞开无主。
- 写梅花在黄昏时分愁苦不堪,又遭受风雨摧残的诗句是:已是黄昏独自愁,更著风和雨。
- 表明梅花无意争春,任凭百花嫉妒的豁达胸襟的诗句是:无意苦争春,一任群芳妒。
- 全词的主旨句,赞颂梅花即使粉身碎骨,香气也永不消散的坚贞品格的诗句是:零落成泥碾作尘,只有香如故。
第二部分:总结与复习建议
- 理解是关键:不要死记硬背,理解每一首诗的写作背景、作者情感和诗歌主旨,默写时才能“知其然,更知其所以然”。
- 关注“题眼”:理解性默写题通常会抓住诗歌中最能体现主旨、最富表现力、最容易出错的句子作为“题眼”来设置问题。
- 分类记忆:可以将诗歌按主题(如送别、咏物、忧国忧民等)分类,对比记忆,加深理解。
- 动手默写:只看不练是假把式,一定要亲手把这些易错句子写下来,特别注意其中的生僻字、通假字、易错字(如“萋萋”的“萋”,“辗”的“车”字旁,“罥”的读音和写法,“衾”的写法,“磬”的写法等)。
- 定期回顾:利用碎片时间反复回顾这些题目,形成长期记忆。
希望这份详细的梳理能帮助你更好地掌握八年级下册的古诗词,在考试中取得好成绩!