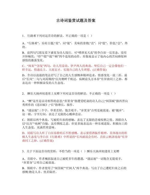
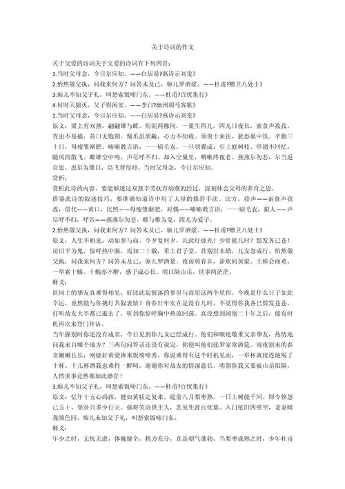
古诗词话题作文,如何写出新意与深度?
经典古诗 2026年1月24日 05:56:14 99ANYc3cd6
古诗词话题作文题目“宝典”:从“巧借东风”到“自成一家”,高分作文不再是难题!**
(引言/引子 - 抓住用户痛点,引发共鸣)

“唐诗宋词元曲,背了那么多,一到写作文还是无从下笔?” “老师布置了以‘愁绪’为话题的作文,非要用古诗词,感觉好老套啊!” “想写一篇有文化底蕴的作文,古诗词话题题目怎么拟才能新颖别致,让阅卷老师眼前一亮?”
亲爱的同学们,各位写作爱好者,你是否也常常被这样的问题所困扰?古诗词,是我们中华文化的瑰宝,是语言的精华,但如何将这“千年陈酿”巧妙地融入现代作文,特别是话题作文中,让它成为你文章的“点睛之笔”而非“堆砌之料”,确实需要一番巧思,作为深耕教育领域多年的专家,我就为大家奉上这份“古诗词话题作文题目宝典”,助你从“巧借东风”到“自成一家”,让古诗词真正成为你作文提分、出彩的秘密武器!
为何古诗词是话题作文的“流量密码”与“加分利器”?(阐述价值,满足用户深层需求)
在解答“如何拟题”之前,我们首先要明白“为何要用”,古诗词之于话题作文,绝非简单的“掉书袋”,而是具有多重优势:

- 文化底蕴的直观展现:恰当引用或化用古诗词,能瞬间提升文章的文化品位和文学素养,让阅卷老师感受到你深厚的积累。
- 情感共鸣的深度链接:古诗词中蕴含着人类共通的情感——喜怒哀乐、家国情怀、离愁别绪等,用古诗词表达,往往能更精准、更深刻地触动人心。
- 语言表达的凝练升华:古诗词语言精炼,意境优美,化用到作文中,能使语言更具表现力和感染力,避免平铺直叙。
- 新颖视角的独特呈现:从古诗词的意象、意境、哲理出发来构思话题作文,往往能开辟出与众不同的写作思路,避免人云亦云。
掌握古诗词话题作文的拟题技巧,不仅是应对考试的需要,更是提升个人综合素养的重要途径。
古诗词话题作文题目“巧借东风”:经典意象与哲理的现代表达(实用技巧,提供具体方法)
“巧借东风”,即巧妙借鉴古诗词中的经典元素,将其与话题关键词相结合,生成既有古韵又有新意的题目,这里提供几种实用的拟题方法:
(一) 直接引用/化用诗词名句(最直接,也最考验积累)

- 技巧点拨:选择与话题高度契合的诗句,可以直接作为题目,或稍作修改、截取关键词。
- 示例话题:“成长”、“离别”、“自然”、“爱国”
- 成长:
- 直接引用:《行路难》中的“长风破浪会有时,直挂云帆济沧海”——可拟题为《长风破浪会有时》或《直挂云帆济沧海》。
- 化用:结合“千磨万击还坚劲”,可拟题为《千磨万击始成长》。
- 离别:
- 直接引用:《送元二使安西》中的“劝君更尽一杯酒,西出阳关无故人”——可拟题为《西出阳关无故人》或《一杯酒,故人情》。
- 化用:柳永“杨柳岸,晓风残月”,可拟题为《晓风残月话别离》。
- 自然:
- 直接引用:《春江花月夜》中的“春江潮水连海平,海上明月共潮生”——可拟题为《海上明月共潮生》。
- 化用:王维“空山新雨后,天气晚来秋”,可拟题为《空山新雨后》。
- 爱国:
- 直接引用:《过零丁洋》中的“人生自古谁无死,留取丹心照汗青”——可拟题为《留取丹心照汗青》。
- 化用:陆游“王师北定中原日,家祭无忘告乃翁”,可拟题为《家祭无忘告乃翁》的当代回响。
- 成长:
(二) 活用诗词意象,营造独特意境(最具画面感,也最显文采)
- 技巧点拨:古诗词中的意象(如月亮、梅花、柳絮、孤舟、鸿雁等)承载着特定的情感和寓意,将话题与这些意象结合,能营造优美深邃的意境。
- 示例话题:“思念”、“坚韧”、“乡愁”、“时光”
- 思念:
- 以“月亮”为意象:《明月千里寄相思》、《一轮明月,两地相思》。
- 以“鸿雁”为意象:《鸿雁传书,情意绵绵》。
- 坚韧:
- 以“梅花”为意象:《梅花香自苦寒来》、《傲雪红梅,砥砺前行》。
- 以“竹”为意象:《咬定青山不放松》、《虚心劲节,百折不挠》。
- 乡愁:
- 以“柳絮”为意象:《柳絮纷飞,游子归心》。
- 以“酒”为意象:《一杯浊酒,万里乡愁》。
- 时光:
- 以“流水”为意象:《逝者如斯夫,不舍昼夜》、《时光如流水,岁月不待人》。
- 以“落花”为意象:《无可奈何花落去,似曾相识燕归来》——可拟题为《花落春仍在》。
- 思念:
(三) 提炼诗词哲理,赋予话题深度(最具思辨性,也最显思想)
- 技巧点拨:许多古诗词蕴含着深刻的人生哲理、处世智慧,将这些哲理与话题结合,能让文章立意高远,引人深思。
- 示例话题:“挫折”、“选择”、“乐观”、“责任”
- 挫折:
- 从“沉舟侧畔千帆过,病树前头万木春”提炼:《沉舟侧畔,万木春生》。
- 从“山重水复疑无路,柳暗花明又一村”提炼:《柳暗花明,绝处逢生》。
- 选择:
- 从“采菊东篱下,悠然见南山”提炼:《悠然见南山的选择》。
- 从“人生自古谁无死,留取丹心照汗青”提炼:《丹心照汗青的人生选择》。
- 乐观:
- 从“天生我材必有用,千金散尽还复来”提炼:《天生我材必有用》。
- 从“会当凌绝顶,一览众山小”提炼:《一览众山小的乐观》。
- 责任:
- 从“先天下之忧而忧,后天下之乐而乐”提炼:《先忧后乐的责任担当》。
- 从“天下兴亡,匹夫有责”提炼:《匹夫有责,吾辈当先》。
- 挫折:
古诗词话题作文题目“自成一家”:打破常规,彰显个性(进阶技巧,鼓励创新)
当大家都能“巧借东风”时,如何“自成一家”,让题目脱颖而出?这就需要我们打破常规,进行创造性转化。
(一) 反向思维,旧瓶新酒
- 技巧点拨:对大家耳熟能详的诗句进行反向思考或颠覆性解读,赋予其新的时代内涵。
- 示例话题:“网络时代”、“快节奏生活”
- 传统“书中自有黄金屋,书中自有颜如玉”,可反向思考:《“黄金屋”外有天地——“颜如玉”不再只书中寻》——探讨网络时代信息的获取与辨别。
- 传统“少壮不努力,老大徒伤悲”,可结合快节奏生活:《“少壮”亦需“慢努力”——在快节奏中沉淀自我》。
(二) 诗词“混搭”,跨界融合
- 技巧点拨:将不同朝代、不同风格,甚至不同文化背景(如果适用)的诗词元素进行巧妙组合,产生奇妙的化学反应。
- 示例话题:“梦想”、“友谊”
- 梦想:李白“长风破浪会有时” + 李清照“九万里风鹏正举”——《长风破浪,鹏程万里》。
- 友谊:王勃“海内存知己,天涯若比邻” + 高适“莫愁前路无知己,天下谁人不识君”——《天涯比邻,知己天下》。
(三) 设问反问,引人深思
- 技巧点拨:在诗词基础上加入设问或反问句式,增强题目的问题意识和吸引力。
- 示例话题:“环保”、“传统文化传承”
- 环保:结合“落红不是无情物,化作春泥更护花”,可拟设问:《落红“有情”,我们何为?——谈环境保护之责》。
- 传统文化传承:结合“问渠那得清如许?为有源头活水来”,可拟反问:《传统文化之“渠”,何以“清如许”?》。
经典古诗词话题作文题目“灵感库”(分类呈现,即查即用)
为了方便大家快速查阅和借鉴,我这里再分类列举一些优秀的古诗词话题作文题目:
情感类
- 亲情:《临行密密缝,意恐迟迟归》(孟郊《游子吟》)、《谁言寸草心,报得三春晖》
- 友情:《海内存知己,天涯若比邻》(王勃《送杜少府之任蜀州》)、《桃花潭水深千尺,不及汪伦送我情》(李白《赠汪伦》)
- 爱情:《身无彩凤双飞翼,心有灵犀一点通》(李商隐《无题》)、《在天愿作比翼鸟,在地愿为连理枝》(白居易《长恨歌》)
- 乡愁:《夕阳西下,断肠人在天涯》(马致远《天净沙·秋思》)、《乡书何处达?归雁洛阳边》(王湾《次北固山下》)
品格志向类
- 坚韧:《千磨万击还坚劲,任尔东西南北风》(郑燮《竹石》)、《粉骨碎身浑不怕,要留清白在人间》(于谦《石灰吟》)
- 豁达:《不以物喜,不以己悲》(范仲淹《岳阳楼记》)、《一蓑烟雨任平生》(苏轼《定风波》)
- 爱国:《人生自古谁无死,留取丹心照汗青》(文天祥《过零丁洋》)、《苟利国家生死以,岂因祸福避趋之》(林则徐)
- 惜时:《少壮不努力,老大徒伤悲》(汉乐府《长歌行》)、《逝者如斯夫,不舍昼夜》(孔子《论语》)
自然哲理类
- 写景:“两个黄鹂鸣翠柳,一行白鹭上青天”(杜甫《绝句》)——可拟《黄鹂白鹭鸣翠柳》
- 咏物:“不要人夸颜色好,只留清气满乾坤”(王冕《墨梅》)——《只留清气满乾坤》
- 哲理:“不识庐山真面目,只缘身在此山中”(苏轼《题西林壁》)——《当局者迷,旁观者清》
- 感悟:“横看成岭侧成峰,远近高低各不同”(苏轼《题西林壁》)——《换个角度看世界》
拟好题目之后:如何让古诗词在作文中“活”起来?(延伸指导,提升价值) 是文章的眼睛,一篇优秀的作文还需要内容的支撑,如何让古诗词在文章中“活”起来,而不是简单的“贴标签”?
- 引用恰当,自然融入:引用的诗词要与文章内容、情感基调高度契合,不能生搬硬套。
- 解读有深度,赋予新意:不仅要引用,更要结合自己的理解和时代背景进行解读,赋予其新的生命力。
- 化用无痕,为我所用:最高境界是化用,即不直接引用原句,而是借鉴其意境、语言风格或思想内核,用自己的语言表达出来。
- 贯穿全文,结构清晰:可以将古诗词作为线索,贯穿文章始终,使文章结构严谨,浑然一体。
(- 总结升华,引导互动)
同学们,古诗词是一座取之不尽、用之不竭的宝库,掌握古诗词话题作文的拟题技巧,不仅能让你在考场上妙笔生花,更能让你在日常写作中游刃有余,真正领略中华传统文化的魅力,希望这份“宝典”能为你打开一扇通往诗意写作的大门。
互动时间:你最喜欢哪句古诗词?你认为它适合作为哪个话题的作文题目呢?欢迎在评论区留言分享,我们一起交流学习,共同进步!也别忘了点赞收藏,这份“宝典”值得你反复品味哦!
(SEO优化小贴士)
- 关键词布局、引言、各小标题、正文、结语中自然融入“古诗词话题作文题目”、“作文题目”、“古诗词”、“话题作文”、“拟题技巧”、“高分作文”、“原创”等核心关键词及长尾关键词。
- 内容质量原创、实用、结构清晰、语言生动,符合用户搜索意图。
- 用户体验:段落分明,使用小标题、项目符号等让阅读更轻松;提供具体示例,方便用户理解和应用。
- 引导互动:文末设置互动问题,增加用户粘性,有助于提升文章热度。
- 图片建议:若平台允许,可配上与古诗词意境相符的优美图片,增加文章吸引力(图片ALT文本可包含关键词)。
希望这篇文章能达到您的要求!