语文古诗鉴赏答题模板
经典古诗 2026年1月19日 22:25:34 99ANYc3cd6
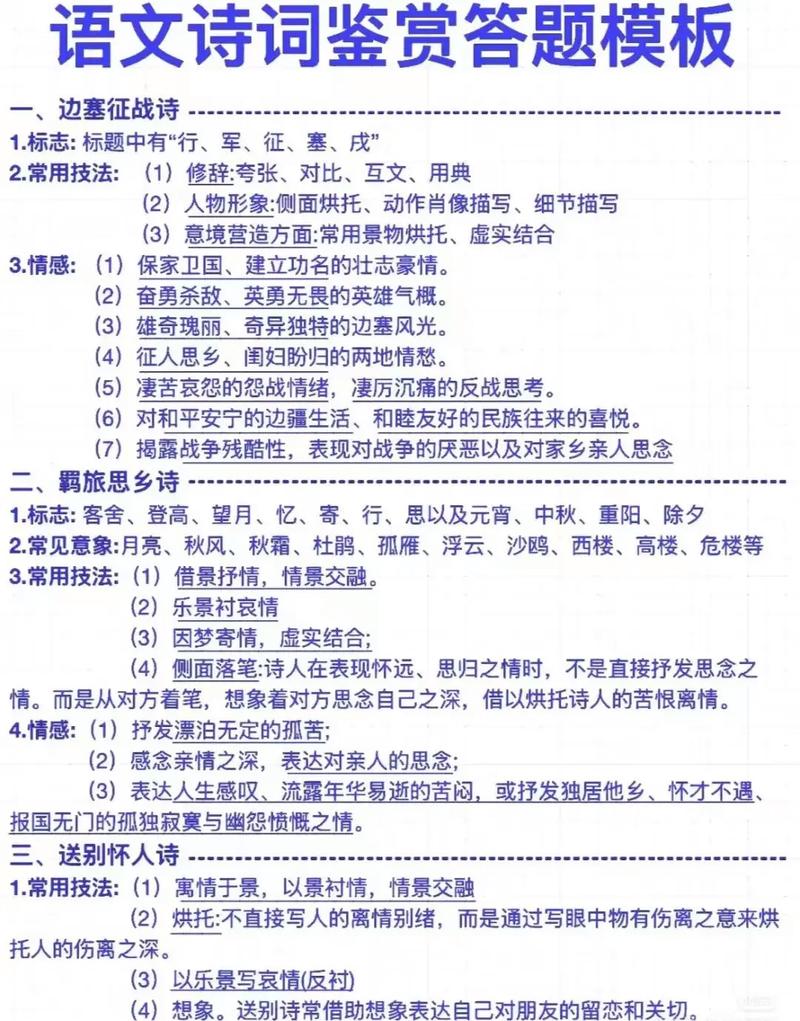
古诗鉴赏万能思维导图
在答题前,先在脑中建立这个框架:
【总览全诗,定基调】

- :作者、题材(送别、咏史、边塞、思乡、咏物等)、情感线索。
- 看作者:知人论世,了解其生平、风格、时代背景。
- 看注释:提供的关键信息(地名、典故、生僻字、写作背景)。
- 读诗句:整体感知,找出诗眼、关键词句,确定诗歌的情感基调(喜、怒、哀、乐、忧、愤等)。
【分点鉴赏,析技巧】
- 意象/意境:诗中写了什么景物?营造了怎样的氛围?
- 语言:炼字、炼句有何妙处?语言风格是什么?
- 表达技巧:用了哪些修辞手法、表现手法、抒情方式?
- 思想情感:表达了诗人怎样的思想、情感、态度或哲理?
【总结归纳,答规范】
- 组织答案:分点作答,条理清晰。
- 规范表述:术语准确,先观点后分析,结合诗句。
意象与意境类
提问方式:
- 这首诗描绘了哪些意象?营造了怎样的意境?
- 这首诗写了XX意象,有何作用/表达了什么情感?
- 分析这首诗的意境特点。
答题模板(三步法):

第一步:总述。 概括诗歌写了哪些主要意象,并点明这些意象共同营造出的意境氛围。
- 常用意境词:
- 雄浑壮阔:气势磅礴,意境开阔。(如:大漠、孤烟、长河、落日)
- 豪放旷达:胸襟开阔,乐观洒脱。(如:明月、美酒、大江)
- 清幽静谧:宁静优美,深远空灵。(如:空山、新雨、明月、松间)
- 凄冷萧瑟:孤独寂寞,悲凉愁苦。(如:枯藤、老树、昏鸦、西风)
- 缠绵婉约:细腻含蓄,哀怨惆怅。(如:杨柳、晓风、残月、红豆)
第二步:分述。 结合具体诗句,简要分析意象的特点及其如何共同构建出这种意境。
- 句式:“诗中通过描写‘A’、‘B’、‘C’等意象……”
- 示例:诗中通过描写“空山”、“新雨”、“明月”、“松间”、“清泉”、“石上”等意象,描绘了一幅雨后山林清新、幽静、明净的画面。
第三步:析情。 指出这种意境对抒发情感所起的作用(是乐景衬乐情,还是哀景衬哀情,或是以乐景写哀情)。
- 句式:“……从而/借此营造了……的意境,表达了诗人……的情感/心境。”
- 示例:……从而营造了清幽静谧的意境,表达了诗人对田园生活的喜爱和闲适自得的心境。
【综合模板】 这首诗通过描写[列举主要意象]等意象,为我们描绘了一幅[概括意境特点,如:雄浑壮阔/清幽静谧]的画面,诗人借景抒情,通过[简要分析意象如何构建意境,如:视觉、听觉的结合,动静结合等],营造了[再次点明意境]的氛围,含蓄地(或直接地)抒发了诗人[点明情感,如:孤独寂寞、怀才不遇、乐观旷达]的情感。

语言类
炼字类
提问方式:
- 这个“X”字用得好,好在哪里?
- 赏析诗中“X”字的妙处。
- 诗中的“X”字可否换成“Y”字?为什么?
答题模板(四步法):
第一步:释含义。 解释该字在诗句中的表层含义和深层含义(包括词性、活用等)。
- 句式:“‘X’字在诗中是……的意思,从词性上看是……词。”
- 示例:“‘绿’字在诗中是‘吹绿’的意思,这里活用为动词。”
第二步:描景象。 把该字放回原句,想象并描绘出它所展现的画面或情景。
- 句式:“‘X’字生动形象地描绘了……的景象/画面。”
- 示例:“‘绿’字生动形象地描绘了春风吹拂,江南两岸披上绿装的景象,仿佛看到了嫩芽萌发的动态过程。”
第三步:点技巧。 分析该字运用了何种表现手法(如:拟人、比喻、夸张、通感、动静结合、化静为动等)。
- 句式:“这个字运用了……的修辞手法/表现手法,将……(景物)写得……(特点,如:活灵活现、富有动感)。”
- 示例:“这个字运用了拟人的手法,将无形的春风赋予了生命和情感,写出了春风的活力和威力。”
第四步:析情感。 指出该字对表达诗人情感或主旨所起的作用。
- 句式:“从而/借此,更生动地表达了诗人……的情感/心境,或使主旨更加突出。”
- 示例:“从而更生动地表达了诗人对江南春色的喜爱和赞美之情。”
【综合模板】 “X”字用得极妙,从字义上看,它……(解释含义),它运用了……(表现手法),生动地描绘了……(描绘景象),一个“X”字,化……为……(如:静为动、虚为实),将……(景物)的特点表现得淋漓尽致,使全诗的意境更加……(如:开阔、灵动),含蓄地表达了诗人……的情感。
语言风格类
提问方式:
- 这首诗的语言有何特色?
- 请分析这首诗的语言风格。
答题模板(三步法):
第一步:总评。 用一两个词准确概括全诗的语言风格。
- 常用风格词:
- 豪放:气势磅礴,意境开阔。
- 婉约:清丽含蓄,感情细腻。
- 沉郁顿挫:情感深沉,回环起伏。
- 清新自然:用语新颖,不落俗套。
- 平淡质朴:语言通俗,不加修饰。
- 绚丽工丽:辞藻华丽,对仗工整。
- 雄浑壮阔:气势雄伟,境界宏大。
- 悲壮苍凉:意境悲凉,情感慷慨。
第二步:举例。 结合具体诗句,分析这种风格是如何体现的。
- 句式:“诗中‘……’(引用诗句),通过……(如:直抒胸臆、白描、用典等),体现了……的风格。”
- 示例:“诗中‘大江东去,浪淘尽,千古风流人物’,通过直接描绘壮阔的江景和历史长河,体现了豪放的风格。”
第三步:析情。 指出这种语言风格对表达情感和主旨的作用。
- 句式:“这种……的语言风格,非常贴切地表达了诗人……的情感,使主旨更加……(突出、含蓄等)。”
- 示例:“这种豪放的语言风格,非常贴切地表达了诗人苏轼的旷达胸襟和对英雄人物的缅怀之情。”
【综合模板】 这首诗的语言风格是[总评风格词],主要体现在:[引用诗句1],……(分析1);[引用诗句2],……(分析2),诗人通过[分析具体手法],使语言呈现出[再次强调风格特点]的特点,淋漓尽致地抒发了诗人[情感],深化了[主旨]。
表达技巧类
提问方式:
- 这首诗主要运用了哪些表现手法?
- 请从修辞手法/表现手法/抒情方式等角度赏析。
- 作者是如何抒发自己的情感的?
答题模板(先分类,再分析):
第一步:明手法。 准确指出诗歌所用的表达技巧(至少2-3个)。
- 常用技巧分类:
- 修辞手法:比喻、拟人、夸张、对偶、借代、设问、反问、双关、用典、互文等。
- 表现手法:
- 描写类:白描、工笔、细节描写、侧面描写(烘托/衬托)、动静结合、虚实结合、正侧结合、多感官结合(视听嗅味触)。
- 抒情类:借景抒情/寓情于景、情景交融、托物言志、借古讽今、直抒胸臆。
- 结构类:卒章显志、铺垫、伏笔、对比、以小见大。
第二步:析诗句。 结合具体诗句,分析该手法是如何被运用的。
- 句式:“诗中运用了‘XX’手法,如‘……’(引用诗句),……(分析手法如何体现)。”
- 示例:“诗中运用了‘动静结合’的手法,如‘明月松间照,清泉石上流’,‘照’是静,‘流’是动,动静结合,使画面富有生机。”
第三步:说效果。 阐述该手法产生了怎样的艺术效果,对表达情感或主旨有何作用。
- 句式:“这种手法使得……(艺术效果,如:形象生动、意境深远、情感突出、主旨鲜明等),更好地表达了诗人……的情感/观点。”
- 示例:“这种手法使得画面有声有色,意境清幽,更好地表达了诗人对山水的喜爱和宁静的心境。”
【综合模板】 这首诗主要运用了以下几种表达技巧:
- [手法一]:……(结合诗句分析),这……(艺术效果),……(情感/主旨)。
- [手法二]:……(结合诗句分析),这……(艺术效果),……(情感/主旨)。
- [手法三]:……(结合诗句分析),这……(艺术效果),……(情感/主旨)。 …… 综合运用这些手法,使诗歌……(总体评价,如:艺术感染力强、意蕴丰富等),完美地表达了……的中心思想。
思想情感类
提问方式:
- 这首诗表达了诗人怎样的思想感情?
- 综合全诗,分析作者的情感变化/情感基调。
答题模板(由表及里,由点到面):
第一步:找“情语”。 直接从诗中寻找直接抒情的词语(如“愁”、“喜”、“恨”、“爱”、“泪”、“笑”等)。
第二步:析“景语”。 分析诗中意象和意境,间接品味情感,这是主要方法。
- 句式:“诗中通过描写‘……’(意象/景物),营造了‘……’(意境),从而烘托/暗示了诗人……的情感。”
- 示例:“诗中通过描写‘枯藤、老树、昏鸦’等萧瑟的景物,营造了凄凉冷清的意境,烘托了诗人漂泊无依的愁绪。”
第三步:知“人世”。 结合作者生平和时代背景,挖掘深层情感。
- 句式:“联系作者……(经历/遭遇)和所处的……(时代背景),可以看出,这首诗还蕴含了诗人……(如:怀才不遇的愤懑、忧国忧民的情怀、对现实的无奈等)的深层情感。”
第四步:明“主旨”。 总结诗歌所表达的核心观点、哲理或志趣。
- 句式:“全诗旨在……(表达哲理/志趣),如……(引用或概括)。”
- 示例:“全诗旨在表达‘当局者迷,旁观者清’的人生哲理。”
【综合模板】 这首诗表达了诗人复杂而深沉的情感,主要有以下几点:
- 表层情感:诗中直接/间接地抒发了……(如:离别的不舍、对友人的思念)。
- 深层情感:通过……(景物/事件),我们可以感受到诗人……(如:报国无门的悲愤、对人生无常的感慨)。
- 核心主旨:全诗旨在揭示/表达了……(如:作者高洁的品格、对和平生活的向往)。 …… 诗人将……(情感)与……(景物/哲理)融为一体,使诗歌意蕴丰富,感人至深。
考场注意事项
- 审题要准:看清题目问的是“意境”还是“意象”,是“炼字”还是“语言风格”,不要答非所问。
- 观点先行:每一条答案,先用一句话亮明你的观点(“这首诗的语言风格是清新自然的”),然后再展开分析。
- 结合诗句:分析时一定要“言必有据”,引用诗句或概括诗句内容来支撑你的观点,这是得分的关键。
- 术语准确:使用规范的鉴赏术语,但不要堆砌术语,要用得恰当。
- 逻辑清晰:分点作答,用“、“、“、“等词语连接,让阅卷老师一目了然。
- 书写工整:卷面整洁,字迹清晰,会给阅卷老师留下好印象。
模板是骨架,真正血肉是你对诗歌的理解和感悟,多读多练,将模板内化为自己的能力,才能在考场上游刃有余,祝你成功!