八年级历史上册核心知识点有哪些?
校园之窗 2026年1月31日 23:48:31 99ANYc3cd6
八年级历史上册核心知识点总结
总体脉络: 八年级上册主要讲述中国从1840年鸦片战争到1949年新中国成立这109年的历史,这段历史的核心主题是“屈辱、探索、抗争、胜利”,中国从一个独立的封建大国,逐步沦为半殖民地半封建社会,无数仁人志士为了民族独立和人民解放,进行了艰苦卓绝的斗争和探索。
第一单元:列强的侵略与中国人民的抗争
核心主题: 屈辱史与抗争史的开始。

鸦片战争 (1840-1842) —— 中国近代史的开端
- 背景:
- 根本原因:英国为了打开中国市场,倾销商品,掠夺原料。
- 直接原因:林则徐虎门销烟,沉重打击了英国走私贩的嚣张气焰。
- 时间: 1840年6月 - 1842年8月。
- 结果: 中国战败,签订中国近代史上第一个不平等条约——《南京条约》。
- 《南京条约》主要内容:
- 割地: 割香港岛给英国。
- 赔款: 赔款2100万银元。
- 开放通商口岸: 广州、厦门、福州、宁波、上海(五口通商)。
- 协定关税: 英商进出口货物缴纳的税款,中国须同英国商定。
- 影响:
- 中国开始沦为半殖民地半封建社会。
- 鸦片战争是中国近代史的开端。
第二次鸦片战争 (1856-1860) —— 侵略加深
- 发动者: 英法联军为主,美俄为帮凶。
- 罪行:火烧圆明园(人类文明史上的浩劫)。
- 结果: 签订《天津条约》、《北京条约》等,使中国丧失更多主权和领土,半殖民地化程度进一步加深。
- 沙俄侵占中国北方大片领土: 通过一系列不平等条约,共侵占中国东北和西北领土150多万平方公里。
左宗棠收复新疆 (1875-1878) —— 反侵略的胜利
- 背景: 中亚浩罕国阿古柏侵占新疆,俄国出兵占领伊犁地区。
- 策略: “先北后南,缓进急战”。
- 意义: 收复了新疆,巩固了国家统一,维护了国家主权和领土完整,为新疆设立行省奠定了基础。
甲午中日战争 (1894-1895) —— 民族危机空前严重

- 重要战役:
- 黄海海战: 邓世昌指挥致远舰冲向敌舰,壮烈殉国。
- 威海卫战役: 北洋舰队全军覆没。
- 结果: 中国战败,签订《马关条约》。
- 《马关条约》主要内容:
- 割地: 割辽东半岛、台湾及所有附属岛屿、澎湖列岛给日本。
- 赔款: 赔偿日本军费白银2亿两。
- 开放通商口岸: 沙市、重庆、苏州、杭州。
- 允许日本在华设厂: 允许日本在中国通商口岸开设工厂。
- 影响:
- 大大加深了中国的半殖民地化程度。
- 刺激了列强瓜分中国的野心,民族危机空前严重。
八国联军侵华战争 (1900-1901) —— 完全沦为半殖民地半封建社会
- 背景: 义和团运动反帝爱国运动高涨,列强以此为借口。
- 罪行: 八国联军攻陷北京,火烧圆明园(再次劫掠)。
- 结果: 签订《辛丑条约》。
- 《辛丑条约》主要内容:
- 赔款: 赔款白银4.5亿两,分39年还清,本息共计9.8亿两,史称“庚子赔款”。
- 拆毁炮台: 拆毁大沽炮台,允许列强在北京到山海关铁路沿线要地驻兵。
- 划定使馆界: 划定北京东交民巷为“使馆界”,不准中国人居住,由各国派兵保护。
- 改设官衙: 改总理衙门为外务部,位居六部之上。
- 影响:
- 清政府完全沦为列强统治中国的工具。
- 中国完全陷入半殖民地半封建社会的深渊。
第二单元:近代化的探索
核心主题: 中国人学习西方,寻求救国救民道路的历程。
洋务运动 (19世纪60年代-90年代) —— 地主阶级的自救运动
- 口号: “自强”、“求富”。
- 代表人物: 中央(奕䜣),地方(曾国藩、李鸿章、左宗棠、张之洞)。
- 前期(自强): 创办近代军事工业(如安庆内军械所、江南制造总局、福州船政局)。
- 后期(求富): 创办近代民用工业(如轮船招商局、汉阳铁厂、湖北织布局)。
- 教育: 创办新式学堂(如京师同文馆),派遣留学生。
- 军事: 建立新式海军(南洋、北洋、福建三支海军)。
- 结果: 在甲午战争中北洋舰队全军覆没,洋务运动失败。
- 评价:
- 性质: 是一次失败的封建统治者的自救运动。
- 进步性: 是中国近代化的开端(客观上刺激了中国民族资本主义的产生,对外国经济势力的扩张也起到了一定的抵制作用)。
戊戌变法 (1898年) —— 资产阶级改良派的探索
- 背景: 甲午战后,民族危机加深,民族资本主义初步发展。
- 代表人物: 康有为、梁启超(资产阶级维新派)。
- 序幕: 公车上书(反对议和,请求变法)。
- 高潮: 光绪帝颁布“明定国是”诏书,开始变法,史称“戊戌变法”(又称“百日维新”)。
- 政治上,允许官民上书言事;经济上,鼓励私人兴办工矿企业;文化教育上,开办新式学堂,废除八股文等。
- 结果: 以慈禧太后为首的顽固派发动“戊戌政变”,变法失败。
- 评价:
- 性质: 是一场资产阶级改良运动。
- 进步性: 在思想文化方面产生了广泛而持久的影响,起了思想启蒙的作用。
辛亥革命 (1911年) —— 资产阶级革命派的探索
- 背景: 民族危机加深,清末“新政”和“预备立宪”失败。
- 指导思想: “三民主义”(民族、民权、民生)。
- 革命团体: 兴中会、中国同盟会。
- 高潮: 武昌起义(1911年10月10日),辛亥革命爆发。
- 成果:
- 1912年1月1日,中华民国在南京成立,孙中山就任临时大总统。
- 1912年3月,孙中山颁布了具有资产阶级共和国宪法性质的《中华民国临时约法》。
- 结果: 袁世凯窃取革命果实,辛亥革命没有改变中国半殖民地半封建社会的性质。
- 评价:
- 性质: 是一次伟大的资产阶级民主革命。
- 功绩:
- 推翻了清朝的统治,结束了我国两千多年的封建帝制。
- 使民主共和的观念深入人心。
- 局限性: 没有完成反帝反封建的革命任务,没有改变中国半殖民地半封建社会的性质。
新文化运动 (1915年-1920年代) —— 思想大解放
- 背景: 辛亥革命后,袁世凯复辟帝制,思想领域掀起一股尊孔复古的逆流。
- 代表人物: 陈独秀、李大钊、胡适、鲁迅、蔡元培等。
- 主要阵地: 《新青年》杂志。
- 口号: “民主”(德先生)、“科学”(赛先生)。
- 提倡民主,反对独裁专制。
- 提倡科学,反对迷信盲从。
- 提倡新道德,反对旧道德(批判孔子和儒家思想)。
- 提倡新文学,反对旧文学(胡适提倡白话文,鲁迅发表《狂人日记》)。
- 性质: 一场空前的思想解放运动。
- 影响:
- 动摇了封建思想的统治地位。
- 使人们追求民主和科学,为马克思主义在中国的传播创造了条件。
- 为五四运动的爆发起了思想宣传和铺垫的作用。
第三单元:新民主主义革命的兴起
核心主题: 无产阶级开始登上历史舞台,革命进入新阶段。
五四运动 (1919年) —— 新民主主义革命的开端
- 导火线: 巴黎和会上中国外交的失败(中国收回山东主权的要求被拒绝)。
- 过程:
- 第一阶段(1919年5月4日-6月初): 中心在北京,主力是学生,口号:“外争主权,内除国贼”、“废除二十一条”、“还我青岛”。
- 第二阶段(6月初以后): 中心转移到上海,主力变为工人阶级,工人罢工、商人罢市,形成三罢斗争高潮。
- 结果: 北洋政府被迫释放被捕学生,罢免曹汝霖等人的职务,中国代表拒绝在“和约”上签字,五四运动取得初步胜利。
- 意义:
- 性质: 是一场彻底地反帝反封建的爱国运动。
- 标志: 五四运动是中国新民主主义革命的开端。
- 作用: 促进了马克思主义在中国的传播,为中国共产党成立奠定了思想和干部基础。
中国共产党的诞生 (1921年) —— 开天辟地的大事变
- 条件: 马克思主义的广泛传播、共产党早期组织的建立。
- 标志: 中共一大的召开。
- 时间: 1921年7月。
- 地点: 上海(后转移到浙江嘉兴南湖的一艘游船上)。
- 确立党的名称为“中国共产党”,通过党的纲领,确定党的中心任务是领导工人运动,选举了党的中央领导机构。
- 意义: 自从有了中国共产党,中国革命的面貌就焕然一新了。
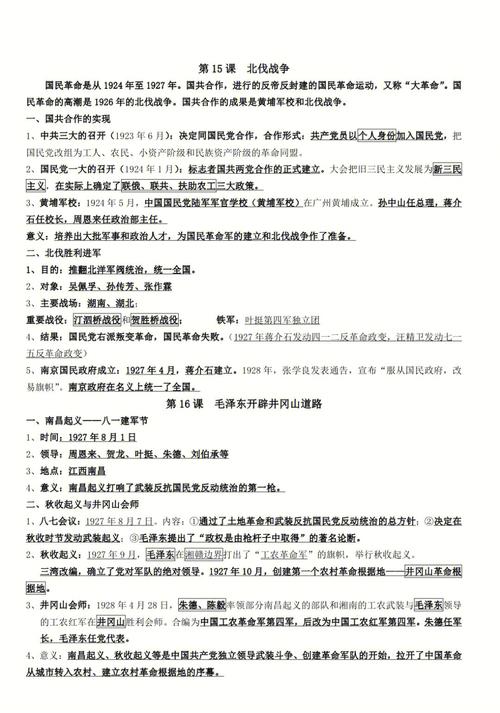
国民大革命 (1924-1927) —— 第一次国共合作
- 合作标志: 国民党一大的召开,标志着国共两党第一次合作的正式形成。
- 成果:
- 创建了黄埔军校(校长蒋介石,政治部主任周恩来)。
- 进行了北伐战争,基本推翻了北洋军阀的统治。
- 失败:
- 标志: 1927年,蒋介石发动“四一二”反革命政变,汪精卫发动“七一五”反革命政变。
- 教训: 必须坚持无产阶级对革命的领导权,必须掌握革命武装。
第四单元:中华民族的抗日战争
核心主题: 全民族抗战,实现民族独立。
局部抗战
- 九一八事变 (1931年9月18日): 日本发动,侵占中国东北,中国人民的局部抗战开始。
- 西安事变 (1936年12月12日): 张学良、杨虎城扣押蒋介石,要求停止内战、联共抗日。和平解决,标志着十年内战基本结束,抗日民族统一战线初步形成。
全民族抗战的开始
- 七七事变 (1937年7月7日,卢沟桥事变): 日本全面侵华的开始,标志着全民族抗战的开始。
- 第二次国共合作正式形成: 国民党发表中共提交的国共合作宣言,红军改编为八路军、新四军。
重要战役与事件
- 平型关大捷: 全民族抗战以来中国军队取得的第一次重大胜利,粉碎了“日军不可战胜”的神话。
- 台儿庄战役: 抗战以来国民党正面战场的最大胜利。
- 百团大战: 八路军在彭德怀指挥下发动,是抗日战争中中国军队主动出击日军的一次最大规模的战役。
- 南京大屠杀 (1937年12月): 日本侵略者犯下的滔天罪行,30多万中国军民遇难。
抗战的胜利
- 中共的中流砥柱作用: 制定并实行全面抗战路线和持久战的战略总方针,建立敌后抗日根据地,发动群众开展游击战争。
- 国际援助: 美国原子弹、苏联出兵中国东北。
- 标志: 1945年8月15日,日本宣布无条件投降。
- 意义:
- 是中国近代以来反抗外敌入侵第一次取得完全胜利的民族解放战争。
- 促进了中华民族的觉醒,为中国共产党带领人民实现彻底的民族独立和人民解放奠定了基础。
- 世界反法西斯战争的重要组成部分,中国为世界反法西斯战争的胜利作出了巨大牺牲和重要贡献。
第五单元:人民解放战争
核心主题: 推翻国民党反动统治,赢得新民主主义革命的胜利。
争取和平民主的斗争
- 重庆谈判 (1945年8月-10月): 蒋介石为了赢得内战时间,三次电邀毛泽东谈判,毛泽东冒险赴渝,签署了“双十协定”。
解放战争 (1946-1949)
- 爆发标志: 1946年6月,国民党军队进攻中原解放区。
- 战略防御 (1946-1947): 粉碎了国民党对解放区的全面进攻和重点进攻。
- 战略进攻 (1947年6月): 刘邓大军千里跃进大别山,揭开了人民解放军战略进攻的序幕。
- 战略决战 (1948年9月-1949年1月):
- 三大战役: 辽沈战役、淮海战役、平津战役。
- 意义: 基本消灭了国民党军队的主力,大大加速了人民解放战争在全国的胜利。
- 胜利标志:
- 渡江战役 (1949年4月): 解放南京,宣告了国民党反动统治的覆灭。
- 新中国成立 (1949年10月1日): 标志着新民主主义革命取得了伟大胜利。
胜利原因:
- 中国共产党的正确领导。
- 人民群众的衷心拥护和支持。
- 解放军的英勇作战。
- 国民党的腐败和失去民心。
复习建议
- 构建时间轴: 将以上重大事件按照时间顺序排列,形成清晰的历史脉络。
- 对比记忆: 将不同条约的内容、不同运动的特点、不同战役的意义进行对比,加深理解。
- 抓住关键词: 每个历史事件都有其核心的“关键词”,如“开端”、“加深”、“完全沦为”、“新民主主义革命”、“中流砥柱”等,要准确记忆和理解其含义。
- 理解因果关系: 思考为什么会有某个事件的发生(背景),它导致了什么结果(影响),形成“原因-经过-结果-意义”的逻辑链条。
- 关注人物和口号: 重要人物(林则徐、孙中山、毛泽东等)和口号(“自强求富”、“三民主义”、“德先生赛先生”等)是记忆的抓手。
希望这份总结能对你的学习有所帮助!祝你取得好成绩!