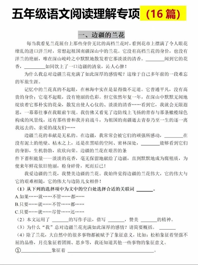
五年级上册课外阅读题
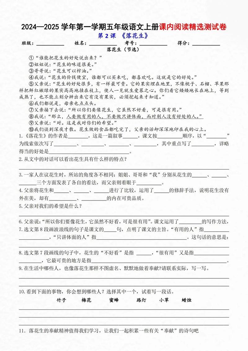
校园之窗 2026年1月31日 07:26:47 99ANYc3cd6
第一部分:阅读理解篇
这部分选择了两篇不同类型的文章,一篇是记叙文,一篇是说明文,以锻炼学生不同文体的阅读能力。
【篇一】记叙文:《那盏温暖的灯》
在我记忆的深处,总有一盏温暖的灯,它不是挂在客厅里的水晶吊灯,也不是书桌上明亮的台灯,而是外婆家厨房里那盏昏黄的、带着油烟味的旧灯。

外婆的厨房不大,但收拾得井井有条,每当傍晚时分,天色渐暗,外婆就会“啪”地一声按下开关,那盏小灯便亮了起来,像一颗温柔的眼睛,静静地注视着忙碌的外婆。
我最喜欢看外婆在灯下做饭,灯光将她的身影拉得很长,投在斑驳的墙上,她佝偻着背,一手拿着锅铲,一手扶着锅,嘴里还哼着不成调的歌,油烟袅袅,映着她布满皱纹却慈祥的笑脸,那盏灯的光,似乎也带着饭菜的香气,温暖了我的整个童年。
后来,我长大了,离开了外婆家,住进了城里,家里有了各种各样的灯,明亮、炫目,却没有一盏能像外婆家的那盏灯一样,让我感到如此心安,每当我在学习上遇到困难,感到迷茫时,我总会想起那盏灯,想起外婆在灯下忙碌的身影,想起她那句常说的话:“孩子,别怕,慢慢来,总会好的。”
那盏灯,早已不在外婆家的厨房里了,但它永远亮在我的心里,成为我人生路上最温暖、最明亮的一盏指路明灯。

【阅读题】
-
根据文章内容填空。
- 文中“那盏温暖的灯”指的是外婆家厨房里的____。
- 作者长大后,家里的灯“明亮、炫目”,但作者觉得它们____。(用文中的词语回答)
-
读句子,回答问题。
- “灯光将她的身影拉得很长,投在斑驳的墙上。”从这句话中,你仿佛看到了一幅怎样的画面?请用自己的话描述一下。
- “灯光将她的身影拉得很长,投在斑驳的墙上。”从这句话中,你仿佛看到了一幅怎样的画面?请用自己的话描述一下。
-
为什么说“那盏灯,永远亮在我的心里”?请结合文章内容,谈谈你的理解。
(图片来源网络,侵删)
-
读完这篇文章,你想到了自己的亲人吗?他们也为你做过类似这样让你感到温暖的事情吗?请简单写一写。
【篇二】说明文:《奇妙的“森林医生”——啄木鸟》
啄木鸟是森林里著名的“医生”,它有一身独特的“装备”:一张又长又硬、像凿子一样的嘴,一条末端有倒钩、像钩子一样的舌头,还有一对强劲有力的爪子和像弹簧一样的尾巴,这些“装备”让它能够轻松地在树干上攀爬、钻孔,并准确地捕捉隐藏在树皮下的害虫。
啄木鸟的工作方式非常有趣,它先用坚硬的嘴在树干上“咚咚咚”地敲击,这被称为“叩诊”,通过敲击发出的声音,它就能判断出树干内部是否有空洞,以及害虫藏在哪里,一旦确定目标,它就会用嘴凿开树皮,再用带钩的舌头闪电般地伸进去,把害虫钩出来吃掉,据统计,一只啄木鸟一天可以消灭数百条害虫,是名副其实的“森林卫士”。
除了捉虫,啄木鸟还是优秀的“建筑师”,它们会在自己凿出的树洞里安家,养育后代,这些废弃的树洞,有时也会成为其他小鸟或小动物的避难所,为森林生态系统的多样性做出了贡献。
啄木鸟是森林里不可或缺的一员,它用自己的勤劳和智慧,守护着树木的健康,也守护着整个森林的平衡。
【阅读题】
-
啄木鸟被称为“森林医生”和“森林卫士”,是因为它能为森林做什么?
-
啄木鸟的“装备”有哪些?请至少写出三种。
-
啄木鸟是怎样判断树干内部是否有害虫的?这种判断方法叫什么?
-
读了这篇短文,你觉得啄木鸟是一种怎样的鸟?请用几个词语来形容它。
第二部分:文学常识与知识拓展篇
这部分考察学生对中外经典儿童文学的了解和一些基础的文学知识。
-
名著连线题: 请将左边的人物与右边出自的作品用线连起来。
- 孙悟空 《草房子》
- 桑桑 《西游记》
- 尼尔斯 《夏洛的网》
- 夏洛 《骑鹅旅行记》
-
古诗填空:
- 王维在《山居秋暝》中,用“____,____”两句诗描绘了明月清泉、动静结合的美景。
- 陆游在《示儿》中表达对祖国统一的期盼的诗句是:“____,____。”
-
知识问答:
- “四大名著”是中国古典小说的巅峰之作,除了《西游记》,另外三部是《__》、《__》和《__》。
- 安徒生是____(国家)的著名童话作家,我们学过他的作品《__》和《__》。(请写出两个)
-
趣味成语: 请根据意思写出相应的成语。
- 形容文章或说话简明扼要,能抓住要点。(言简意赅)
- 比喻意志坚强,无论受到多少挫折都不动摇。(坚忍不拔)
- 形容因成功而沾沾自喜,骄傲自满。(沾沾自喜)
第三部分:趣味写作篇
这部分旨在激发学生的想象力和创造力,进行小练笔。
-
想象续写: 如果有一天,你家的冰箱会说话,它会告诉你什么秘密呢?请你发挥想象,写一段冰箱和你的对话。
-
推荐一本好书: 最近你读过什么好书吗?请向大家推荐一本你最喜欢的课外书,并说说推荐的理由。 书名: 作者: 推荐理由: _____
参考答案与解析
【篇一】阅读理解答案
-
填空。
- 昏黄的、带着油烟味的旧灯
- 没有一盏能让我感到如此心安
- 解析: 考察学生对文章细节信息的捕捉能力,答案可以直接在原文中找到。
-
描述画面。 示例:我仿佛看到,昏黄的灯光下,外婆的身影在墙上晃动,影子很长,墙壁有些老旧,但外婆的身影显得那么慈祥、温暖。 解析: 考察学生的想象力和语言组织能力,不要求与答案完全一致,只要能合理地描绘出句子所营造的意境即可。
-
理解句子。 因为这盏灯不仅仅是一盏实物上的灯,它更象征着外婆的爱、温暖和鼓励,每当作者遇到困难时,想起这盏灯,就想起外婆的话,就会获得力量和安慰,所以它“永远亮在心里”。 解析: 考察学生对文章主旨和深层含义的理解能力,需要引导学生从“物”到“情”,理解象征意义。
-
联系生活。 (开放性问题,答案不唯一) 示例:我想到了妈妈,每当我晚上写作业时,妈妈总会悄悄地给我端来一杯热牛奶,放在我的桌角,虽然只是一杯小小的牛奶,但里面充满了妈妈的爱,也让我感到很温暖。 解析: 考察学生的情感体验和知识迁移能力,将阅读感受与自己的生活经验相结合。
**【篇二】说明文答案】
-
作用。 为森林捉虫,守护树木的健康,守护整个森林的平衡。 解析: 考察学生对说明对象主要特征的概括能力,答案需要整合文章第二、三段的内容。
-
“装备”。 又长又硬、像凿子一样的嘴;末端有倒钩、像钩子一样的舌头;强劲有力的爪子;像弹簧一样的尾巴。(写出任意三种即可) 解析: 考察学生对说明文细节信息的提取能力。
-
判断方法。 它用嘴在树干上“咚咚咚”地敲击,通过听声音来判断,这种方法叫“叩诊”。 解析: 考察学生对说明文过程性信息的理解能力。
-
形容词语。 勤劳、聪明、能干、不可或缺、技艺高超等。(答案合理即可) 解析: 考察学生对文章信息的归纳和总结能力,并能用恰当的词语表达。
【第三、四部分】答案
-
文学常识与知识拓展:
- 连线:孙悟空-《西游记》,桑桑-《草房子》,尼尔斯-《骑鹅旅行记》,夏洛-《夏洛的网》。
- 填空:明月松间照,清泉石上流,王师北定中原日,家祭无忘告乃翁。
- 填空:《红楼梦》、《水浒传》、《三国演义》,丹麦;《丑小鸭》、《卖火柴的小女孩》等。
- 成语:言简意赅、坚忍不拔、沾沾自喜。
-
趣味写作: (此部分为开放性题目,没有标准答案,鼓励学生大胆想象和表达,言之有理即可。)
希望这份阅读题能对同学们有所帮助!祝大家阅读愉快,收获满满!