八年级数学知识点总结有哪些重点难点?
校园之窗 2026年1月30日 19:56:02 99ANYc3cd6
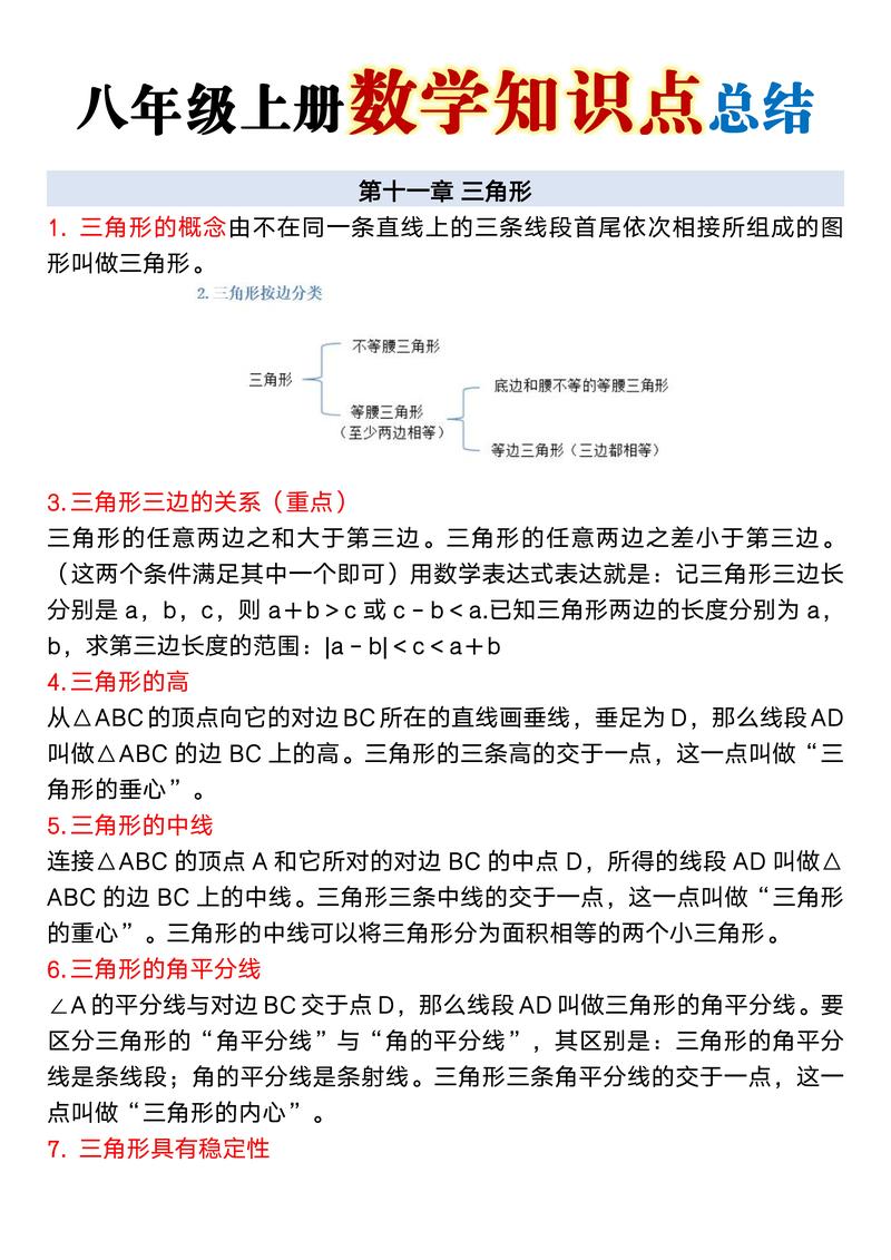
本总结将按照主流教材(如人教版)的章节顺序进行梳理,并分为核心概念、重点难点、典型例题和学习建议四个部分,帮助你全面掌握八年级数学。
八年级数学核心知识点总览
八年级数学主要分为两大板块:代数和几何。

- 代数部分:主要学习整式的乘除与因式分解、分式,并首次接触函数——一次函数。
- 几何部分:重点学习全等三角形,并引入轴对称和勾股定理,为后续学习相似三角形和锐角三角函数奠定基础。
第一部分:代数知识
第一章:整式的乘除与因式分解
这是代数运算的基础,是后续解方程、化简求值的核心工具。
整式的乘法
-
核心公式:
- 同底数幂相乘:$a^m \cdot a^n = a^{m+n}$ (底数不变,指数相加)
- 幂的乘方:$(a^m)^n = a^{m \cdot n}$ (指数相乘)
- 积的乘方:$(ab)^n = a^n \cdot b^n$ (每个因式分别乘方)
- 单项式乘以单项式:系数相乘,同底数幂相乘,只在单项式里出现的字母连同它的指数作为积的一个因式。
- 单项式乘以多项式:利用乘法分配律,$m(a+b+c) = ma + mb + mc$。
- 多项式乘以多项式:用一个多项式的每一项乘以另一个多项式的每一项,再把所得的积相加。(即“展开”)
-
两个重要公式:
(图片来源网络,侵删)- 平方差公式:$(a+b)(a-b) = a^2 - b^2$ (两数和与这两数差的积,等于这两数的平方差)
- 完全平方公式:$(a \pm b)^2 = a^2 \pm 2ab + b^2$ (两数和/差的平方,等于它们的平方和,加上/减去它们积的2倍)
整式的除法
- 核心法则:
- 同底数幂相除:$a^m \div a^n = a^{m-n}$ (a≠0, 底数不变,指数相减)
- 单项式除以单项式:系数相除,同底数幂相除,只在被除式里出现的字母连同它的指数作为商的一个因式。
- 多项式除以单项式:利用除法分配律,$(a+b+c) \div m = a \div m + b \div m + c \div m$。
因式分解
- 定义:把一个多项式化为几个整式的积的形式。
- 常用方法:
- 提公因式法:$ma + mb + mc = m(a+b+c)$ (最基本、优先考虑的方法)
- 公式法:
- 平方差公式:$a^2 - b^2 = (a+b)(a-b)$
- 完全平方公式:$a^2 \pm 2ab + b^2 = (a \pm b)^2$
- 十字相乘法:用于分解二次三项式 $ax^2+bx+c$,寻找两个数 $p, q$,使得 $p \cdot q = a \cdot c$,且 $p + q = b$。
- 步骤:一提(提公因式)、二套(套公式)、三分(十字相乘)、四检查(看能否继续分解)。
第二章:分式
分式是分数的“代数化”,其性质和运算法则与分数高度相似。
- 定义:形如 $\frac{A}{B}$ (A, B是整式,B中含有字母且B≠0) 的式子叫做分式。
- 基本性质:$\frac{A}{B} = \frac{A \cdot M}{B \cdot M} = \frac{A \div M}{B \div M}$ (M是不为0的整式),这是约分和通分的依据。
- 运算:
- 约分与通分:约分是分子分母同除以公因式;通分是找到最简公分母,将异分母分式化为同分母分式。
- 分式的加减法:$\frac{a}{c} \pm \frac{b}{c} = \frac{a \pm b}{c}$ (同分母);$\frac{a}{b} \pm \frac{c}{d} = \frac{ad \pm bc}{bd}$ (异分母)。
- 分式的乘除法:$\frac{a}{b} \cdot \frac{c}{d} = \frac{ac}{bd}$;$\frac{a}{b} \div \frac{c}{d} = \frac{a}{b} \cdot \frac{d}{c} = \frac{ad}{bc}$。
- 分式的乘方:$(\frac{a}{b})^n = \frac{a^n}{b^n}$。
- 解分式方程:
- 步骤:去分母(方程两边同乘以最简公分母)→ 解整式方程 → 验根(代入最简公分母,看是否为0,为0则是增根,舍去)。
第三章:一次函数
这是八年级数学的难点和重点,是函数学习的入门。

- 变量与常量:在某个变化过程中,可以取不同数值的量叫变量,保持数值不变的量叫常量。
- 函数的概念:在一个变化过程中,有两个变量x和y,如果对于x的每一个确定的值,y都有唯一确定的值与之对应,那么就说y是x的函数,其中x是自变量,y是因变量。
- 正比例函数:
- 解析式:$y = kx$ (k≠0)
- 图像:过原点(0,0)和点(1,k)的一条直线。
- 性质:k>0,图像经过一、三象限,y随x的增大而增大;k<0,图像经过二、四象限,y随x的增大而减小。
- 一次函数:
- 解析式:$y = kx + b$ (k≠0, b为常数)
- 图像:一条直线,k和b决定直线的位置。
- k决定直线的倾斜方向和倾斜程度(斜率)。
- b决定直线与y轴的交点坐标(0, b)。
- 性质:k>0,y随x的增大而增大;k<0,y随x的增大而减小。
- 一次函数与方程、不等式的关系:
- 求交点:解方程组 $\begin{cases} y = k_1x + b_1 \ y = k_2x + b_2 \end{cases}$ 的解,就是两直线交点的坐标。
- 解不等式:$kx+b > 0$ 的解集,就是函数 $y = kx+b$ 的图像在x轴上方部分对应的x的取值范围。
第二部分:几何知识
第四章:全等三角形
几何证明的核心,贯穿整个初中几何。
- 全等三角形的概念:能够完全重合的两个三角形是全等三角形,全等三角形的对应边相等,对应角相等。
- 全等三角形的判定(重点,必须熟练掌握):
- SSS (边边边):三边对应相等的两个三角形全等。
- SAS (边角边):两边和它们的夹角对应相等的两个三角形全等。
- ASA (角边角):两角和它们的夹边对应相等的两个三角形全等。
- AAS (角角边):两角和其中一个角的对边对应相等的两个三角形全等。
- HL (斜边、直角边):斜边和一条直角边对应相等的两个直角三角形全等。(仅限Rt△)
- 全等三角形的性质:
- 对应边相等。
- 对应角相等。
- 对应边上的高、中线、角平分线相等。
- 面积相等。
- 角平分线的性质:
- 性定理:角平分线上的点到角的两边的距离相等。
- 判定理:到角的两边距离相等的点在角的平分线上。
第五章:轴对称
从“运动”的角度研究图形。
- 轴对称图形:如果一个图形沿一条直线折叠,直线两旁的部分能够完全重合,这个图形就叫做轴对称图形。
- 轴对称:把一个图形沿着某一条直线折叠,如果它能够与另一个图形完全重合,那么就说这两个图形关于这条直线对称。
- 性质:
- 对称轴是任何一对对应点所连线段的垂直平分线。
- 成轴对称的两个图形是全等图形。
- 坐标中的轴对称:
- 关于x轴对称:横坐标不变,纵坐标变为相反数。$(x, y) \rightarrow (x, -y)$
- 关于y轴对称:纵坐标不变,横坐标变为相反数。$(x, y) \rightarrow (-x, y)$
- 关于原点对称:横纵坐标都变为相反数。$(x, y) \rightarrow (-x, -y)$
- 最短路径问题:常利用“轴对称”将两点转化为同侧,再利用“两点之间,线段最短”来解决。
第六章:勾股定理
几何中最重要的定理之一,建立了直角三角形三边之间的数量关系。
- :如果直角三角形的两直角边长分别为a, b,斜边长为c,$a^2 + b^2 = c^2$。
- 逆定理:如果三角形的三边长a, b, c满足 $a^2 + b^2 = c^2$,那么这个三角形是直角三角形。
- 应用:
- 已知直角三角形的两边,求第三边。
- 判断一个三角形是否为直角三角形。
- 解决与直角三角形相关的实际问题(如航海、建筑、测量等)。
重点与难点分析
- 几何证明的逻辑推理:如何从已知条件出发,选择合适的判定方法(SSS, SAS, ASA等)来证明两个三角形全等,是几何入门的难点,关键在于学会“分析”,从结论倒推需要的条件。
- 一次函数的数形结合:理解函数解析式 $y=kx+b$ 中k和b的几何意义,并能根据图像信息(如交点、增减性)写出解析式或解决实际问题,是代数部分的重点和难点。
- 因式分解的综合应用:需要灵活运用多种方法,特别是十字相乘法,对学生的观察能力和技巧要求较高。
- 分式方程的增根问题:理解为什么会产生增根,并且必须验根,是解分式方程的关键。
典型例题
例1(整式乘法与因式分解) 计算:$(x+2y)^2 - (x+2y)(x-2y)$ 解: 原式 $= (x+2y)[(x+2y) - (x-2y)]$ (提公因式法) $= (x+2y)(x+2y-x+2y)$ $= (x+2y)(4y)$ $= 4xy + 8y^2$
例2(一次函数) 一次函数 $y = (m-1)x + m+2$ 的图像经过第一、二、四象限,求m的取值范围。 解: 图像经过第一、二、四象限,说明:
- 斜率 $k = m-1 < 0$ (向下倾斜)
- y轴截距 $b = m+2 > 0$ (与y轴交点在x轴上方) 解不等式组: $\begin{cases} m-1 < 0 \ m+2 > 0 \end{cases}$ 解得:$-2 < m < 1$ m的取值范围是 $-2 < m < 1$。
例3(几何证明) 如图,点C是线段AB上一点,分别以AC, BC为边在AB的同侧作等边△ACD和等边△BCE,连接AE交DC于点M,连接BD交CE于点N,求证:MN // AB。
分析: 要证MN // AB,可以考虑证明对应的角相等(如∠AMN = ∠CAD),或者利用三角形全等得到平行。 证明: 在△ACE和△DCB中: $\begin{cases} AC = DC & (\text{等边三角形}) \ \angle ACE = \angle DCB = 60^\circ & (\text{等边三角形角}) \ CE = CB & (\text{等边三角形}) \end{cases}$ △ACE ≌ △DCB (SAS) ∠CAE = ∠CDB AM // DN (内错角相等,两直线平行) 即,MN // AB。
学习建议
- 夯实基础,回归课本:所有难题都是由基本概念和公式演变而来的,确保对每一个定义、定理、公式都理解透彻,并能准确记忆。
- 重视几何证明:几何证明是逻辑思维的体操,多模仿课本例题的证明格式,从“已知”和“求证”入手,大胆尝试,书写过程要规范、严谨。
- 善用数形结合:学习函数时,一定要画图!通过图像来理解函数的性质,将抽象的代数关系直观化。
- 建立错题本:将做错的题目,尤其是证明题和综合应用题,整理到错题本上,分析错误原因,定期回顾,避免重复犯错。
- 多做练习,总结归纳:数学是“练”出来的,通过一定量的练习来巩固知识点,并注意总结同类题目的解题方法和技巧,形成自己的知识体系。
希望这份总结能帮助你更好地学习八年级数学!祝你学习进步!