九上历史知识树如何构建核心体系?
校园之窗 2026年1月27日 18:31:37 99ANYc3cd6
九年级上册历史知识树
核心主题: 人类文明的起源、发展与近代化转型
第一主干:世界古代史
核心脉络: 文明的多元并存与区域发展

(图片来源网络,侵删)
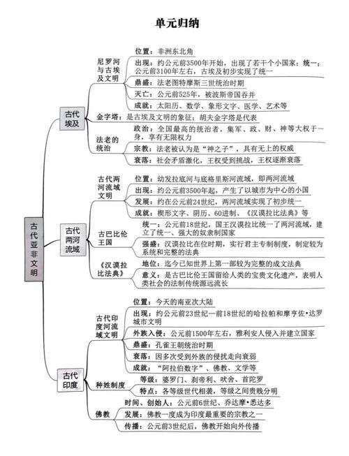
古代亚非文明
- 核心特征: 大河流域,农业文明,中央集权
- 代表文明:
- 古代埃及
- 地理位置: 尼罗河流域
- 标志性成就:
- 金字塔: 法老的陵墓,权力的象征。
- 象形文字: 古老的文字体系。
- 太阳历: 人类最早的历法之一。
- 古代两河流域
- 地理位置: 幼发拉底河与底格里斯河流域(“美索不达米亚”)
- 标志性成就:
- 《汉谟拉比法典》: 现存最早的、比较完整的成文法典,维护奴隶主阶级利益。
- 楔形文字: 苏美尔人发明,最古老的文字之一。
- 60进位制: 影响至今的时间计算方式。
- 古代印度
- 地理位置: 印度河流域、恒河流域
- 标志性成就:
- 种姓制度: 严格的社会等级制度,深刻影响了印度社会。
- 佛教: 创始人是释迦牟尼(乔达摩·悉达多),宣扬“众生平等”,反对种姓制度。
- 古代中国
- 地理位置: 黄河、长江流域
- 标志性成就: (此部分在七年级学习,此处作为对比)
分封制、宗法制、甲骨文、青铜文明、百家争鸣等。
- 古代埃及
古代欧洲文明
- 核心特征: 海洋文明,城邦政治,民主法治
- 代表文明:
- 古代希腊
- 地理位置: 希腊半岛及周边岛屿
- 核心特征: 海洋文明,城邦林立(如雅典、斯巴达)
- 标志性成就:
- 雅典的民主政治: 西方民主政治的源头(公民大会、陪审法庭)。
- 哲学: 苏格拉底、柏拉图、亚里士多德,奠定了西方哲学基础。
- 史诗: 《荷马史诗》。
- 古代罗马
- 地理位置: 意大利半岛
- 发展历程: 罗马共和国 → 罗马帝国
- 标志性成就:
- 罗马法: 影响深远的法律体系,是现代大陆法系的基础。
- 建筑: 罗马斗兽场、万神庙,建筑艺术高超。
- 基督教: 发源于巴勒斯坦地区,后成为罗马国教,深刻影响西方文明。
- 古代希腊
中古时期的欧洲与亚洲
- 核心特征: 封建制度、宗教影响力巨大
- 欧洲:
- 西欧封建社会
- 核心特征: 封建庄园、等级森严(国王→封建主→农奴)。
- 精神支柱: 天主教会,控制思想,拥有大量土地。
- 重要事件: 十字军东征(客观上促进了东西方交流)。
- 拜占庭帝国
- 特点: 东西方文明的交汇桥梁,保存了古希腊罗马文化。
- 贡献: 《查士丁尼法典》对后世法律影响巨大。
- 西欧封建社会
- 亚洲:
- 阿拉伯帝国
- 特点: 地跨欧亚非三洲,伊斯兰教是其立国之本。
- 贡献:
- “翻译运动”: 保存并传播了古希腊罗马和印度文化。
- 科学文化: 在数学(阿拉伯数字)、医学、天文学等方面成就斐然。
- 日本大化改新
- 背景: 受中国隋唐制度影响。
- 模仿唐朝制度,建立中央集权制的封建国家。
- 意义: 是日本从奴隶社会向封建社会过渡的标志。
- 阿拉伯帝国
第二主干:世界近代史的开端
核心脉络: 资本主义的产生、发展与全球扩张
走向近代
- 核心动力: 资本主义萌芽
- 关键事件与进程:
- 文艺复兴
- 核心思想: 人文主义(以人为中心,肯定人的价值和尊严)。
- 性质: 一场资产阶级思想文化运动(不是复古,而是创新)。
- 代表人物: 但丁(《神曲》)、达·芬奇(《蒙娜丽莎》)、莎士比亚(《哈姆雷特》)。
- 意义: 为欧洲资本主义社会的产生奠定了思想文化基础。
- 新航路的开辟
- 根本原因: 商品经济发展和资本主义萌芽(追求黄金)。
- 主要航海家: 迪亚士(好望角)、达·伽马(印度)、哥伦布(美洲)、麦哲伦(环球航行)。
- 影响:
- 积极: 世界开始连为一个整体,促进了资本主义发展。
- 消极: 欧洲殖民者开始了残酷的殖民掠夺和扩张。
- 早期殖民掠夺
- 主要国家: 葡萄牙、西班牙、英国、法国。
- 方式: 掠夺金银、贩卖黑奴(“三角贸易”)、殖民扩张。
- 影响: 为欧洲资本主义发展积累了资本,给殖民地人民带来了深重灾难。
- 文艺复兴
资本主义制度的初步确立
- 核心事件: 思想解放 → 政治革命 → 制度确立
- 革命与改革:
- 英国资产阶级革命
- 根本原因: 封建专制统治阻碍了资本主义发展。
- 标志事件: 《权利法案》的颁布(1689年)。
- 意义: 确立了君主立宪制,为英国资本主义发展扫清了道路。
- 美国独立战争
- 根本原因: 英国殖民统治阻碍了北美资本主义发展。
- 标志事件: 《独立宣言》的发表(1776年),宣告美国诞生。
- 性质: 既是一场民族解放战争,也是一场资产阶级革命。
- 意义: 赢得国家独立,建立了联邦制共和国。
- 法国大革命与拿破仑帝国
- 根本原因: 封建等级制度和专制统治阻碍了资本主义发展。
- 标志事件: 攻占巴士底狱(1789年,革命开始);《人权宣言》的颁布。
- 意义: 彻底摧毁了法国的封建专制制度,传播了自由、平等、民主的思想,动摇了欧洲的封建统治。
- 拿破仑帝国: 颁布《拿破仑法典》,巩固了资产阶级革命成果,但其对外战争也具有侵略性。
- 英国资产阶级革命
工业革命和国际共产主义运动的兴起
- 核心动力: 科学技术与生产力的巨大飞跃
- 关键事件:
- 工业革命
- 首发国家: 英国
- 核心标志: 蒸汽机的广泛应用(瓦特改良蒸汽机是“蒸汽时代”的标志)。
- 重要发明: 哈格里夫斯→珍妮纺纱机;瓦特→改良蒸汽机;斯蒂芬孙→蒸汽机车(火车)。
- 影响:
- 积极: 创造了巨大生产力,使社会面貌发生了翻天覆地的变化,世界形成了西方先进、东方落后的局面。
- 消极: 环境污染、贫富分化加剧等社会问题出现。
- 马克思主义的诞生与国际共产主义运动
- 背景: 资本主义发展带来的阶级矛盾日益尖锐(工业革命后,工人阶级处境悲惨)。
- 创立者: 马克思和恩格斯。
- 标志事件: 《共产党宣言》的发表(1848年)。
- 意义: 标志着马克思主义的诞生,为无产阶级的斗争提供了科学理论指导,对人类历史产生了深远影响。
- 工业革命
总结与思考
这份知识树可以帮助你:
- 宏观把握: 清晰看到九年级上册历史分为“古代”和“近代开端”两大板块。
- 横向对比: 理解不同文明(如亚非与欧洲)在地理、政治、文化上的差异。
- 纵向联系: 看到历史发展的内在逻辑,如“文艺复兴→新航路开辟→殖民扩张→资产阶级革命→工业革命”这一资本主义发展的线索。
- 重点突出: 抓住每个时期的核心事件、核心思想和核心影响。
希望这份知识树能成为你学习历史的得力助手!

(图片来源网络,侵删)

(图片来源网络,侵删)