九年级历史下册人教版重点难点有哪些?
校园之窗 2026年1月26日 06:22:31 99ANYc3cd6
这套教材主要讲述的是世界现代史,时间跨度从第一次世界大战和俄国十月革命之后,一直延伸到21世纪初,其核心线索是资本主义和社会主义两种制度的并存、竞争与演变,以及全球化趋势的加强。
以下是该册教材的详细内容梳理、学习重点和备考建议。

第一部分:教材整体结构与核心主题
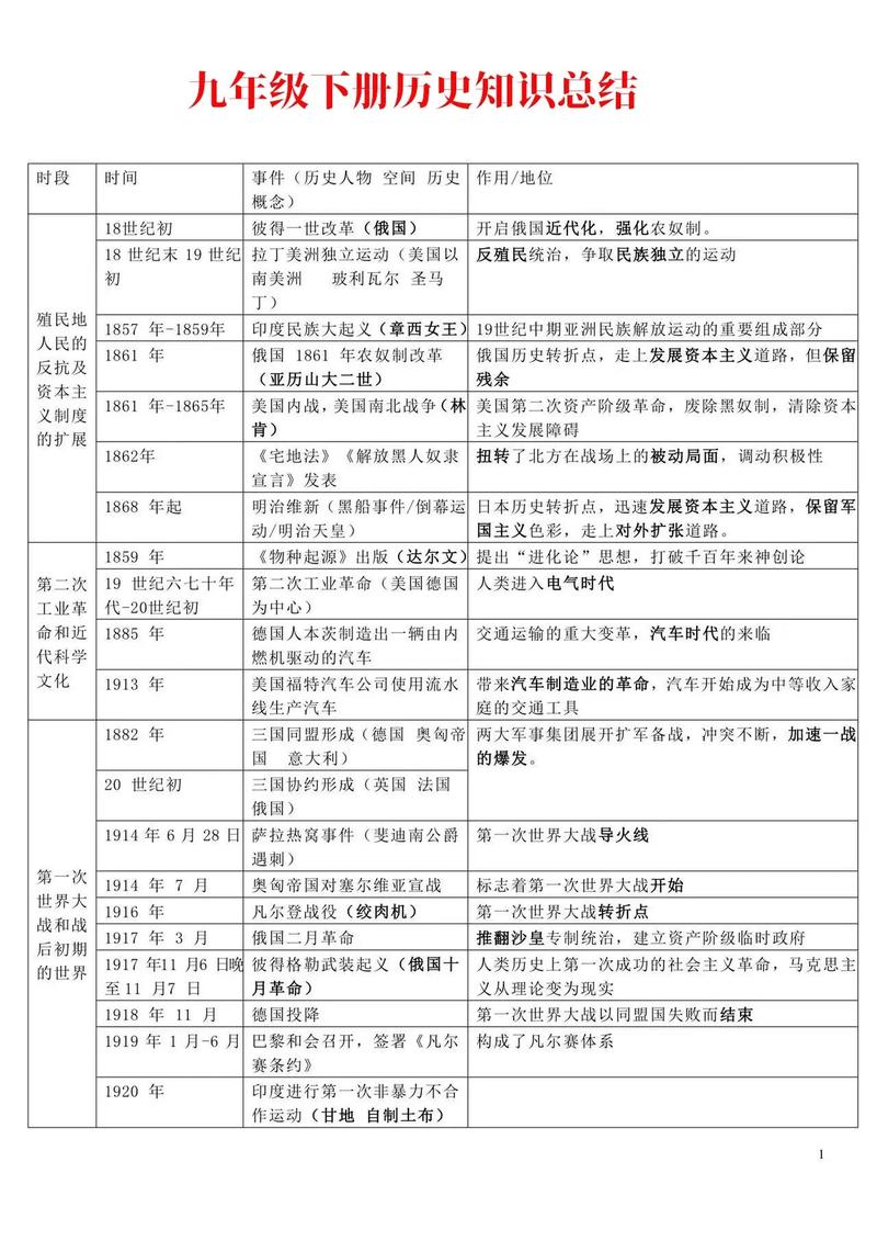
九年级下册共分为 21课,通常分为三个单元:
| 单元 | 主题 | 概览 |
|---|---|---|
| 第一单元 | 殖民地人民的反抗与资本主义制度的扩展 (约19世纪末-20世纪初) | 本单元是承上启下的关键,讲述亚非拉地区对殖民统治的反抗;展示资本主义世界在内部进行的自我调整和扩展,如第二次工业革命、近代科学文化等。 |
| 第二单元 | 两次世界大战和战后世界格局的演变 (20世纪上半叶-90年代) | 本单元是20世纪的主线,从第一次世界大战的爆发,到俄国十月革命建立第一个社会主义国家,再到第二次世界大战的浩劫,以及战后形成的“两极格局”和其最终解体。 |
| 第三单元 | 战后资本主义的新变化与社会主义国家的发展 (二战后至今) | 本单元聚焦二战后世界两大阵营的发展与演变,资本主义国家通过自我改良(如福利国家、第三产业兴起)进入“黄金时代”;社会主义国家在探索中曲折前进,最终苏联解体,亚非拉国家独立后也面临新的挑战。 |
| 世界近代史综合探究 | 经济全球化与人类命运共同体 | 站在宏观视角,探讨二战后,特别是冷战结束后,世界日益连成一个整体的趋势——全球化,以及中国提出的“人类命运共同体”理念。 |
第二部分:各单元核心知识点详解
第一单元 殖民地人民的反抗与资本主义制度的扩展
-
第1课 殖民地人民的反抗斗争
- 拉丁美洲独立运动:背景(西班牙、葡萄牙的殖民统治);领导人物(玻利瓦尔、圣马丁);结果(基本摆脱了殖民统治,但形成了新的经济格局)。
- 印度民族大起义:背景(英国东印度公司的残酷统治);导火索(涂油子弹事件);英雄(章西女王);意义(沉重打击了英国殖民者,是印度民族大起义的序幕)。
-
第2课 俄国的改革
- 彼得一世改革:背景(俄国落后);内容(政治、经济、军事、文化);影响(使俄国成为军事强国,开启近代化进程,但农奴制未废除,社会矛盾尖锐)。
- 1861年农奴制改革(亚历山大二世改革):背景(克里米亚战争失败,农奴制阻碍资本主义发展);内容(农奴在法律上“自由”,可赎买一块份地);评价(是俄国历史的转折点,废除了农奴制,走上了资本主义发展道路,但改革不彻底,保留了大量封建残余)。
-
第3课 美国内战
(图片来源网络,侵删)- 背景:两种经济制度的矛盾(北方资本主义工商业 vs 南方奴隶制种植园经济),焦点是奴隶制的存废问题。
- 导火索:林肯当选总统。
- 过程:战争初期北方失利(《宅地法》和《解放黑人奴隶宣言》扭转局势);葛底斯堡战役转折点。
- 意义:维护了国家统一,废除了奴隶制,清除了资本主义发展的最大障碍,为以后经济的迅速发展创造了条件。
-
第4课 日本明治维新
- 背景:内忧(幕府统治危机,资本主义发展受阻)外患(美国打开国门,民族危机严重)。
- 政治(废藩置县,加强中央集权);经济(推行地税改革,发展近代工业);军事(实行征兵制,建立新式军队);社会生活(提倡“文明开化”,发展教育)。
- 评价:是日本历史的重大转折点,使日本走上了发展资本主义的道路,摆脱了民族危机,但改革不彻底,保留了大量封建残余,军国主义色彩浓厚。
-
第5课 第二次工业革命
- 标志:电力和内燃机的广泛应用(“电气时代”)。
- 主要成就:
- 电力:法拉第发现电磁感应;爱迪生发明电灯等;西门子发明发电机。
- 内燃机:卡尔·本茨发明汽车;莱特兄弟发明飞机。
- 化学工业:诺贝尔发明炸药。
- 影响:促进了生产力的发展,改变了人们的生活(如汽车、飞机),主要资本主义国家进入帝国主义阶段(垄断组织出现),世界市场最终形成,但也加剧了列强对世界的瓜分。
-
第6课 近代科学与文化
- 科学家:牛顿(经典力学体系)、达尔文(《物种起源》,进化论)。
- 文学家/艺术家:巴尔扎克(《人间喜剧》)、列夫·托尔斯泰(《战争与和平》《安娜·卡列尼娜》)、贝多芬(《英雄交响曲》)。
- 重要思想:马克思主义的诞生(马克思、恩格斯,《共产党宣言》)。
第二单元 两次世界大战和战后世界格局的演变
-
第7课 第一次世界大战和战后世界格局的变动
(图片来源网络,侵删)- 背景:根本原因(帝国主义政治经济发展不平衡);两大军事集团(三国同盟 vs 三国协约)。
- 导火索:萨拉热窝事件。
- 进程:重要战役(凡尔登战役“绞肉机”)。
- 结果:同盟国战败,1919年召开巴黎和会,签订《凡尔赛和约》。
- 战后格局:凡尔赛—华盛顿体系(《凡尔赛和约》构成欧洲、西亚、非洲新秩序;华盛顿会议构成东亚、太平洋新秩序)。
-
第8课 俄国十月革命与苏联的社会主义建设
- 十月革命:背景(一战激化矛盾);领导人(列宁);结果(建立了世界上第一个社会主义国家)。
- 苏维埃政权的巩固:战时共产主义政策(为了赢得战争)。
- 苏联的成立与建设:1922年成立苏联;列宁的探索(新经济政策,允许多种经济并存,大力发展商品经济);斯大林模式(高度集中的计划经济体制,使苏联成为工业强国,但弊端严重)。
-
第9课 凡尔赛—华盛顿体系
- 巴黎和会:《凡尔赛和约》的内容(领土、军事、赔款、殖民地)。
- 华盛顿会议:《九国公约》的内容(实质是使中国回复到几个帝国主义国家共同支配的局面)。
- 评价:暂时调整了帝国主义国家在东亚和太平洋地区的关系,但没有从根本上消除矛盾,为二战埋下伏笔。
-
第10课 《凡尔赛条约》和《九国公约》
(本课是第9课的深化,条约内容是重点和考点)
-
第11课 两次世界大战之间的世界
- 苏联的社会主义建设:斯大林模式的确立。
- 资本主义世界的经济大危机:时间(1929-1933年);特点(范围广、时间长、破坏性大);影响(加剧了各国社会矛盾,导致法西斯主义抬头)。
- 罗斯福新政:背景(经济大危机);核心(加强国家对经济的干预和指导);特点(在不改变资本主义制度的前提下,对生产关系进行局部调整);影响(使美国经济缓慢恢复,资本主义制度得到调整与巩固,但未能从根本上消除危机)。
- 德、意、日法西斯势力的崛起:希特勒在德国上台,建立法西斯专政;墨索里尼在意大利建立法西斯政权;日本军部法西斯化。
-
第12课 第二次世界大战
- 爆发:1939年9月1日,德国闪击波兰。
- 扩大:1941年德国入侵苏联;日本偷袭珍珠港(太平洋战争爆发)。
- 转折:斯大林格勒战役(欧洲战场);中途岛海战(太平洋战场)。
- 胜利:1942年《联合国家宣言》签署,反法西斯同盟形成;1945年2月雅尔塔会议;1945年5月8日德国投降(欧洲胜利日);1945年8月15日日本宣布投降,9月2日签署投降书。
- 性质:一场世界人民的反法西斯战争。
-
第13课 冷战与两极格局
- 冷战:背景(美苏国家利益和社会制度根本对立);标志(杜鲁门主义的出台);表现(政治上:杜鲁门主义;经济上:马歇尔计划;军事上:北约和华约的成立)。
- 两极格局:形成标志(北约和华约的成立);结束标志(1991年苏联解体)。
-
第14课 冷战后的世界格局
- 世界政治格局:从“一超多强”向多极化趋势发展。
- 欧盟、日本、俄罗斯、中国等力量中心不断壮大。
- 美国的单边主义受到挑战。
- 挑战:地区冲突、恐怖主义、网络安全等。
第三单元 战后资本主义的新变化与社会主义国家的发展
-
第15课 二战后资本主义的新变化
- 美国:科技(第三次科技革命,信息时代);经济(国家干预经济,发展“混合经济”);社会(“福利国家”制度)。
- 欧洲:走向联合(1967年欧洲共同体成立,1993年欧盟成立)。
- 日本:经济奇迹(利用美国援助、重视科技、制定适当的经济政策)。
-
第16课 亚非拉国家的独立与振兴
- 印度独立:1947年,英国实行“印巴分治”。
- 非洲独立运动:1960年“非洲年”,绝大多数国家独立。
- 拉美捍卫国家主权的斗争:古巴卡斯特罗领导的革命。
- 挑战:如何发展经济、摆脱殖民经济影响。
-
第17课 社会主义国家的改革与演变
- 苏联的改革与解体:赫鲁晓夫改革(冲击斯大林模式,未根本突破);勃列日涅夫改革(停滞);戈尔巴乔夫改革(导致思想混乱、政局动荡);1991年苏联解体。
- 东欧剧变:20世纪80年代末,东欧各国社会制度发生根本性变化。
-
第18课 社会主义的发展与挫折
(本课是第17课的补充,重点在于理解社会主义改革的复杂性和曲折性)
-
第19课 亚非拉国家的独立与振兴
(本课是第16课的补充和深化)
-
第20课 不断发展的现代社会
- 第三次科技革命:核心(计算机、原子能、航天技术、生物工程等);特点(信息化、全球化);影响(推动社会生产力空前发展,改变人们生活,但也带来环境、伦理等问题)。
- 经济全球化:表现(生产、贸易、资本全球化);推动力(科技发展);作用(利弊并存)。
- 非传统安全威胁:恐怖主义、网络安全、重大传染性疾病等。
第三部分:学习方法与备考建议
-
构建知识体系,理清线索:
- 纵向线索:以时间为轴,梳理世界现代史的重大事件,如两次世界大战、十月革命、苏联兴衰、冷战、全球化等。
- 横向线索:将同一时期的不同国家或地区联系起来比较,比较俄国1861年改革、美国内战、日本明治维新的异同;比较罗斯福新政和列宁新经济政策的异同。
-
抓住核心概念,理解本质:
- 关键概念:如“凡尔赛—华盛顿体系”、“冷战”、“两极格局”、“多极化趋势”、“经济全球化”、“第三次科技革命”等,不仅要记住定义,更要理解其内涵、形成原因、影响和相互关系。
-
学会分析评价,史论结合:
- 对历史事件和人物的评价要客观、全面,看到其进步性和局限性,评价彼得一世改革、明治维新、斯大林模式等。
- 答题时,先摆出史实(史),再进行分析得出结论(论),做到史论结合。
-
利用图表,辅助记忆:
教材中的地图(如两次世界大战的战场、冷战时的欧洲地图)、时间轴、表格(如两次工业革命的成就对比)是重要的学习工具,要充分利用。
-
关注现实,学以致用:
将历史知识与当今国际时事联系起来思考,如俄乌冲突、中美关系、全球化中的挑战等,这能让你更深刻地理解历史的延续性和现实意义。
-
多做练习,掌握答题技巧:
- 选择题:注意审题,抓住关键词,排除干扰项。
- 材料分析题:先看问题,再带着问题读材料,从材料中提取有效信息,并结合所学知识回答。
- 简答题/论述题:要点化、条理化,分点作答,逻辑清晰。
希望这份详细的指南能帮助你更好地学习九年级历史下册!祝你学习进步!