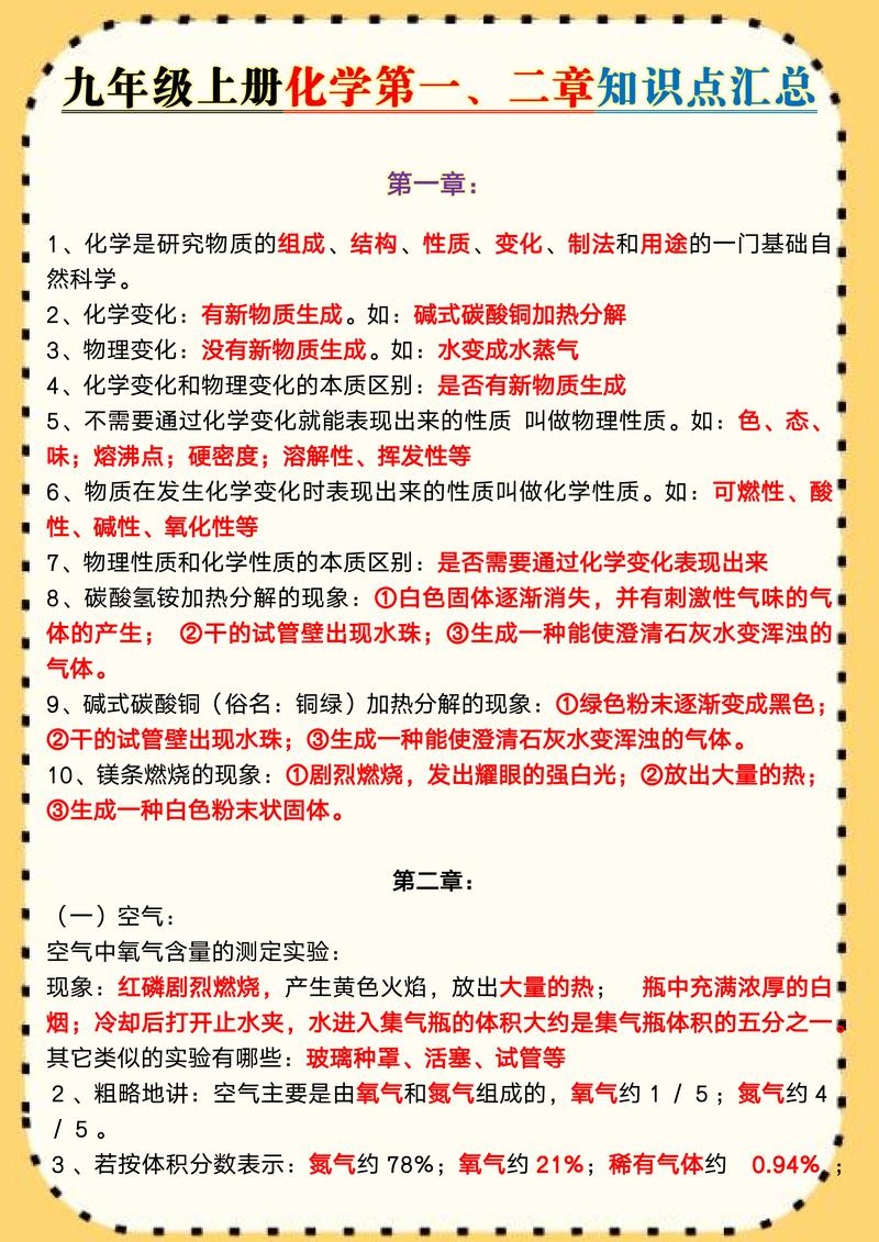
九年级上册化学知识点有哪些核心考点?
校园之窗 2026年1月20日 05:26:11 99ANYc3cd6
九年级上册化学核心知识点总结
九年级上册化学主要围绕物质构成的奥秘、我们周围的物质、以及化学反应的基本规律展开,是整个化学学习的基础。
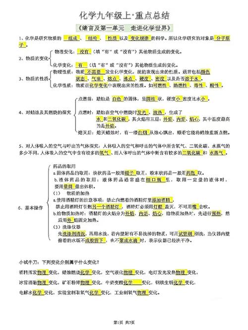
第一单元:走进化学世界
本单元是化学的启蒙,主要介绍化学是什么,以及学习化学的基本方法。

(图片来源网络,侵删)
化学是一门以实验为基础的科学
- 化学研究的对象:物质的组成、结构、性质以及变化规律。
- 物理变化 vs 化学变化
- 物理变化:没有生成新物质的变化,特征:状态、形状、大小的改变(如:水结冰、石蜡熔化)。
- 化学变化:生成了新物质的变化,特征:常伴随发光、放热、变色、产生气体、生成沉淀等(如:燃烧、生锈、食物腐败)。
- 本质区别:是否有新物质生成。
- 物理性质 vs 化学性质
- 物理性质:物质不需要发生化学变化就表现出来的性质,如:颜色、状态、气味、密度、熔点、沸点、硬度、溶解性等。
- 化学性质:物质在化学变化中表现出来的性质,如:可燃性、氧化性、酸性、碱性等。
- 化学实验基本操作
- 药品取用:“三不”原则(不闻、不尝、不直接接触),固体用药匙或镊子,液体用胶头滴管。
- 加热:用酒精灯的外焰加热,给液体加热:试管倾斜45°,试管口不能对着人,给固体加热:试管口略向下倾斜。
- 仪器连接与气密性检查:连接好后,将导管末端浸入水中,用手紧贴容器外壁,若导管口有气泡冒出,则气密性良好。
- 玻璃仪器的洗涤:内壁附着的水既不聚成水滴,也不成股流下时,表示已洗净。
第二单元:我们周围的空气
本单元学习我们身边最重要的物质之一——空气。
空气的成分
- 体积分数:氮气(N₂)约 78%,氧气(O₂)约 21%,稀有气体约 94%,二氧化碳(CO₂)约 03%,其他气体和杂质约 03%。
- 空气中氧气含量的测定实验(拉瓦锡实验)
- 原理:红磷燃烧消耗瓶内氧气,生成固体五氧化二磷(P₂O₅),导致瓶内压强减小,水倒吸入瓶中,倒吸水的体积约等于氧气的体积。
- 现象:红磷燃烧,产生大量白烟,冷却后,打开止水夹,水倒流入集气瓶,约占瓶内空气体积的1/5。
- 氧气约占空气体积的1/5。
- 注意事项:
- 红磷要足量。
- 装置要密封,气密性要好。
- 等集气瓶冷却至室温后再打开止水夹。
氧气(O₂)的性质和用途
- 物理性质:通常情况下,是无色、无味的气体;密度比空气略大;不易溶于水。
- 化学性质(比较活泼,具有氧化性)
- 与碳反应:C + O₂ $\xrightarrow{点燃}$ CO₂ (发出白光,放出热量,生成使澄清石灰水变浑浊的气体)
- 与硫反应:S + O₂ $\xrightarrow{点燃}$ SO₂ (发出明亮的蓝紫色火焰,生成有刺激性气味的气体)
- 与铁反应:3Fe + 2O₂ $\xrightarrow{点燃}$ Fe₃O₄ (剧烈燃烧,火星四射,生成黑色固体,此实验在纯氧中更剧烈)
- 与镁反应:2Mg + O₂ $\xrightarrow{点燃}$ 2MgO (发出耀眼白光,生成白色固体)
- 用途:供给呼吸(如潜水、医疗)、支持燃烧(如炼钢、气焊)。
制取氧气
- 工业制法:分离液态空气(物理变化)。
- 实验室制法
- 药品:过氧化氢(H₂O₂)、高锰酸钾(KMnO₄)、氯酸钾(KClO₃)。
- 反应原理:
- 2H₂O₂ $\xrightarrow{MnO_2}$ 2H₂O + O₂↑ (MnO₂是催化剂,起催化作用)
- 2KMnO₄ $\xrightarrow{\Delta}$ K₂MnO₄ + MnO₂ + O₂↑
- 2KClO₃ $\xrightarrow{MnO_2, \Delta}$ 2KCl + 3O₂↑
- 发生装置:根据反应物状态和反应条件选择。
- 固体+液体,不加热 → 启普发生器或简易装置。
- 固体,加热 → 固体加热型装置。
- 收集装置:
- 排水法:因为氧气不易溶于水。(优点:纯净)
- 向上排空气法:因为氧气密度比空气略大。(优点:干燥)
- 检验方法:将带火星的木条伸入集气瓶中,木条复燃,则是氧气。
- 验满方法:
- 用排水法收集:当瓶口有大气泡冒出时,已满。
- 用向上排空气法收集:将带火星的木条放在集气瓶口,木条复燃,已满。
第三单元:物质构成的奥秘
本单元是化学的核心和难点,从宏观物质深入到微观粒子。
分子和原子
- 分子
- 定义:保持物质化学性质的最小粒子。
- 基本性质:质量和体积很小;不断运动;分子间有间隔。
- 应用:解释热胀冷缩、三态变化等宏观现象。
- 原子
- 定义:化学变化中的最小粒子。(注意:在化学变化中,原子不可再分)
- 结构:
- 原子核(质子+中子):位于原子中心,体积小,质量大。
- 核外电子:在核外高速运动,质量很小。
- 构成关系:核电荷数 = 质子数 = 核外电子数。
- 相对原子质量 ≈ 质子数 + 中子数。
- 分子与原子的本质区别:在化学变化中,分子可以再分,而原子不可再分。
元素
- 定义:具有相同核电荷数(即质子数)的一类原子的总称。
- 分类:金属元素、非金属元素、稀有气体元素。
- 元素符号
- 国际通用,由一个或两个字母表示。
- 书写原则:“一大二小”(如:Na, Ca, Cu, Hg)。
- 元素周期表
- 周期:电子层数相同的元素按原子序数递增的顺序排列。
- 族:最外层电子数相同的元素排在同一列。
离子
- 定义:带电荷的原子或原子团。
- 形成:原子得/失电子 → 形成离子。
- 阳离子:原子失电子,带正电(如:Na⁺, Ca²⁺)。
- 阴离子:原子得电子,带负电(如:Cl⁻, O²⁻)。
- 物质由构成:
- 由分子构成(如:H₂O, O₂, CO₂)。
- 由原子构成(如:金属、稀有气体、大多数非金属固体,如Fe, He, C)。
- 由离子构成(如:NaCl, CuSO₄)。
化学式与化合价
- 化学式:用元素符号和数字的组合表示物质组成的式子。
- 意义:
- 宏观:表示一种物质;表示该物质的元素组成。
- 微观:表示该物质的一个分子;表示一个分子中原子的构成。
- 书写:
- 单质:O₂, H₂, Fe, He。
- 化合物:正价在前,负价在后;十字交叉法(化合价绝对值交叉作下角,化简)。
- 意义:
- 化合价
- 规则:化合物中正负化合价代数和为零。
- 常见元素化合价口诀:
一价氢氯钾钠银,二价氧钙钡镁锌。 三铝四硅五价磷,二三铁,二四碳。 二四六硫都齐全,铜汞二价最常见。
- 应用:根据化合价书写化学式;根据化学式计算某元素的化合价。
第四单元:自然界的水
本单元围绕水展开,深入认识化学式、化合价,并学习一种重要的化学反应——质量守恒定律。

(图片来源网络,侵删)
水的净化
- 自来水厂净水过程:沉淀 → 过滤 → 吸附 → 消毒。
- 硬水与软水
- 硬水:含有较多可溶性钙、镁化合物的水。
- 软水:不含或含较少可溶性钙、镁化合物的水。
- 检验方法:用肥皂水,泡沫多浮渣少的是软水,泡沫少浮渣多的是硬水。
- 硬水软化方法:煮沸、蒸馏。
氢气(H₂)
- 实验室制法:Zn + H₂SO₄ = ZnSO₄ + H₂↑ (金属+酸)
- 性质:
- 物理性质:密度最小的气体,难溶于水。
- 化学性质:
- 可燃性:2H₂ + O₂ $\xrightarrow{点燃}$ 2H₂O (发出淡蓝色火焰,放出大量热)
- 还原性:H₂ + CuO $\xrightarrow{\Delta}$ Cu + H₂O (黑色粉末变红色)
- 验纯:任何可燃性气体(如H₂, CO, CH₄)点燃前都必须验纯。
质量守恒定律
- 参加化学反应的各物质的质量总和,等于反应后生成的各物质的质量总和。
- 微观解释:化学反应前后,原子的种类、数目、质量均不变。
- 应用:进行化学方程式的配平;进行相关计算。
第五单元:化学方程式
本单元学习化学的“语言”——化学方程式。
定义
用化学式表示化学反应的式子。
书写原则
- 客观事实:必须以客观事实为基础。
- 质量守恒:要遵守质量守恒定律(即配平)。
书写步骤
- 写:正确写出反应物和生成物的化学式。
- 配:在化学式前配上适当的化学计量数,使得左右两边各原子的种类和数目相等。
- 注:注明反应条件(如“点燃”、“加热”、“Δ”)和生成物的状态(“↑”表示气体,“↓”表示沉淀)。
- 等:将短线改为等号。
简单计算
- 理论依据:质量守恒定律,化学方程式中各物质的质量比等于相对分子质量与化学计量数的乘积之比。
- 基本类型:
- 已知一种反应物的质量,求另一种生成物的质量。
- 已知一种生成物的质量,求另一种反应物的质量。
- 解题步骤:设未知数 → 写出配平的化学方程式 → 列出相关物质的相对分子质量与化学计量数的乘积 → 列比例式 → 求解 → 答题。
第六单元:碳和碳的氧化物
本单元学习碳的单质及其重要氧化物。
碳的单质
- 常见的碳单质:金刚石、石墨、C₆₀。
- 物理性质差异大的原因:碳原子的排列方式不同。
- 化学性质:
- 常温下稳定。
- 可燃性:
- 充分燃烧:C + O₂ $\xrightarrow{点燃}$ CO₂ (放出大量热)
- 不充分燃烧:2C + O₂ $\xrightarrow{点燃}$ 2CO (有毒)
- 还原性:C + 2CuO $\xrightarrow{\Delta}$ 2Cu + CO₂↑ (黑色粉末变红色)
二氧化碳(CO₂)
- 实验室制法:
- 药品:大理石(或石灰石,主要成分CaCO₃)和稀盐酸。
- 原理:CaCO₃ + 2HCl = CaCl₂ + H₂O + CO₂↑
- 不能用稀硫酸(因为生成CaSO₄微溶,包裹在表面,反应停止)。
- 不能用浓盐酸(因为浓盐酸易挥发,使CO₂不纯)。
- 性质:
- 物理性质:无色、无味的气体,密度比空气大,能溶于水。
- 化学性质:
- 不能燃烧,不支持燃烧(不助燃),故可作灭火剂。
- 与水反应:CO₂ + H₂O = H₂CO₃ (碳酸不稳定,易分解,使紫色石蕊试液变红,加热后变回紫色)。
- 与澄清石灰水反应:CO₂ + Ca(OH)₂ = CaCO₃↓ + H₂O (此反应用于检验CO₂)。
- 用途:灭火、人工降雨、作气体肥料、化工原料。
一氧化碳(CO)
- 性质:
- 物理性质:无色、无味的气体,密度比空气略小,难溶于水。
- 化学性质:
- 可燃性:2CO + O₂ $\xrightarrow{点燃}$ 2CO₂ (发出蓝色火焰)。
- 毒性:与血液中的血红蛋白结合,使人缺氧中毒。
- 还原性:CO + CuO $\xrightarrow{\Delta}$ Cu + CO₂ (黑色粉末变红色)。
- 用途:作燃料、冶金工业的还原剂。
第七单元:燃料及其利用
本单元从能源和燃烧的角度,巩固和应用前面的知识。

(图片来源网络,侵删)
燃烧与灭火
- 燃烧条件:可燃物、与氧气(或空气)接触、温度达到着火点(三者缺一不可)。
- 灭火原理:破坏燃烧条件之一即可(清除可燃物、隔绝氧气、降温到着火点以下)。
- 安全知识:认识常见的易燃、易爆物的安全图标,了解火灾逃生方法。
化石燃料
- 种类:煤、石油、天然气(主要成分是甲烷CH₄)。
- 综合利用:通过干馏、蒸馏等物理和化学方法,将其分解成更有用的物质。
化学反应中的能量变化
- 放热反应:燃烧、中和反应、活泼金属与酸反应等。
- 吸热反应:碳与二氧化碳的反应(C + CO₂ $\xrightarrow{高温}$ 2CO)、大多数分解反应。
燃料的燃烧对环境的影响
- 酸雨:由煤、石油等燃烧产生的二氧化硫、氮氧化物等气体溶于雨水形成。
- 温室效应:由二氧化碳等气体的大量排放导致。
- 使用清洁能源:如氢能、太阳能、风能、核能等。
复习建议
- 构建知识网络:将各个单元的知识点串联起来,化学式和化合价是书写化学方程式的基础,而化学方程式又是进行计算的基础。
- 重视实验:化学是以实验为基础的学科,要牢记重要实验的现象、操作步骤和注意事项。
- 多做练习:特别是化学方程式的配平和计算,需要通过大量练习来巩固。
- 归纳总结:对于相似的概念(如物理变化/化学变化,分子/原子,硬水/软水)要进行对比记忆,找出异同点。
希望这份总结对你有帮助!祝你学习顺利,取得好成绩!