八年级生物上册练习题有哪些重点难点?
校园之窗 2026年1月15日 20:31:11 99ANYc3cd6
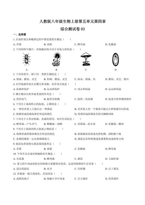
八年级生物上册综合练习题
考试时间: 60分钟 满分: 100分
选择题(每题2分,共40分)
-
下列动物中,属于鱼类的是 A. 娃娃鱼 B. 鲸鱼 C. 鳄鱼 D. 鲫鱼
(图片来源网络,侵删) -
动物通过运动主动、迅速地适应环境,下列关于动物运动的叙述,错误的是 A. 蚯蚓通过刚毛和肌肉的配合蠕动 B. 鸟类的胸肌两端都附着在胸骨上 C. 关节在运动中起支点作用 D. 运动系统由骨和关节组成
-
下列行为中,属于先天性行为的是 A. 小狗算算术 B. 蜘蛛织网 C. 猴子骑车 D. 海豚顶球
-
在生态系统中,细菌和真菌扮演着重要的角色,它们是 A. 生产者 B. 消费者 C. 分解者 D. 非生物部分
-
下列关于动物在生物圈中作用的叙述,不正确的是 A. 动物能促进生态系统的物质循环 B. 动物能帮助植物传粉和传播种子 C. 动物越多,生态系统的稳定性越强 D. 动物有时会破坏生态平衡
(图片来源网络,侵删) -
制作酸奶和泡菜时,利用的微生物是 A. 酵母菌 B. 乳酸菌 C. 醋酸菌 D. 霉菌
-
下列生物中,属于单细胞真菌的是 A. 大肠杆菌 B. 酵母菌 C. 青霉 D. 蘑菇
-
下列关于病毒的说法,正确的是 A. 病毒具有细胞结构 B. 病毒只能寄生在活细胞内 C. 病毒属于原核生物 D. 所有病毒对人类都有害
-
生物分类的基本单位是 A. 界 B. 门 C. 科 D. 种
(图片来源网络,侵删) -
下列动物与其所属类群对应不正确的是 A. 蜈蚣——节肢动物 B. 蚯蚓——环节动物 C. 鲫鱼——两栖动物 D. 大熊猫——哺乳动物
-
骨骼肌在运动中起的作用是 A. 支点 B. 动力 C. 杠杆 D. 连接
-
“穿花蛱蝶深深见,点水蜻蜓款款飞。”诗句中描述的动物行为,分别属于 A. 取食行为、繁殖行为 B. 攻击行为、防御行为 C. 社会行为、繁殖行为 D. 觅食行为、取食行为
-
下列动物中,学习能力最强的是 A. 蚯蚓 B. 小鸡 C. 黑猩猩 D. 青蛙
-
下列生态系统中,自动调节能力最强的是 A. 森林生态系统 B. 草原生态系统 C. 农田生态系统 D. 城市生态系统
-
下列关于芽孢的叙述,错误的是 A. 芽孢是细菌的休眠体 B. 芽孢可以抵抗不良环境 C. 芽孢是细菌用来繁殖的结构 D. 一个芽孢只可以萌发成一个细菌
-
食品腐败的根本原因是 A. 温度过高 B. 微生物的大量繁殖 C. 食品含水量过高 D. 食品与空气接触
-
下列关于生物多样性的叙述,错误的是 A. 生物多样性包括基因多样性、物种多样性和生态系统多样性 B. 建立自然保护区是保护生物多样性最有效的措施 C. 生物多样性面临威胁的主要原因是外来物种的入侵 D. 保护生物多样性并不意味着禁止开发和利用
-
青蛙的发育过程是 A. 受精卵 → 幼蛙 → 成蛙 B. 受精卵 → 蝌蚪 → 幼蛙 → 成蛙 C. 受精卵 → 蝌蚪 → 成蛙 D. 受精卵 → 幼虫 → 成虫
-
下列哪一项不是动物社会行为的特点 A. 群体内形成一定的组织 B. 成员之间有明确的分工 C. 群体内形成等级 D. 群体内部有信息交流
-
制作甜酒时,首先要将糯米蒸熟,目的是 A. 杀死其他微生物,防止甜酒腐败 B. 使糯米更容易被酵母菌分解 C. 增加糯米的甜度 D. 使糯米保持适宜的温度
填空题(每空1分,共20分)
-
动物根据体内有无脊柱,可以分为两大类:一类是动物,如鱼类、两栖动物、爬行动物、鸟类和哺乳动物;另一类是动物,如腔肠动物、环节动物、节肢动物等。
-
骨骼肌受刺激收缩时,就会牵动它所附着的骨,绕着活动,于是躯体就产生运动。
-
动物的行为从获得途径来看,分为行为和行为,蜜蜂采蜜属于行为。
-
在生态系统中,各种生物的和总是维持在相对稳定的状态,这种现象就叫作生态平衡。
-
真菌细胞内没有,只能利用现成的有机物生活,营养方式为。
-
病毒的结构非常简单,由外壳和内部的组成,没有结构。
-
生物分类的等级单位从大到小依次是:界、门、纲、目、科、属、,最基本的单位是。
-
细菌的生殖方式是,在环境适宜时,不到半小时就能繁殖一代。
-
保护生物多样性的根本措施是保护,保护生物多样性最为有效的措施是。
-
鸟类的身体呈型,体表被覆,前肢变成,这些特征都与飞行生活相适应。
判断题(对的打“√”,错的打“×”,每题1分,共10分)
- 所有动物都是消费者。 ( )
- 关节腔内的滑液可以减少骨与骨之间的摩擦。 ( )
- 动物的学习行为一旦形成,就不会改变。 ( )
- 细菌和真菌都是对人类有害的。 ( )
- 病毒离开活细胞后会变成结晶体,因此它没有生命。 ( )
- 哺乳动物的运动系统由骨骼和肌肉组成。 ( )
- 食品保存的原理都是采用高温、高压、冷冻或干燥等方法,杀死或抑制微生物的生长和繁殖。 ( )
- 哺乳动物和鸟类的后代成活率较高,这与它们具有复杂的社群行为和发达的神经系统的调节有关。 ( )
- 青蛙的幼体用鳃呼吸,成体用肺呼吸,同时用皮肤辅助呼吸。 ( )
- 生物种类的多样性是生物多样性最直观的体现。 ( )
简答题(共20分)
-
(6分)请将下列动物与其所属的类群进行连线。 蚯蚓 A. 哺乳动物 鲫鱼 B. 节肢动物 蜜蜂 C. 环节动物 大熊猫 D. 鱼类 蝗虫 E. 两栖动物 青蛙 F. 昆虫(节肢动物门下的一个纲)
-
(7分)请根据关节的结构示意图,回答问题: (1)写出图中各部分的名称: ① ② ③ ④ ⑤ (2)关节的灵活性和牢固性分别由哪些结构保证? (3)脱臼是指[ ] 从[ ] 中滑脱出来的现象。
-
(7分)请结合所学知识,回答下列问题: (1)细菌和真菌在自然界中的作用有哪些?(至少答出两点) (2)人类对细菌和真菌的利用非常广泛,请各举一个例子。
实验探究题(共10分)
-
某同学为了探究“温度对霉菌生活的影响”,设计了如下实验: | 步骤 | A组(低温环境) | B组(室温环境) | | :--- | :--- | :--- | | 1 | 取两份大小相同的面包 | 取两份大小相同的面包 | | 2 | 用无菌水湿润 | 用无菌水湿润 | | 3 | 放入冰箱冷藏室(约4℃) | 放在教室的窗台上(约25℃) | | 4 | 每天观察并记录 | 每天观察并记录 |
请根据上述实验,回答问题: (1)该实验的变量是什么?(1分) (2)实验中,为什么要用两份大小相同的面包?(2分) (3)预测几天后,哪一组的面包上会长出霉菌?为什么?(3分) (4)该实验中,A组和B组在科学实验方法上叫什么?(1分) (5)为了使实验结论更可靠,你认为还应该做怎样的改进?(3分)
参考答案与解析
选择题
- D (解析:娃娃鱼是两栖动物,鲸鱼是哺乳动物,鳄鱼是爬行动物,鲫鱼是鱼类。)
- D (解析:运动系统由骨、关节和骨骼肌组成。)
- B (解析:先天性行为是动物生来就有的,由遗传物质决定的行为,蜘蛛织网是典型的先天性行为。)
- C (解析:细菌和真菌能将动植物的遗体分解成二氧化碳、水和无机盐,回归自然,是生态系统中的分解者。)
- C (解析:生态系统的稳定性取决于其营养结构的复杂程度,并非动物数量越多越稳定。)
- B (解析:乳酸菌在无氧条件下分解葡萄糖,产生乳酸,用于制作酸奶和泡菜。)
- B (解析:酵母菌是单细胞的真菌,大肠杆菌是细菌,青霉和蘑菇是多细胞真菌。)
- B (解析:病毒无细胞结构,必须寄生在活细胞内才能生活,并非所有病毒都有害,如噬菌体可以寄生细菌,用于治疗某些疾病。)
- D (解析:种是生物分类最基本的单位。)
- C (解析:鲫鱼生活在水中,用鳃呼吸,属于鱼类。)
- B (解析:骨骼肌收缩产生动力,牵引骨绕关节运动。)
- A (解析:“穿花蛱蝶深深见”是蛱蝶在花丛中寻找花蜜,属于取食行为;“点水蜻蜓款款飞”是蜻蜓将卵产在水中,属于繁殖行为。)
- C (解析:动物的神经系统越发达,学习能力越强,黑猩猩是哺乳动物,大脑发达,学习能力最强。)
- A (解析:生态系统的自动调节能力与其生物种类和数量有关,生物种类越多,营养结构越复杂,调节能力越强,森林生态系统是陆地生态系统中生物种类最丰富的,调节能力最强。)
- C (解析:芽孢是细菌的休眠体,不是繁殖结构,一个细菌只能形成一个芽孢,一个芽孢也只能萌发成一个细菌。)
- B (解析:食品腐败是由细菌和真菌等微生物引起的,它们分解食品中的有机物,导致食品变质。)
- C (解析:生物多样性面临威胁的主要原因是栖息地破坏、偷猎、环境污染以及外来物种入侵等,其中栖息地破坏是首要原因。)
- B (解析:青蛙的发育过程为变态发育,要经历受精卵、蝌蚪、幼蛙、成蛙四个阶段。)
- C (解析:社会行为的重要特征是群体内有组织、有分工,但“形成等级”不是所有社会行为的必要特征,如蜜蜂群体中没有明显的等级,但有明确的分工。)
- A (解析:蒸熟糯米是为了利用高温杀死其他杂菌,防止它们与酵母菌竞争,保证甜酒的质量。)
填空题
- 脊椎,无脊椎
- 关节
- 先天性行为,学习行为,先天性行为
- 数量,所占比例
- 叶绿体,异养
- 蛋白质,遗传物质,细胞
- 种,种
- 分裂生殖
- 生态系统的多样性,建立自然保护区
- 流线,羽毛,翼
判断题
- (解析:有些动物是分解者,如蚯蚓;有些是生产者,如珊瑚虫。)
- (解析:学习行为是在生活经验中建立的,可以改变和消退。)
- (解析:很多细菌和真菌对人类有益,如乳酸菌、酵母菌、根瘤菌等。)
- (解析:结晶体是病毒的一种存在形式,但它仍然是生命体,一旦侵入活细胞就会立即进行生命活动。)
- (解析:哺乳动物的运动系统是由骨骼和肌肉组成的,关节是骨连接的主要形式。)
简答题
-
连线: 蚯蚓 ———— C. 环节动物 鲫鱼 ———— D. 鱼类 蜜蜂 ———— F. 昆虫(节肢动物门下的一个纲) 大熊猫 ———— A. 哺乳动物 蝗虫 ———— B. 节肢动物 青蛙 ———— E. 两栖动物
-
(1)①关节囊 ②关节头 ③关节软骨 ④关节腔 ⑤关节窝 (2)关节的灵活性由关节囊内壁分泌的滑液和关节软骨来保证;关节的牢固性由关节囊和里面的韧带来保证。 (3)[②] 关节头,[⑤] 关节窝
-
(1)①作为分解者,参与物质循环;②引起动植物和人患病;③与动植物共生。 (2)利用:①利用酵母菌酿酒、做面包;②利用乳酸菌制作酸奶、泡菜。 (3)危害:①引起人患手癣、足癣等疾病;②使食物、衣物、木材等物品腐烂变质。
实验探究题
(1)温度 (2)控制单一变量(或保证实验的唯一变量是温度),避免因面包大小不同而影响实验结果。 (3)B组(室温环境),因为霉菌的生长繁殖需要适宜的温度,室温(约25℃)比冰箱冷藏室(约4℃)更适宜霉菌生长。 (4)对照实验 (5)增加实验重复次数,即多做几组相同条件的实验,然后求平均值,以减少偶然性,使实验结论更可靠。