七年级语文单元检测五重点难点是什么?
校园之窗 2026年1月12日 19:38:06 99ANYc3cd6
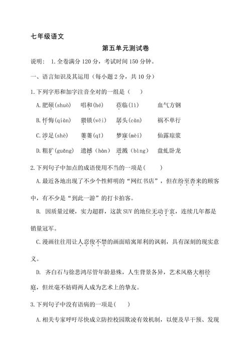
七年级语文第五单元检测卷
(满分:100分 考试时间:90分钟)
班级:__ 姓名:__ 分数:__

积累与运用(共22分)
下列加点字注音完全正确的一项是( )(2分) A. 确凿(záo) 懒惰(duò) 警惕(tì) 轮廓(kuò) B. 契约(qì) 驯良(xùn) 蜿蜒(wān) 镐头(gǎo) C. 呜咽(yè) 赫然(hè) 竹匾(biǎn) 收敛(liǎn) D. 殷红(yīn) 惩罚(chéng) 窥探(kuī) 哺乳(bǔ)
下列词语书写没有错别字的一项是( )(2分) A. 人声鼎沸 不求甚解 骇人听闻 妇孺皆知 B. 来势汹汹 仙露琼桨 荒草萋萋 锋芒必露 C. 大相径廷 姗姗来迟 沥尽心血 言简意赅 D. 慷慨淋漓 契而不舍 鞠躬尽瘁 鲜为人知
下列句子中加点成语使用不恰当的一项是( )(2分) A. 他学习勤奋,做事认真,深受老师的信赖,真是名副其实的好学生。 B. 这个计划听起来很完美,但执行起来却骇人听闻,困难重重。 C. 听了老师的讲解,我之前困惑的问题,现在恍然大悟了。 D. 他虽然身体残疾,但意志坚强,在生活的道路上锲而不舍地前行。
下列句子没有语病的一项是( )(2分) A. 通过这次活动,使我受到了深刻的教育。 B. 我们要养成从小讲文明、懂礼貌的好习惯。 C. 能否取得优异的成绩,关键在于学习是否勤奋。 D. 为了防止交通事故不再发生,我们必须遵守交通规则。

文学常识与名著阅读。(6分) (1)《阿长与<山海经>》的作者是__,原名__,我国伟大的文学家、思想家、革命家,他的代表作有散文集《__》、小说集《__》等。 (2)《资治通鉴》是__(朝代)__(人名)主持编纂的一部编年体通史。 (3)《木兰诗》是南北朝时北方的一首民歌,它与《__》并称为乐府民歌中的“双璧”。
默写古诗文。(8分) (1)独坐幽篁里,__。__,明月来相照。(王维《竹里馆》) (2)__,散入春风满洛城,此夜曲中闻折柳,__。(李白《春夜洛城闻笛》) (3)马上相逢无纸笔,__。(岑参《逢入京使》) (4)杨花榆荚无才思,__。(韩愈《晚春》) (5)成语“扑朔迷离”出自《木兰诗》,其原句是:__,__。
阅读理解(共38分)
(一)课内阅读(共14分)
阅读《阿长与<山海经>》选段,完成7-9题。

“过了十多天,或者一个月罢,我还很记得,是她告假回家以后的四五天,她穿着新的蓝布衫回来了,一见面,就将一包书递给我,高兴地说道:‘哥儿,有画儿的‘三哼经’,我给你买来了!’”
我似乎遇着了一个霹雳,全体都震悚起来;赶紧去接过来,打开纸包,是四本小小的书,略略一翻,人面的兽,九头的蛇,……果然都在内,这又使我发生新的敬意了,别人不肯做,或不能做的事,她却能够做成功,她确有伟大的神力,谋害隐鼠的怨恨,从此完全消灭了。
这四本书,乃是我最初得到,最为心爱的宝书。
选文主要记叙了一件什么事?请用简洁的语言概括。(2分)
“我似乎遇着了一个霹雳,全体都震悚起来。”请分析这句话中“霹雳”和“震悚”的表达效果。(4分)
为什么阿长给“我”买来《山海经》后,“我”会对她产生“新的敬意”?这体现了“我”怎样的情感变化?(4分)
“这四本书,乃是我最初得到,最为心爱的宝书。”为什么《山海经》会成为“我”的“宝书”?(4分)
(二)课外阅读(共24分)
阅读下面的文字,完成11-15题。
那盏灯
那是一个阴冷的夜晚,我因为考试成绩不理想,心情沮丧,独自一人走在回家的路上,路灯昏黄,照着我长长的影子,也照着我灰暗的心情。
快到家时,我路过一个老旧的小巷,巷子很窄,两边是斑驳的墙壁,墙角长满了青苔,我低着头,踢着脚边的小石子,感觉整个世界都失去了色彩。
突然,一束温暖的光从巷子深处的一扇窗户里透了出来,那光很亮,很柔和,像母亲的手,轻轻地抚慰着我,我忍不住停下脚步,抬头望去,那扇窗户很小,玻璃上还贴着一张褪色的窗花,但里面的灯光却异常明亮。
我看见窗前坐着一位老奶奶,她正在缝补一件衣服,她的背有些驼,花白的头发在灯光下显得格外慈祥,她戴着老花镜,一针一线,缝得那么专注,那么认真,她的动作不快,但每一针都充满了力量和温暖。
那束灯光,透过窗玻璃,洒在小巷的地面上,形成一小片明亮的光斑,它驱散了黑暗,也驱散了我心中的阴霾,我静静地站在那里,看着那束光,看着那位专注的老奶奶,我的眼眶湿润了。
我想起了奶奶,她也是这样,在昏黄的灯下,为我缝补衣服,为我讲故事,那盏灯,或许并不起眼,但它所承载的爱和温暖,却能照亮一个人前行的路。
我深深地吸了一口气,感觉心情好了许多,我转身,大步地朝家的方向走去,我知道,家就在那里,那里也有一盏灯,一盏为我而亮的灯。
从那以后,每当我遇到困难,感到迷茫时,我总会想起那盏灯,想起那位小巷深处的老奶奶,那束光,成了我心中的一盏明灯,它告诉我,即使在最黑暗的时刻,也总有一束光在等着你,总有一份温暖在守候你。
请用简洁的语言概括本文的主要内容。(3分)
文章开头和结尾都提到了“灯”,它们分别指什么?这样写有什么好处?(6分)
请从修辞手法的角度,赏析文中画线的句子。(4分) “那束温暖的光从巷子深处的一扇窗户里透了出来,那光很亮,很柔和,像母亲的手,轻轻地抚慰着我。”
文中的老奶奶是一个怎样的人?请结合具体内容简要分析。(4分)
文章说“那束光,成了我心中的一盏明灯”,结合全文,谈谈你对“心中的明灯”的理解。(7分)
作文(共40分)
题目:那一刻,我长大了
要求: (1)结合自己的生活经历,写一篇记叙文,具体,情感真挚,中心明确,语言流畅。 (3)不少于600字。 (4)文中不得出现真实的人名、校名、地名。
参考答案及评分标准
积累与运用(共22分)
C (A. 惰 duò;B. 蜿 wān;D. 殷 yān) A (B. 琼桨 → 琼浆,锋芒必露 → 锋芒毕露;C. 大相径廷 → 大相径庭;D. 契而不舍 → 锲而不舍) B (“骇人听闻”指使人听了非常吃惊,多指社会上发生的坏事,这里应用“困难重重”等。) C (A. 缺主语,去掉“通过”或“使”;B. 语序不当,“从小”应放到“养成”前面;D. 否定不当,去掉“不”。) (每空1分,共6分) (1)鲁迅 周树人 《朝花夕拾》 《呐喊》 (2)北宋 司马光 (3)《孔雀东南飞》 (每空1分,错字、漏字、添字均不得分,共8分) (1)弹琴复长啸 深林人不知 (2)谁家玉笛暗飞声 何人不起故园情 (3)凭君传语报平安 (4)惟解漫天作雪飞 (5)雄兔脚扑朔 雌兔眼迷离
阅读理解(共38分)
(一)课内阅读(共14分)
(2分) 阿长为“我”买来了《山海经》。 (意思对即可)
(4分) “霹雳”一词运用了比喻的修辞手法,生动形象地写出了“我”当时极度震惊和激动的心理。“震悚”一词准确、深刻地写出了“我”全身因激动而颤抖的状态,这两个词极富表现力,突出了《山海经》对“我”的重要性以及“我”得到它时的狂喜之情。
(4分) 因为别人不肯做或不能做的事,地位低微、不识字的阿长却做成功了,这让“我”对她产生了敬佩之情,这体现了“我”对阿长的情感从最初的讨厌、不耐烦,到有了敬意,再到产生深厚的感激和怀念的变化过程。
(4分) 因为《山海经》是“我”心心念念的宝书,它满足了“我”对神话传说的渴望,为“我”打开了通往新世界的大门,激发了“我”的阅读兴趣和想象力,对“我”的成长有着重要意义,所以它成为“我”最初得到、最为心爱的宝书。
(二)课外阅读(共24分)
(3分) “我”考试失利心情沮丧时,被小巷深处一扇窗户透出的温暖灯光和一位专注缝补衣服的老奶奶所感染,重拾信心,感受到了温暖和希望。(意思对即可)
(6分) 开头的“灯”指现实中昏黄的路灯,象征着“我”当时灰暗、沮丧的心情,结尾的“灯”既指现实中家的灯光,更指象征希望、温暖和力量的“心中的明灯”。 好处:首尾呼应,结构完整,通过“灯”的意象串联全文,从实到虚,深化了主题,使文章意蕴更加深刻。
(4分) 这句话运用了比喻的修辞手法,将“灯光”比作“母亲的手”,生动形象地写出了灯光的温暖和柔和,突出了它对“我”心灵的抚慰作用,表达了“我”在困境中感受到的温暖和慰藉。
(4分) 老奶奶是一个慈祥、专注、勤劳、内心充满温暖的人,从“花白的头发在灯光下显得格外慈祥”可以看出她的慈祥;从“戴着老花镜,一针一线,缝得那么专注,那么认真”可以看出她的专注和勤劳;从她发出的那束“明亮的光”可以看出她内心的温暖。
(7分) “心中的明灯”象征着希望、温暖、力量和爱,它可以是亲人、朋友给予的关爱,也可以是陌生人不经意间传递的善意,更可以是我们在困境中自己找到的信念和勇气,文中的“我”因为考试失利而心情低落,是老奶奶窗前那束充满生活气息和人性温暖的灯光,像一盏明灯一样照亮了“我”的内心,驱散了“我”的阴霾,让“我”重新振作起来,这盏“心中的明灯”告诉我们,生活中总有不期而遇的温暖,只要我们用心感受,就能获得前行的力量。
作文(共40分)
(略)
评分标准: 一类卷(36-40分):切合题意,中心突出,内容充实,感情真挚,结构完整,条理清楚,语言流畅,书写规范、整洁。 二类卷(30-35分):符合题意,中心明确,内容较充实,感情真实,结构完整,条理较清楚,语言通顺,书写较规范、整洁。 三类卷(24-29分):基本符合题意,中心较明确,内容单薄,感情基本真实,结构基本完整,条理不够清楚,语言基本通顺,书写较潦草。 四类卷(23分以下):不符合题意,中心不明确,内容空洞,感情虚假,结构不完整,条理不清,语言不通顺,书写潦草。