中考语文作文判卷标准有哪些核心要点?
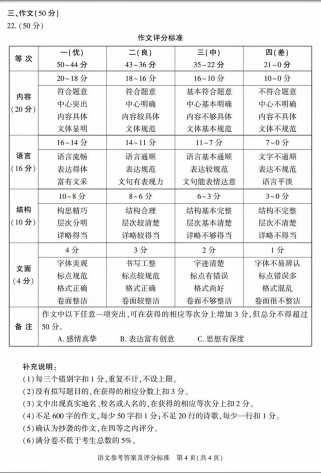
中考作文评分通常采用“分项分等”和“整体评分”相结合的方式,但最终会给出一个总分,核心标准可以概括为以下四大维度,以及一些“硬性规定”。 中考作文评分的四大核心维度 这四大维度是评分的根本依据,阅卷老师会根据这四个方面综合给分。(图片来源网络,侵删) 内容与中心 (占总分约40%) 这是文章的灵魂,决定了文章的“立意”高度和价值。 一等(切合题意,中心突出): 切合题意
中考作文评分通常采用“分项分等”和“整体评分”相结合的方式,但最终会给出一个总分,核心标准可以概括为以下四大维度,以及一些“硬性规定”。 中考作文评分的四大核心维度 这四大维度是评分的根本依据,阅卷老师会根据这四个方面综合给分。(图片来源网络,侵删) 内容与中心 (占总分约40%) 这是文章的灵魂,决定了文章的“立意”高度和价值。 一等(切合题意,中心突出): 切合题意
Part 1: 通知的基本结构 一个标准的通知通常包含以下几个部分: 简洁明了,通常用 "Notice" 或 "Announcement"。(图片来源网络,侵删) 称呼 面向特定人群:To: + All Students, Dear Members, Respected Teachers 等。 面向不特定人群:可以省略,或在正文开头直接写。 第一