化学九年级上册第二单元的核心知识是什么?
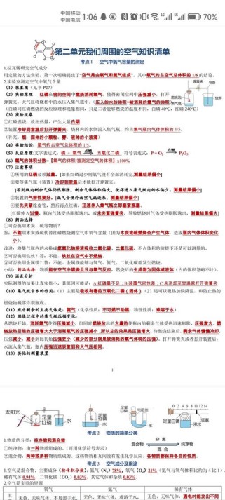
这个单元是整个化学学习的启蒙和基础,内容非常关键,尤其是氧气的性质、制取和空气的成分,是中考的绝对重点。 第二单元 我们周围的空气 核心知识框架 本单元主要围绕两个核心主题展开:(图片来源网络,侵删) 空气:认识我们身边最重要的物质,了解它的组成和重要性。 氧气:学习空气中最活泼的成分,掌握其性质、制法和用途。 第一部分:空气 空气的成分 最早发现空气成分
这个单元是整个化学学习的启蒙和基础,内容非常关键,尤其是氧气的性质、制取和空气的成分,是中考的绝对重点。 第二单元 我们周围的空气 核心知识框架 本单元主要围绕两个核心主题展开:(图片来源网络,侵删) 空气:认识我们身边最重要的物质,了解它的组成和重要性。 氧气:学习空气中最活泼的成分,掌握其性质、制法和用途。 第一部分:空气 空气的成分 最早发现空气成分
九年级化学第二单元:我们周围的空气 核心知识框架 本单元可以概括为四大块: 空气是什么? → 空气的组成和污染 氧气有什么性质和用途? → 物质的性质决定用途 如何制取氧气? → 实验室制取气体的原理、装置和操作 燃烧是什么?需要什么条件? → 燃烧的条件及其应用 第一部分:空气的组成 空气的组成 主要成分: 氮气 (N₂):约 78%(体积分数),化学性质不活
九年级化学第二单元《我们周围的空气》测试题 (考试时间:60分钟 满分:100分) 班级:__ 姓名:__ 分数:__(图片来源网络,侵删) 可能用到的相对原子质量: H-1 C-12 N-14 O-16 S-32 Cl-35.5 选择题(本题共20小题,每小题2分,共40分,每小题只有一个正确选项) 空气中体积分数约21%的气体是 A. 氮气 (N₂) B. 氧气