九年级古诗背诵默写有哪些高效方法?
经典古诗 2026年1月31日 01:22:42 99ANYc3cd6
第一部分:九年级上册古诗
《行路难》(其一)· 李白
- 主题:抒发了诗人怀才不遇的苦闷,表现了他面对挫折时的乐观自信和积极进取的精神。
- 必背名句:
- 长风破浪会有时,直挂云帆济沧海。
- 欲渡黄河冰塞川,将登太行雪满山。
- 闲来垂钓碧溪上,忽复乘舟梦日边。
- 易错字默写:
- 箸 (zhù):停杯投不能食,拔剑四顾心茫然。(注意是“箸”,不是“著”或“著”)
- 歧 (qí):欲渡黄河冰塞川,将登太行雪满山。(注意是“歧”,不是“岐”)
- 济 (jì):长风破浪会有时,直挂云帆济沧海。(注意是“济”,不是“己”)
《酬乐天扬州初逢席上见赠》· 刘禹锡**
- 主题:抒发了诗人长期遭贬的愤懑不平,以及面对世事变迁的达观和积极进取的人生态度。
- 必背名句:
- 沉舟侧畔千帆过,病树前头万木春。
- 巴山楚水凄凉地,二十三年弃置身。
- 今日听君歌一曲,暂凭杯酒长精神。
- 易错字默写:
- 赋 (fù):巴山楚水凄凉地,二十三年弃置身。(“赋”是古代文体,这里指诗人被贬的经历)
- 畔 (pàn):沉舟侧畔千帆过。(注意是“畔”,不是“半”)
- 吟 (yín):今日听君歌一吟。(注意是“吟”,不是“音”)
《水调歌头·明月几时有》· 苏轼**
- 主题:表达了对亲人的思念之情,以及对人生、宇宙的哲学思考,体现了旷达乐观的胸襟。
- 必背名句:
- 但愿人长久,千里共婵娟。
- 人有悲欢离合,月有阴晴圆缺,此事古难全。
- 不知天上宫阙,今夕是何年。
- 易错字默写:
- 婵娟 (chán juān):但愿人长久,千里共婵娟。(注意是“婵娟”,不能写成“蝉娟”)
- 绮 (qǐ):转朱阁,低绮户,照无眠。(注意是“绮”,不是“倚”)
- 阙 (què):不知天上宫阙,今夕是何年。(注意是“阙”,不是“阕”)
《无题·相见时难别亦难》· 李商隐**
- 主题:抒发了爱情失意的痛苦,以及至死不渝的坚贞情感。
- 必背名句:
- 春蚕到死丝方尽,蜡炬成灰泪始干。
- 晓镜但愁云鬓改,夜吟应觉月光寒。
- 相见时难别亦难,东风无力百花残。
- 易错字默写:
- 蜡炬 (là jù):春蚕到死丝方尽,蜡炬成灰泪始干。(注意是“蜡炬”,不能写成“腊炬”)
- 鬓 (bìn):晓镜但愁云鬓改。(注意是“鬓”,不是“宾”)
- 殷勤 (yīn qín):为谁殷勤裁作嫁衣裳。(注意是“殷勤”,不能写成“阴情”)
《丑奴儿·书博山道中壁》· 辛弃疾**
- 主题:抒发了诗人报国无门、壮志难酬的悲愤,以及内心深沉的愁苦。
- 必背名句:
- 而今识尽愁滋味,欲说还休,欲说还休,却道“天凉好个秋”。
- 少年不识愁滋味,爱上层楼,爱上层楼,为赋新词强说愁。
- 易错字默写:
- 识尽 (shí jìn):而今识尽愁滋味。(注意是“识尽”,不是“只尽”)
- 赋 (fù):为赋新词强说愁。(注意是“赋”,不是“付”)
第二部分:九年级下册古诗
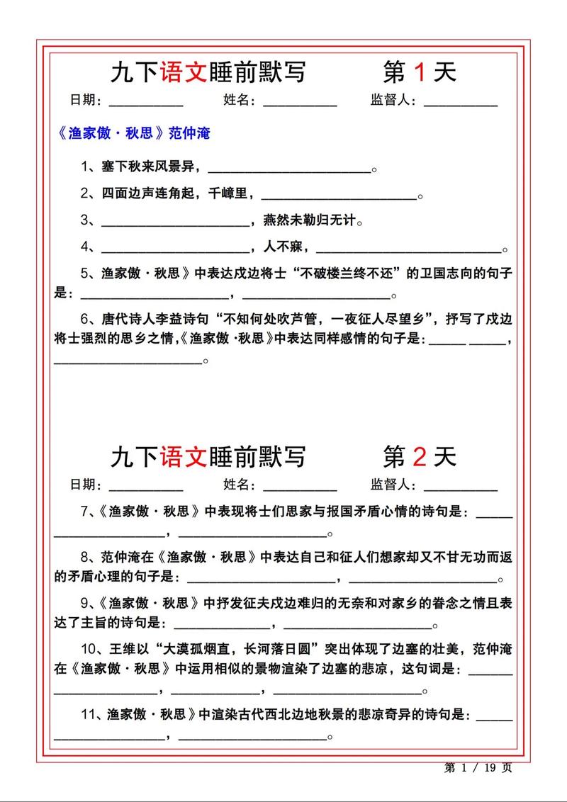
《渔家傲·秋思》· 范仲淹**
- 主题:抒发了将士们建功立业的渴望和思乡忧国的情怀,充满了悲壮和苍凉之感。
- 必背名句:
- 浊酒一杯家万里,燕然未勒归无计。
- 千嶂里,长烟落日孤城闭。
- 人不寐,将军白发征夫泪。
- 易错字默写:
- 燕然 (yān rán):浊酒一杯家万里,燕然未勒归无计。(注意是“燕然”,不能写成“雁然”)
- 嶂 (zhàng):千嶂里,长烟落日孤城闭。(注意是“嶂”,不是“障”)
- 寐 (mèi):人不寐,将军白发征夫泪。(注意是“寐”,不是“梦”)
《江城子·密州出猎》· 苏轼**
- 主题:抒发了作者渴望报效国家的壮志豪情和英雄气概。
- 必背名句:
- 会挽雕弓如满月,西北望,射天狼。
- 左牵黄,右擎苍,锦帽貂裘,千骑卷平冈。
- 酒酣胸胆尚开张,鬓微霜,又何妨!
- 易错字默写:
- 擎 (qíng):左牵黄,右擎苍。(注意是“擎”,不是“请”)
- 貂裘 (diāo qiú):貂裘,千骑卷平冈。(注意是“貂裘”,不能写成“貂求”)
- 鬓 (bìn):酒酣胸胆尚开张。鬓微霜,又何妨!(注意是“鬓”,不是“宾”)
《破阵子·为陈同甫赋壮词以寄之》· 辛弃疾**
- 主题:追忆了昔日的军旅生活和抗金壮志,抒发了壮志未酬的悲愤。
- 必背名句:
- 了却君王天下事,赢得生前身后名,可怜白发生!
- 八百里分麾下炙,五十弦翻塞外声,沙场秋点兵。
- 醉里挑灯看剑,梦回吹角连营。
- 易错字默写:
- 麾 (huī):八百里分麾下炙。(注意是“麾”,不能写成“挥”)
- 炙 (zhì):五十弦翻塞外声,沙场秋点兵。(注意是“炙”,不是“灸”)
- 弦 (xián):五十弦翻塞外声。(注意是“弦”,不能写成“炫”)
《满江红·小住京华》· 秋瑾**
- 主题:抒发了词人巾帼不让须眉的豪情壮志和对国家命运的深切忧虑。
- 必背名句:
- 四面歌残终破楚,八年风味徒思浙。
- 苦将侬强派作蛾眉,殊未屑!
- 身不得,男儿列,心却比,男儿烈!
- 易错字默写:
- 蛾眉 (é méi):苦将侬强派作蛾眉,殊未屑!(注意是“蛾眉”,不能写成“娥眉”)
- 烈 (liè):心却比,男儿烈!(注意是“烈”,不是“列”)
- 青衫 (qīng shān):青衫湿。(注意是“青衫”,不能写成“青杉”)
《十五从军征》· 《乐府诗集》**
- 主题:揭露了战争的残酷,反映了劳动人民在战乱中的深重苦难。
- 必背名句:
- 出门东向看,泪落沾我衣。
- 兔从狗窦入,雉从梁上飞,中庭生旅谷,井上生旅葵。
- 羹饭一时熟,不知贻阿谁。
- 易错字默写:
- 雉 (zhì):兔从狗窦入,雉从梁上飞。(注意是“雉”,不是“稚”)
- 旅葵 (lǚ kuí):井上生旅葵。(注意是“旅葵”,不能写成“绿葵”)
- 贻 (yí):羹饭一时熟,不知贻阿谁。(注意是“贻”,不是“胎”)
《白雪歌送武判官归京》· 岑参**
- 主题:描绘了边塞壮丽的雪景,抒发了送别友人的依依不舍之情。
- 必背名句:
- 忽如一夜春风来,千树万树梨花开。
- 瀚海阑干百丈冰,愁云惨淡万里凝。
- 中军置酒饮归客,胡琴琵琶与羌笛。
- 易错字默写:
- 狐裘 (hú qiú):散入珠帘湿罗幕,狐裘不暖锦衾薄。(注意是“狐裘”,不能写成“胡求”)
- 掣 (chè):风掣红旗冻不翻。(注意是“掣”,不能写成“制”)
- 阑干 (lán gān):瀚海阑干百丈冰。(注意是“阑干”,不能写成“栏杆”)
第三部分:高效背诵默写方法
-
理解先行,不求死记:
在背诵前,先通读全诗,了解作者、背景、主题和每句诗的意思,理解了诗意,记忆会变得非常牢固,理解了《行路难》中“停杯投箸不能食”是因为内心苦闷,就不会写错字。
(图片来源网络,侵删) -
抓关键词,串联记忆:
记住每句诗中的“诗眼”或关键词,通过这些词把整句诗串联起来,记《水调歌头》时,明月”、“宫阙”、“朱阁”、“绮户”、“无眠”、“婵娟”等,就能回忆起全词的脉络。
-
化整为零,逐个击破:
不要试图一次性背完整首长诗,可以先把诗分成几个小部分(如上下阕,或每四句为一组),逐一攻克,最后再连起来背诵。
(图片来源网络,侵删) -
多种感官,协同作战:
- 眼看:看着原文朗读。
- 口读:大声朗读,感受诗歌的韵律。
- 耳听:听名家朗诵录音,跟读模仿。
- 手写:这是默写练习最关键的一步。一定要动笔写!
-
反复默写,自查自纠:
- 准备一个本子,进行“遮默”,遮住诗句,只看题目,尝试默写写出来。
- 默写完后,一定要对照原文,逐字逐句检查,用红笔圈出错误,重点记住自己写错过的地方。
-
情景想象,身临其境:
尝试在脑海中“放映”诗歌的画面,想象自己是《江城子》中的苏轼,在平冈上策马奔腾;想象自己是《白雪歌送武判官》中的岑参,看着漫天飞雪和冻不翻的红旗,情景记忆法非常有效。
(图片来源网络,侵删)
第四部分:常见易错点总结
-
同音字/形近字混淆:这是最常见的错误,如“己/已/巳”、“竞/竟”、“燥/躁/噪”、“辨/辩/瓣”。
- 对策:理解字义,记住特殊用法。“济沧海”的“济”是“渡过”的意思;“蜡炬”的“蜡”是一种物质。
-
通假字误写:古诗中常有通假字,默写时必须写原字。
- 对策:留意注释中标出的通假字,如《诗经》中“说”通“悦”。
-
虚词、助词遗漏:如“之、乎、者、也、而、以、于”等,容易被忽略。
- 对策:背诵时特别注意这些小字,它们是诗歌结构的一部分。
-
名句顺序颠倒:记住了句子,但把顺序记混了。
- 对策:不仅要会背,还要会“接龙”,你说“沉舟侧畔”,对方要能接“千帆过”。
-
标点符号错误:默写时忘记写标点,或者标点用错。
- 对策:严格按照原文的标点符号进行书写。
祝你背诵顺利,在中考中取得优异成绩!加油!