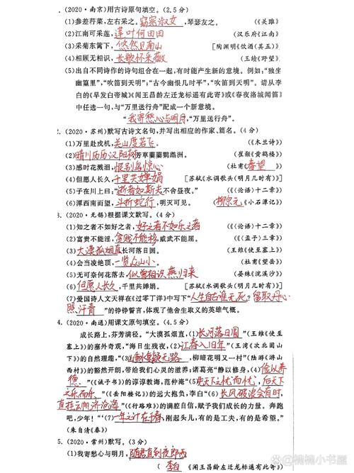
深圳中考语文古诗默写
经典古诗 2026年1月17日 16:33:55 99ANYc3cd6
深圳中考语文古诗默写提分秘籍:考点、技巧与避坑指南,助你稳拿满分!**
深圳中考的战鼓日益临近,语文科目作为“拉分大户”,其中古诗默写板块更是同学们的必争之地,这看似简单的“背多分”,实则暗藏玄机:不仅要求准确记忆,更强调精准理解与规范书写,许多同学明明“背过”,却因错别字、漏字、顺序颠倒等原因与满分失之交臂,本文将从深圳中考语文古诗默写的核心考点、高频篇目、高效记忆技巧、常见失分陷阱及冲刺策略等多个维度,为你全方位剖析,助你攻克这一难关,稳稳拿下这宝贵的几分!

深圳中考语文古诗默写:核心考点与命题趋势分析
知己知彼,百战不殆,要想攻克古诗默写,首先得摸清深圳中考的“脾气”。
-
考查范围明确,紧扣课标教材: 深圳中考古诗默写的篇目主要来源于国家《义务教育语文课程标准》推荐的背诵篇目,以及深圳本地使用版本(如人教版、部编版)语文教材中的古诗文。回归教材,吃透课本是根本。
-
注重理解性默写,死记硬背行不通: 近年来,理解性默写的比重逐年增加,它不再仅仅考查“填空”,而是考查学生对诗句含义、情感、手法、语境的把握,会给出“《次北固山下》中蕴含新事物必将取代旧事物这一哲理的诗句”这样的提示,你需要准确写出“海日生残夜,江春入旧年”。
(图片来源网络,侵删) -
高频篇目“常客”,重点内容突出: 一些经典篇目因其深刻的思想内涵、优美的语言艺术,几乎每年都会出现在考题中,如《关雎》、《蒹葭》、《送杜少府之任蜀州》、《行路难》、《酬乐天扬州初逢席上见赠》、《水调歌头》、《破阵子》等,这些“老熟人”必须滚瓜烂熟。
-
易错字、通假字、虚词是“重灾区”: 命题者常在这些“细节”上设置陷阱。“学而不思则罔”的“罔”,“箪食壶浆”的“箪”,“乡书何处达”的“乡”等,稍不注意就容易写错。
深圳中考语文古诗默写高频篇目速记(精选)
(注:以下为根据深圳中考考情及全国普遍考点筛选出的部分高频篇目,建议同学们以教材为准,全面复习。)

【课标古诗文背诵推荐篇目(部分)】
-
《论语》十二则:
- 学而时习之,不亦说乎?有朋自远方来,不亦乐乎?人不知而不愠,不亦君子乎?
- 温故而知新,可以为师矣。
- 学而不思则罔,思而不学则殆。
- 知之为知之,不知为不知,是知也。
- 默写提示:重点句易错字“说”(yuè)、“罔”、“殆”。
-
《关雎》(《诗经》):
- 关关雎鸠,在河之洲,窈窕淑女,君子好逑。
- 求之不得,寤寐思服,悠哉悠哉,辗转反侧。
- 窈窕淑女,琴瑟友之。
- 默写提示:“雎鸠”、“窈窕”、“寤寐”、“琴瑟”。
-
《蒹葭》(《诗经》):
- 蒹葭苍苍,白露为霜,所谓伊人,在水一方。
- 溯洄从之,道阻且长,溯游从之,宛在水中央。
- 默写提示:“蒹葭”、“溯洄”、“道阻”。
-
《观沧海》(曹操):
- 东临碣石,以观沧海,水何澹澹,山岛竦峙。
- 树木丛生,百草丰茂,秋风萧瑟,洪波涌起。
- 日月之行,若出其中;星汉灿烂,若出其里。
- 幸甚至哉,歌以咏志。
- 默写提示:“碣石”、“澹澹”、“竦峙”、“星汉”。
-
《饮酒(其五)》(陶渊明):
- 结庐在人境,而无车马喧,问君何能尔?心远地自偏。
- 采菊东篱下,悠然见南山。
- 山气日夕佳,飞鸟相与还。
- 此中有真意,欲辨已忘言。
- 默写提示:“结庐”、“车马喧”、“悠然”、“忘言”。
-
《送杜少府之任蜀州》(王勃):
- 城阙辅三秦,风烟望五津,与君离别意,同是宦游人。
- 海内存知己,天涯若比邻。
- 无为在歧路,儿女共沾巾。
- 默写提示:“城阙”、“宦游”、“天涯”、“歧路”。
-
《行路难(其一)》(李白):
- 金樽清酒斗十千,玉盘珍羞直万钱,停杯投箸不能食,拔剑四顾心茫然。
- 欲渡黄河冰塞川,将登太行雪满山,闲来垂钓碧溪上,忽复乘舟梦日边。
- 长风破浪会有时,直挂云帆济沧海。
- 默写提示:“珍羞”(羞通馐)、“直”(通值)、“箸”、“济沧海”。
-
《酬乐天扬州初逢席上见赠》(刘禹锡):
- 巴山楚水凄凉地,二十三年弃置身,怀旧空吟闻笛赋,到乡翻似烂柯人。
- 沉舟侧畔千帆过,病树前头万木春。
- 今日听君歌一曲,暂凭杯酒长精神。
- 默写提示:“弃置”、“闻笛赋”、“烂柯人”、“长精神”。
-
《水调歌头·明月几时有》(苏轼):
- 明月几时有?把酒问青天,不知天上宫阙,今夕是何年。
- 我欲乘风归去,又恐琼楼玉宇,高处不胜寒,起舞弄清影,何似在人间。
- 转朱阁,低绮户,照无眠,不应有恨,何事长向别时圆?
- 人有悲欢离合,月有阴晴圆缺,此事古难全,但愿人长久,千里共婵娟。
- 默写提示:“宫阙”、“琼楼”、“绮户”、“婵娟”。
-
《破阵子·为陈同甫赋壮词以寄之》(辛弃疾):
- 醉里挑灯看剑,梦回吹角连营,八百里分麾下炙,五十弦翻塞外声,沙场秋点兵。
- 马作的卢飞快,弓如霹雳弦惊,了却君王天下事,赢得生前身后名,可怜白发生!
- 默写提示:“麾下炙”、“的卢”、“霹雳”。
古诗默写高效记忆与精准作答技巧
-
理解是记忆的基石: 先理解诗句的含义、背景、情感、修辞手法,理解了,诗句就像“活”了,记忆自然深刻,理解了“沉舟侧畔千帆过,病树前头万木春”蕴含的新生事物必然战胜旧事物的哲理,就不容易写错顺序和字词。
-
化整为零,各个击破: 对于较长的篇目,可以分段背诵,甚至分句背诵,今天背两句,明天背两句,积少成多,再串联成篇。
-
“四到”记忆法:眼到、口到、心到、手到:
- 眼到:认真看诗句,字形、字音、注释都要看清楚。
- 口到:大声朗读,甚至背诵出声,调动听觉记忆。
- 心到:边读边思考,理解诗句内涵。
- 手到:这是最关键的一步! 一定要亲手写!默写下来,对照原文,找出错别字,反复订正。
-
归类比较,辨析异同: 将容易混淆的诗句、作者、朝代等进行归类比较,同样是表达思乡之情,“乡书何处达?归雁洛阳边”(王湾)与“夕阳西下,断肠人在天涯”(马致远)有何不同?
-
情境联想,辅助记忆: 将诗句描绘的意境在脑海中形成画面,像看电影一样,有助于记忆,背诵“采菊东篱下,悠然见南山”,想象自己就是陶渊明,在东篱下悠闲地采菊花,抬头看见南山美景。
-
规范书写,杜绝“眼高手低”:
- 笔画清晰:不写潦草字,避免连笔。
- 不写错别字:特别注意同音字、形近字、通假字。“己”、“已”、“巳”分不清;“燕”、“雁”用错。
- 不添字不漏字:严格按照原文填写,不要根据自己的“想当然”添加或遗漏。
- 注意标点符号:有些默写题会要求填写标点,也要注意规范。
深圳中考古诗默写常见失分陷阱与避坑指南
-
错别字“重灾区”
- 表现:因读音相同或相近而写错,如“长风破浪会有时”写成“长风破浪会有时”(“时”错);“学而不思则罔”写成“学而不思则惘”。
- 避坑:对于易错字,要重点标注,反复默写,理解其形、音、义。
-
漏字、多字
- 表现:紧张或记忆不牢固,漏掉关键字或多加字。
- 避坑:背诵后一定要完整默写一遍,逐字检查,特别是句子开头和结尾的字,以及句中的虚词(之、乎、者、也、以、于等)。
-
顺序颠倒、句序混乱
- 表现:对诗句顺序记忆不清,尤其是较长的诗或词的上下阕。
- 避坑:按线索记忆,如时间顺序、空间顺序、情感发展顺序等,默写后务必核对顺序。
-
对理解性默审题不清
- 表现:题目要求写“描写XXX的诗句”,却写了抒情的;或者题目给出特定情境,匹配错误。
- 避坑:仔细审题,圈出关键词,明确题目要求的是内容、情感、手法还是意境。
-
书写不规范,难以辨认
- 表现:字迹潦草,卷面不整洁,导致阅卷老师误判。
- 避坑:平时练习就注意书写工整、清晰,保持卷面整洁,书写速度可以稍慢,但一定要准确。
深圳中考语文古诗默写冲刺策略
-
制定复习计划,每日坚持: 最后冲刺阶段,每天固定时间(如早上或晚上)进行古诗默写复习,量不必多,但要坚持,可以采用“今日默写——昨日复习——前日抽查”的循环模式。
-
建立“错题本”,反复巩固: 将每次默写或练习中出错的诗句记录下来,分析错误原因(是字不会写?还是句记错了?),定期回顾,确保不再犯同类错误。
-
模拟实战演练,把控时间: 找一些模拟题或历年真题,按照考试规定的时间进行默写练习,培养时间感和应试心态。
-
回归课本,不留死角: 教材是根本,再次快速浏览课本中的所有古诗文篇目,确保没有遗漏,重点关注课下注释和“读读写写”中的字词。
-
保持良好心态,自信应考: 紧张是正常的,但不要过度焦虑,相信自己平时的积累,仔细审题,认真书写,就能取得好成绩。
深圳中考语文古诗默写,看似分值不高,却是检验语文基本功的重要一环,也是积累文化素养的过程。“宝剑锋从磨砺出,梅花香自苦寒来”,只要同学们掌握方法,持之以恒,用心记忆,规范书写,一定能攻克这一难关,在中考中取得优异成绩,为自己的梦想添砖加瓦!祝各位同学中考顺利,金榜题名!
SEO优化说明:
- 核心关键词布局、引言、各小标题及正文中自然融入“深圳中考语文古诗默写”核心词,并适当使用“高频篇目”、“记忆技巧”、“失分陷阱”、“提分秘籍”等相关长尾关键词。
- 用户需求导向紧密围绕深圳中考考生的痛点(背了忘、写错字、理解性默写难)和需求(考点、方法、资料),提供实用价值。
- 结构清晰,易于阅读:采用小标题分层,内容条理清晰,方便用户快速获取信息,也利于搜索引擎抓取。
- 原创性与高质量:结合教育专业知识和中考经验,提供独到见解和实用技巧,避免内容空洞或抄袭。
- 积极正面,鼓励引导:结尾给予考生鼓励,营造积极氛围。
- 潜在流量词:如“中考语文复习”、“古诗默写满分技巧”、“深圳中考考点”、“语文古诗文背诵”等,已有机融入文中。
希望这篇文章能帮助到广大深圳中考考生!