六年级期中语文考试卷难不难?
六年级语文期中考试卷 (考试时间:90分钟 满分:100分) 班级:__ 姓名:__ 分数:__(图片来源网络,侵删) 基础知识积累与运用(共38分) 看拼音,写词语。(5分) chōu yē piān pì fáng ài kū wěi jié rán ( ) ( ) ( ) ( ) ( ) 用“
六年级语文期中考试卷 (考试时间:90分钟 满分:100分) 班级:__ 姓名:__ 分数:__(图片来源网络,侵删) 基础知识积累与运用(共38分) 看拼音,写词语。(5分) chōu yē piān pì fáng ài kū wěi jié rán ( ) ( ) ( ) ( ) ( ) 用“
心灵的发现(记叙文) 那扇窗** 在很长一段时间里,我的世界是灰色的,灰色是堆积如山的试卷,是父母无休止的“为你好”,是窗外灰蒙蒙的天空,我像一只被困在玻璃瓶里的飞蛾,看得见外面的光,却找不到出口,我以为,生活本就是如此,单调、沉闷,没有惊喜。(图片来源网络,侵删) 直到那个雨后的午后。 因为考试失利,我被父母“请”回家反思,我把自己关在房间里,任凭委屈和烦躁在胸口翻腾,窗外的雨停了,一缕
在我们这个年龄 我们这个年龄,像一首刚刚谱好曲的歌,歌词里充满了青涩的试探与激昂的梦想;又像一杯温度刚好的茶,入口微苦,回味却甘醇悠长,我们站在名为“青春”的渡口,一边回望无忧无虑的童年,一边眺望充满未知的未来,心中百感交集。 在我们这个年龄,是“多梦”的,我们的梦想,不像大人们那般沉重,它们像天空中最亮的几颗星,遥远、璀璨,却又指引着我们前进的方向,或许是考上一所心仪的大学,或许是成为一名拯
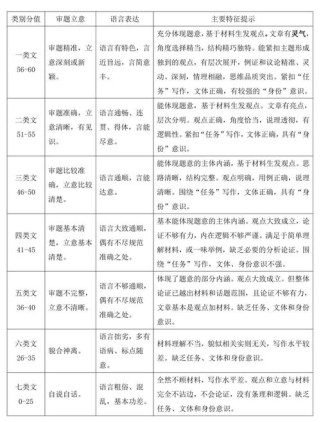
那段自由的日子作文:如何写出让阅卷老师眼前一亮的“高分秘籍” (文章导语/引言) “那段自由的日子”——这几乎是每个中国学生在作文题海中都可能遇到的题目,它像一把钥匙,试图打开我们记忆中最珍贵、最无拘无束的宝盒,当真正提笔时,许多同学却感到茫然:是写暑假的疯玩,还是写周末的闲逛?如何才能避免千篇一律,让这篇关于“自由”的作文,不仅仅是事件的堆砌,更能触动人心,获得高分?(图片来源网络,侵删)
古诗《柳絮》教学设计 教学基本信息 课题: 古诗《柳絮》([清] 查慎行) 年级: 小学四年级 学科: 语文 课时: 1课时(40分钟) 课型: 精读引领课 教材分析 《柳絮》是清代诗人查慎行的一首五言绝句,诗歌语言浅白,意境优美,充满了童真童趣,全诗仅20字,却描绘了一幅动态的、充满想象力的春日图景。 柳絮 [清] 查慎行 二月和风起, 杨花似雪飞。 行
那些温暖的时光 人生如长河,时而波澜壮阔,时而风平浪静,在这奔流不息的岁月里,总有一些片段,像沉在河底的璀璨卵石,虽被时光的流水冲刷,却愈发温润、明亮,它们,便是那些温暖的时光,是记忆深处永不熄灭的灯火,每当夜深人静,便照亮我前行的路。 我的温暖时光,常常与外婆家的厨房紧密相连,那是一个不大,却充满魔力的地方,阳光透过老旧的木格窗,在斑驳的墙壁上投下温柔的光斑,空气中永远弥漫着饭菜的香气和淡淡
师恩如灯,照亮我前行的路 九月,是一个充满感恩与敬意的季节,空气中弥漫着桂花的芬芳,也悄然迎来了属于我们心中最敬爱的人——老师的节日,在这个特殊的日子里,千言万语涌上心头,化作一句最真挚的祝福:老师,您辛苦了!教师节快乐!(图片来源网络,侵删) 在我的记忆长河中,老师的身影如同一盏盏明灯,不仅照亮了知识的殿堂,更温暖了我成长的道路,我依然清晰地记得,第一次踏入小学校门时的胆怯与不安,是您,王老
四年级下册语文练习册的常见内容和结构 练习册会紧密围绕教材(如部编版、人教版等)的单元和课文进行编排,主要包含以下几个模块: 基础知识 这是练习册的核心部分,旨在巩固字、词、句的基础。(图片来源网络,侵删) 生字词: 看拼音写词语: 考察对生字词的掌握和拼音的准确性。 多音字辨析: 给出多音字,选择正确的读音或组词。 形近字、同音字辨析与组词: 区分容易混淆的字,并正确运用。
核心答案 高考语文作文的满分是 60分。 这是全国绝大多数省份和地区采用的统一分值,无论是全国甲卷、乙卷,还是新高考I卷、II卷,作文部分的分值都是60分。(图片来源网络,侵删) 分值构成详解 这60分并非凭空给出,而是根据具体的评分标准进行评定,虽然各省市的评分细则略有差异,但大体上都遵循以下两个维度: 内容分 (基础等级分,约40-44分) 这部分主要考察文章的“思想内容”和“
苏教版小学语文《草》(白居易)古诗教案 教学目标 知识与技能: 认识并会写“离、原、岁、枯、荣、烧、尽”等生字,理解“离离”、“枯”、“荣”等词语的意思。 能正确、流利、有感情地朗读并背诵古诗《草》。 理解诗句的意思,特别是“野火烧不尽,春风吹又生”所描绘的景象和蕴含的顽强生命力。 过程与方法: 通过看图、朗读、想象、讨论等多种方式,引导学生进入诗歌意境