课标必背古诗文(按体裁分类) (一) 诗 乐府诗 《观沧海》 - 曹操 东临碣石,以观沧海。 水何澹澹,山岛竦峙。 树木丛生,百草丰茂。 秋风萧瑟,洪波涌起。 日月之行,若出其中;星汉灿烂,若出其里。 幸甚至哉,歌以咏志。(图片来源网络,侵删) 《木兰诗》 - 北朝民歌 唧唧复唧唧,木兰当户织。 不闻机杼声,惟闻女叹息。 问女何所思,问女何所忆。 女亦
时空的宏大感:前不见古人,后不见来者,将个人置于无限的历史长河与宇宙时空之中。 极致的孤独感:天地悠悠,独怆然而涕下,这种孤独是超越个人际遇的,是面对永恒宇宙时产生的渺小与悲怆。 强烈的情感喷发:直抒胸臆,不加雕琢,情感如火山般喷薄而出,极具震撼力。 简洁的语言与意象:语言极简,但“幽州台”、“天地”、“涕下”等意象组合,却营造出无比深远的意境。 仿写可以从不同的时空背景和不同的情
思乡是中国古典诗词中一个永恒而深沉的主题,无数游子、戍边将士、贬谪文人将对故乡的思念融入笔端,留下了无数感人至深的千古名句。 以下我将这些诗句按照不同的情感层次和经典程度进行分类,并附上简要的赏析,希望能帮助您更好地感受其中的韵味。(图片来源网络,侵删) 情景交融,触景生情 这类诗句通过眼前的景物(如月亮、秋风、杨柳)勾起对故乡的思念,情景交融,含蓄而隽永。 举头望明月,低头思故乡。
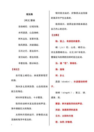
第一单元 《观沧海》 作者: 曹操 (汉末) 【原文】 东临碣石,以观沧海。 水何澹澹,山岛竦峙。 树木丛生,百草丰茂。 秋风萧瑟,洪波涌起。 日月之行,若出其中; 星汉灿烂,若出其里。 幸甚至哉,歌以咏志。(图片来源网络,侵删) 【注释】 临: 登上,到。 碣石: 山名,位于今河北省昌黎县北。 澹澹(dàn dàn): 水波荡漾的样子。 竦峙(sǒng zhì)
非常好的问题!“上好”初中古诗文,不仅仅是完成教学任务,更是要让学生真正走进古诗文的世界,感受其魅力,并从中汲取智慧和力量,这需要教师、学生和家长共同努力,但核心在于教师的教学方法和理念。 以下我将从 教师 和 学生 两个角度,结合具体策略和实例,来详细阐述如何上好初中古诗文。 教师篇:如何“教”好古诗文 教师是引导者,点燃学生兴趣、搭建理解桥梁的关键,好的教学应该像一位优秀的向导,带
第一部分:考什么?—— 考查内容与核心能力 中考古诗文阅读主要分为两大块:古诗词阅读和文言文阅读,它们都侧重于以下几个核心能力的考查: 理解能力:这是基础,能否读懂诗文,理解字面意思和深层含义。 分析能力:能否分析诗歌的意象、意境、语言风格、表现手法;能否分析文言文的人物形象、事件脉络、作者观点。 鉴赏能力:能否对诗文的“妙处”进行品评,如“炼字”的妙处、修辞手法的表达效果等。 迁移
初二古诗词鉴赏专项练习题 班级:__ 姓名:__ 分数:__ 阅读理解(共16分)(图片来源网络,侵删) (一)阅读下面这首诗,完成1-2题。 黄鹤楼 崔颢 昔人已乘黄鹤去,此地空余黄鹤楼。 黄鹤一去不复返,白云千载空悠悠。 晴川历历汉阳树,芳草萋萋鹦鹉洲。 日暮乡关何处是?烟波江上使人愁。 这首诗的前四句被称为“神来之笔”,请简要分析其妙处。(4分)(图片来源网络,侵删)