8年级下册政治核心考点有哪些?
校园之窗 2026年1月29日 23:50:19 99ANYc3cd6
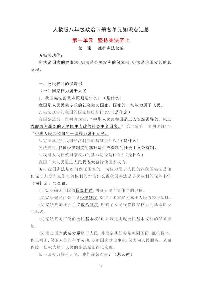
第一单元:坚持宪法至上
这是全书的总纲,强调宪法的最高地位和权威。
核心知识点 1:宪法的地位
- 根本性:宪法是国家的根本法,是治国安邦的总章程。
- 最高性:宪法具有最高的法律效力,是其他所有法律的“立法基础”和“立法依据”,任何法律、法规都不得与宪法相抵触。
- 权威性:宪法的制定和修改程序比其他法律更为严格,这体现了其至高无上的权威。
核心知识点 2:国家的一切权力属于人民
- 这是我国宪法的基本原则。
- 如何体现:
- 人民代表大会制度:人民通过选举代表组成人民代表大会,统一行使国家权力。
- 国家权力机关:人民代表大会是国家权力机关,政府、监察委员会、法院、检察院都由它产生,对它负责,受它监督。
- 宪法原则:宪法规定了广泛的公民权利,并规定了实现权利的保障措施,确保人民当家作主。
核心知识点 3:尊重和保障人权
- 这是我国宪法的基本原则之一。
- 含义:人权的主体很广泛,包括我国公民,也包括外国人等,保护的权利也很广泛,既包括政治权利和自由,也包括经济、社会、文化等权利。
- 如何体现:
- 宪法规定:宪法第二章“公民的基本权利和义务”详细列举了公民享有的各项基本权利。
- 立法保障:我国颁布了许多法律来保障人权,如《民法典》、《未成年人保护法》等。
- 司法保障:我国建立了律师制度、法律援助制度等,确保在司法过程中保障人权。
- 国家行动:国家在扶贫、抗疫、教育等方面取得的巨大成就,也是人权保障的生动体现。
第二单元:理解权利义务
本单元从公民个人角度出发,学习我们享有哪些权利,又必须履行哪些义务。

(图片来源网络,侵删)
核心知识点 1:公民的基本权利
- 政治权利和自由:
- 选举权和被选举权:年满18周岁的中国公民,不分民族、种族、性别、职业等,都有这项权利,这是公民最基本、最重要的政治权利。
- 政治自由:包括言论、出版、集会、结社、游行、示威的自由。
- 监督权:公民有权监督国家机关及其工作人员,如提出批评和建议、申诉、控告或检举。
- 人身自由权利:
- 人身自由:非经法定程序,不受逮捕、拘禁。
- 人格尊严不受侵犯:包括名誉权、肖像权、姓名权、隐私权等。
- 住宅不受侵犯:禁止非法搜查或非法侵入公民的住宅。
- 通信自由和通信秘密受法律保护。
- 社会经济与文化教育权利:
- 财产权:公民的合法私有财产不受侵犯。
- 劳动权:公民有劳动的权利和义务。
- 物质帮助权:在年老、疾病或丧失劳动能力时,有从国家和社会获得物质帮助的权利。
- 受教育权:公民有按照能力接受教育的权利和义务。
- 文化权利:包括从事科学研究、文学艺术创作和其他文化活动的自由。
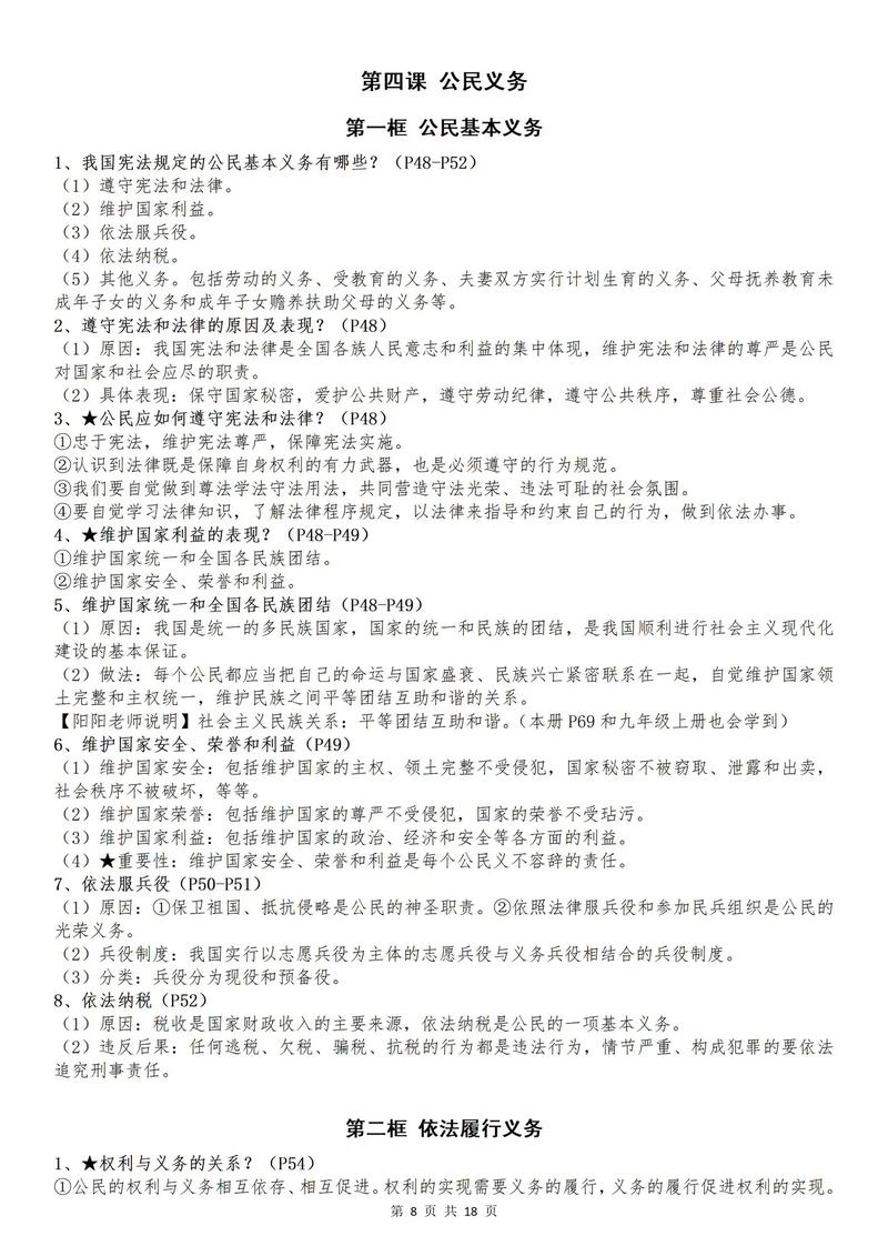
核心知识点 2:公民的基本义务
- 维护国家统一和民族团结。
- 遵守宪法和法律。
- 维护国家安全、荣誉和利益。
- 依法服兵役和参加民兵组织。
- 依法纳税。
- 其他义务:如劳动的义务、受教育的义务、实行计划生育的义务、抚养教育未成年子女的义务、赡养扶助父母的义务等。
核心知识点 3:权利与义务的关系
- 一致性:公民的权利和义务是相互依存、相互促进的。
- 怎么做:
- 坚持权利与义务相统一:我们不仅要珍惜自己的权利,也要自觉履行法定义务。
- 我们要增强权利意识,依法行使权利。
- 我们要增强义务观念,自觉履行法定义务。
第三单元:人民当家作主
本单元学习我国的根本政治制度和其他基本政治制度,理解国家政权如何组织。
核心知识点 1:我国的根本政治制度——人民代表大会制度
- 地位:这是我国的根本政治制度,是人民掌握国家政权、行使权力的根本途径。
- :
- 国家的一切权力属于人民。
- 人民通过民主选举选出代表,组成各级人民代表大会作为国家权力机关。
- 由国家权力机关产生其他国家机关(如政府、监察委、法院、检察院),依法行使各自的职权。
- 实行民主集中制的组织和活动原则。
核心知识点 2:我国的基本政治制度
- 中国共产党领导的多党合作和政治协商制度:
- 地位:这是我国的一项基本政治制度。
- :坚持中国共产党的领导,各民主党派是参政党,与中国共产党“长期共存、互相监督、肝胆相照、荣辱与共”。
- 重要机构:中国人民政治协商会议(简称“政协”),是爱国统一战线组织,是政治协商、民主监督、参政议政的重要平台。
- 民族区域自治制度:
- 地位:这是我国的一项基本政治制度,是尊重历史、合乎国情、顺应民心的必然选择。
- 含义:在国家统一领导下,各少数民族聚居的地方实行区域自治,设立自治机关,行使自治权。
- 基层群众自治制度:
- 地位:这是我国的一项基本政治制度。
- 含义:由居民或村民分别选举产生居民委员会或村民委员会,实行自我管理、自我教育、自我服务的民主制度。
- 形式:城市的居民自治和农村的村民自治。
第四单元:崇尚法治精神
本单元从法治观念和个人品德角度,强调我们应树立法治信仰,维护公平正义。
核心知识点 1:自由平等的真谛
- 自由:
- 宪法规定:公民有言论、出版、集会、结社、游行、示威的自由。
- 边界:自由不是随心所欲,它受法律和社会道德的约束,法律规定的边界就是自由的边界,法治既规范自由又保障自由。
- 平等:
- 宪法规定:公民在法律面前一律平等。
- 含义:平等具有平等主体和两方面的含义,任何组织或个人都没有超越宪法和法律的特权。
- 反对:我们要反对特权思想和特权现象。
核心知识点 2:公平正义的守护
- 公平正义的重要性:
- 公平正义是人类社会的共同追求,是法治社会的核心价值。
- 它保障每个人的权利,激发社会活力,推动社会进步。
- 如何守护公平正义:
- 个人层面:
- 要坚守公平正义的立场,敢于对不公平说“不”。
- 要采用合理合法的方式和手段,谋求最大限度的公平正义。
- 制度层面:
- 国家:要在立法、执法、司法等环节,保障公平正义的实现,完善司法体系,确保司法公正。
- 个人层面:
核心知识点 3:尊重宪法,维护权威
- 为什么要维护宪法权威:宪法是国家的根本法,是治国安邦的总章程,具有最高的法律权威。
- 如何维护宪法权威:
- 学习宪法:了解宪法内容,领会宪法精神。
- 认同宪法:相信宪法的价值,自觉接受宪法的指引。
- 践行宪法:在日常生活中,严格遵守宪法,依法行使权利,履行义务。
- 捍卫宪法:对于任何违反宪法的行为,都要勇于斗争。
学习建议
- 理解为主,记忆为辅:八年级政治概念多,不要死记硬背,要理解每个知识点背后的逻辑和意义。
- 联系实际:多结合生活中的例子和社会热点新闻来理解知识点,比如看新闻联播可以理解国家机构运作,看社会新闻可以理解权利与义务的关系。
- 构建知识框架:用思维导图等方式,把四个单元的知识点串联起来,形成一个完整的知识体系。
- 关注“为什么”和“怎么做”:考试中经常考查这两个问题,为什么要坚持宪法至上?”“我们应该如何维护公平正义?”
希望这份知识点总结对你有帮助!祝你学习进步,取得好成绩!

(图片来源网络,侵删)