九年级人教版数学上册重点难点解析?
校园之窗 2026年1月26日 03:43:57 99ANYc3cd6
整体结构与核心内容
九年级上册主要围绕三个核心模块展开:一元二次方程、二次函数和圆,这三个模块是中考数学的重中之重,分值占比高,综合性强。
以下是各章节的详细内容概述:

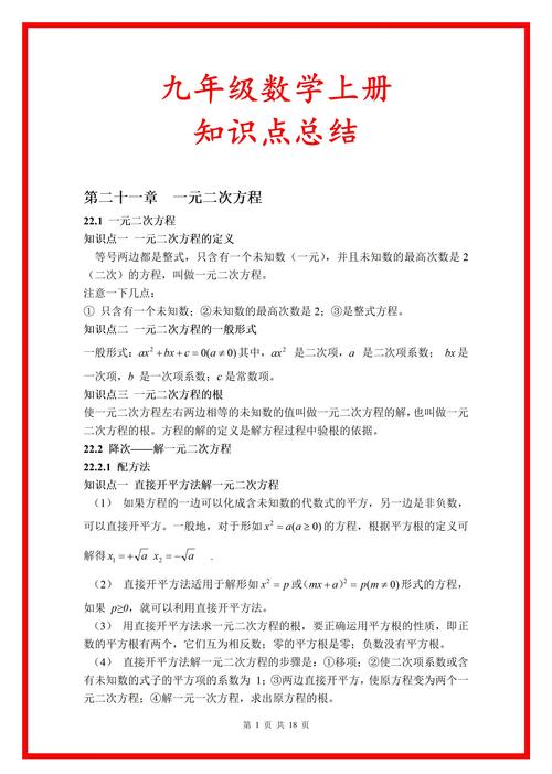
第二十一章 一元二次方程
这是全册的开篇,也是代数部分的基石,一元二次方程是初中代数的最高阶方程,它的解法和应用是后续学习的基础。
-
核心知识点:
- 一元二次方程的概念: 理解“一元”、“二次”、“整式方程”的含义,能准确识别一元二次方程的一般形式
ax² + bx + c = 0 (a ≠ 0)。 - 解法:
- 直接开平方法: 最简单的方法,适用于
x² = a或(x+m)² = n的形式。 - 配方法: 通用方法,也是推导求根公式的关键,核心思想是“降次”,通过配方将方程转化为
(x+m)² = n的形式。 - 公式法: 最通用的方法,必须熟练记忆并运用求根公式:
x = [-b ± √(b² - 4ac)] / 2a。 - 因式分解法: 高效方法,适用于容易因式分解的方程,核心思想是“降次”,将
ax² + bx + c = 0转化为(x+p)(x+q) = 0的形式。
- 直接开平方法: 最简单的方法,适用于
- 根的判别式 (Δ):
- 定义:
Δ = b² - 4ac - 作用:不解方程,判断根的情况。
Δ > 0⇔ 方程有两个不相等的实数根。Δ = 0⇔ 方程有两个相等的实数根(一个重根)。Δ < 0⇔ 方程没有实数根。
- 定义:
- 根与系数的关系(韦达定理):
- 内容:若
x₁,x₂是方程ax² + bx + c = 0 (a ≠ 0)的两个根,则x₁ + x₂ = -b/a,x₁ * x₂ = c/a。 - 应用:已知一根求另一根、求与根相关的代数式的值、构造一元二次方程等。
- 内容:若
- 实际应用: 主要解决增长率问题、面积问题、利润问题等,关键在于根据题意准确列出方程。
- 一元二次方程的概念: 理解“一元”、“二次”、“整式方程”的含义,能准确识别一元二次方程的一般形式
-
学习重点与难点:
- 重点: 四种解法的灵活运用,特别是公式法和因式分解法;根的判别式的应用。
- 难点: 配方法的理解与操作;韦达定理的灵活应用;将实际问题抽象为一元二次方程的数学建模能力。
第二十二章 二次函数
这是全册的难点和核心,也是中考压轴题的常客,二次函数是函数学习的巅峰,它完美地体现了“数形结合”的数学思想。

-
核心知识点:
- 二次函数的概念: 理解形如
y = ax² + bx + c (a ≠ 0)的函数。 - 三种表达式:
- 一般式:
y = ax² + bx + c,方便求对称轴、顶点坐标、与y轴交点。 - 顶点式:
y = a(x-h)² + k,直接给出顶点坐标(h, k)和对称轴x = h,便于研究函数图像的平移。 - 交点式:
y = a(x-x₁)(x-x₂),直接给出与x轴的交点坐标(x₁, 0)和(x₂, 0)。
- 一般式:
- 图像与性质:
- 图像: 抛物线。
- 开口方向: 由
a的符号决定 (a > 0向上,a < 0向下)。 - 对称轴: 直线
x = -b/(2a)。 - 顶点坐标:
(-b/(2a), (4ac-b²)/(4a))或(h, k)。 - 增减性: 在对称轴左侧/右侧,函数值随
x的增大如何变化。 - 最值: 顶点是函数的最高点或最低点,决定了函数的最大值或最小值。
- 图像的平移:
y = ax²的图像通过上下、左右平移可以得到y = a(x-h)² + k的图像,遵循“左加右减,上加下减”的原则。 - 与一元二次方程的关系:
- 二次函数
y = ax² + bx + c的图像与x轴的交点横坐标,就是对应一元二次方程ax² + bx + c = 0的根。 Δ > 0⇔ 抛物线与x轴有两个交点。Δ = 0⇔ 抛物线与x轴有一个交点(顶点在x轴上)。Δ < 0⇔ 抛物线与x轴无交点。
- 二次函数
- 实际应用: 主要解决最大利润问题、最大高度问题、最优方案设计等,本质是求二次函数的最值。
- 二次函数的概念: 理解形如
-
学习重点与难点:
- 重点: 熟练掌握二次函数的三种表达式及其相互转化;深刻理解图像的性质(开口、对称轴、顶点、增减性);能利用函数性质解决实际问题。
- 难点: 数形结合思想的运用;根据题目条件选择合适的表达式;综合性强的压轴题(如与几何图形结合求函数关系式)。
第二十三章 旋转
这一章是几何部分的重要内容,它引入了一种新的图形变换——旋转,为后续学习圆和相似三角形提供了重要的工具和思想方法。
-
核心知识点:
(图片来源网络,侵删)- 旋转的定义: 在平面内,将一个图形绕一个定点沿某个方向转动一个角度,这种图形运动称为旋转,定点称为旋转中心,转动的角度称为旋转角。
- 旋转的性质:
- 对应点到旋转中心的距离相等。
- 对应点与旋转中心所连线段的夹角等于旋转角。
- 旋转前后的图形全等。
- 中心对称:
- 中心对称图形: 如果一个图形绕某一点旋转180°后能与自身重合,那么这个图形就是中心对称图形(如平行四边形、圆)。
- 中心对称: 把一个图形绕某一点旋转180°,如果它能与另一个图形重合,那么这两个图形关于这个点成中心对称。
- 坐标与旋转: 在平面直角坐标系中,掌握点
(x, y)绕原点旋转180°后的坐标是(-x, -y)。
-
学习重点与难点:
- 重点: 理解旋转的定义和核心性质;能利用旋转性质进行简单的计算和证明;识别中心对称图形。
- 难点: 旋转作图;利用旋转思想解决复杂的几何证明和计算问题(如构造全等三角形)。
第二十四章 圆
圆是初中几何的集大成者,知识点多,定理复杂,综合性极强,是中考的绝对重点和难点。
-
核心知识点:
- 圆的基本概念: 弦、弧、直径、半圆、优弧、劣弧、等圆、等弧。
- 垂径定理及其推论: 垂直于弦的直径平分弦,并且平分弦所对的两条弧,及其逆定理。
- 圆心角、弧、弦之间的关系: 在同圆或等圆中,相等的圆心角所对的弧相等,所对的弦也相等。
- 圆周角定理及其推论:
- 定理:一条弧所对的圆周角等于它所对的圆心角的一半。
- 推论1:同弧或等弧所对的圆周角相等;在同圆或等圆中,相等的圆周角所对的弧也相等。
- 推论2:直径所对的圆周角是直角;90°的圆周角所对的弦是直径。
- 点和圆、直线和圆、圆和圆的位置关系:
- 点与圆: 点在圆上、圆内、圆外(由点到圆心的距离
d与半径r的关系决定)。 - 直线与圆: 相离、相切、相交(由圆心到直线的距离
d与半径r的关系决定)。切线的定义、判定和性质是重中之重。 - 圆与圆: 外离、外切、相交、内切、内含(由两圆圆心距
d与两半径R, r的关系决定)。
- 点与圆: 点在圆上、圆内、圆外(由点到圆心的距离
- 正多边形和圆:
- 弧长和扇形面积的计算: 必须熟记公式。
- 弧长公式:
l = nπr / 180 - 扇形面积公式:
S = nπr² / 360或S = 1/2 * l * r
- 弧长公式:
-
学习重点与难点:
- 重点: 垂径定理;圆周角定理;切线的判定和性质;弧长和扇形面积的计算。
- 难点: 圆的综合证明题(常与三角形、四边形、相似形结合);动态几何问题(点动、线动、圆动);切线问题的辅助线作法(连接圆心和切点)。
学习方法与备考建议
-
回归课本,夯实基础:
- 所有难题都是由基础知识点组合而成的,务必吃透课本上的每一个概念、定理、公式和例题。
- 对于一元二次方程,要能熟练说出每种解法的适用情况,对于二次函数,要能随手画出
y = ax²,y = ax²+k,y = a(x-h)²的图像,对于圆,要能默写出所有重要定理。
-
数形结合,化繁为简:
- 二次函数和圆的学习尤其依赖图形,遇到函数问题,先画图;遇到几何问题,先画图,在图形上标注已知条件,能帮助你更直观地理解题意,找到解题思路。
-
建立错题本,查漏补缺:
- 准备一个专门的错题本,记录做错的题目,并写下错误原因和正确解法。
- 定期回顾错题本,特别是针对一元二次方程的应用、二次函数的综合题、圆的证明题等薄弱环节进行专项突破。
-
专题训练,攻克难点:
在一轮复习中,可以按专题进行训练,用一周时间专门练习“二次函数与几何图形综合题”,再用一周时间专门练习“圆的动态问题”,集中火力攻克一个难点,效果会更好。
-
重视计算,步骤规范:
- 中考数学计算量大,尤其是解一元二次方程和二次函数最值时,平时练习就要注重计算的准确性和速度。
- 解答题要书写规范,逻辑清晰,关键步骤不能省略,用切线判定定理时,必须写出“连接圆心和切点,证明垂直”。
-
模拟演练,适应中考:
在中考前,一定要进行完整的模拟考试,严格按照考试时间,感受考试氛围,合理分配时间,锻炼应试心态。
九年级上册内容多、难度大,但只要抓住核心,方法得当,坚持不懈,一定能取得优异的成绩,为中考打下坚实的基础,祝你学习进步!