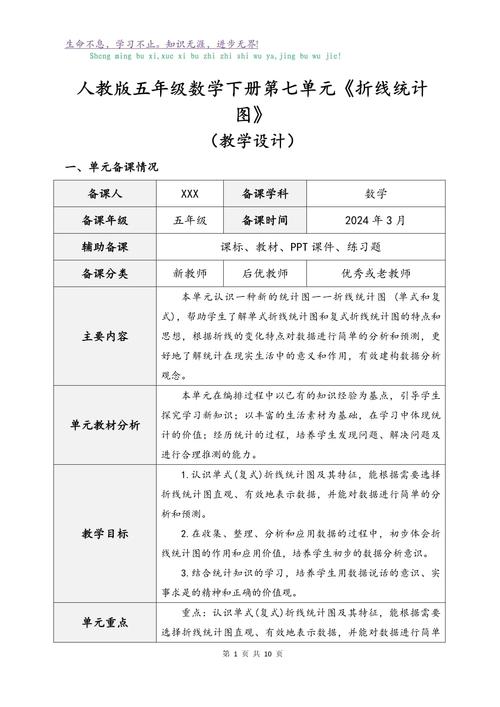
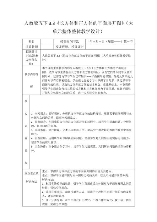
五年级下册教学设计如何有效落实?
校园之窗 2026年1月21日 18:07:48 99ANYc3cd6
五年级下册语文《祖父的园子》教学设计
教材分析
《祖父的园子》是部编版小学语文五年级下册第一单元的一篇精读课文,本文是我国现代著名女作家萧红的作品,节选自她的自传体小说《呼兰河传》。
- 内容主旨:课文以一个孩子的视角,生动描绘了祖父园子里各种生机勃勃的景物,以及“我”在园子里自由、快乐、无忧无虑的童年生活,字里行间充满了对童年生活的眷恋和对祖父的怀念之情。
- 语言特色:语言质朴、自然、充满童真童趣,作者运用了大量的感官描写(视觉、听觉、嗅觉)和动作描写,将景物和人物活动融为一体,情感真挚,感染力强。
- 单元地位:本单元的人文主题是“童年往事”,语文要素是“体会课文表达的思想感情”和“学习体会课文描写人物的方法”。《祖父的园子》是本单元的引领课文,旨在引导学生通过品读语言,感受童年的美好,并初步学习体会作者借景抒情的写作手法。
学情分析
五年级的学生已经具备了一定的独立阅读能力和初步的文学欣赏能力。

- 已有基础:
- 学生已经学过不少描写童年生活的文章,对“童年”这一主题有初步的情感体验。
- 他们能够掌握基本的阅读方法,如朗读、默读,并能初步理解课文的主要内容。
- 对比喻、拟人等修辞手法有了一定的认识。
- 学习难点:
- 深入体会作者字里行间流露出的那种“自由”和“快乐”的情感,以及这种情感与“祖父”和“园子”之间的内在联系。
- 理解“借景抒情”的写作手法,即作者是如何通过对园子中景物的描写来表达自己内心情感的。
- 五年级学生正处于向高年级过渡的阶段,需要引导他们从“读懂内容”向“品悟情感”和“领悟写法”的更高层次迈进。
教学目标
根据《语文课程标准》的要求和本课特点,制定以下三维目标:
-
知识与技能:
- 认识并会写“蚱、啃、樱”等10个生字,理解“蚂蚱、水瓢、光芒四射”等词语。
- 有感情地朗读课文,能通过关键语句体会作者在园子里的自由与快乐。
- 学习作者抓住特点、运用感官描写来表现景物的方法。
-
过程与方法:
- 通过自主阅读、小组合作探究、师生互动等方式,品读关键词句,感受语言的魅力。
- 运用想象、联系生活实际等方法,将文字转化为生动的画面,深入体会作者的思想感情。
-
情感、态度与价值观:
(图片来源网络,侵删)- 感受祖父园子里充满生机的美好景象,体会作者自由、快乐的童年生活。
- 感受祖父对“我”那份宽容、慈祥的爱,以及作者对祖父和那段纯真岁月的无限怀念。
教学重难点
-
教学重点: 引导学生品读描写园子景物的词句,感受园子的生机勃勃,并体会作者在园子里自由、快乐的心情。
-
教学难点: 理解作者为什么能如此自由快乐,以及这种快乐与祖父、与园子三者之间的关系,初步领悟“借景抒情”的写作手法。
教学准备
- 教师准备:多媒体课件(PPT),包含作者萧红简介、园子图片、课文朗读音频、关键句展示等。
- 学生准备:预习课文,圈画生字词,初步了解课文大意。
教学过程
(一) 创设情境,导入新课 (约5分钟)
-
谈话导入:
(图片来源网络,侵删)- 师:同学们,你们的童年里有没有一个让你觉得特别快乐、特别自由的地方?(引导学生自由发言,如:公园、田野、奶奶的院子等)
- 师:我们就跟随一位作家的脚步,走进她童年时最眷恋的地方——祖父的园子,看看那里藏着怎样的快乐和秘密。
-
简介作者:
(出示萧红照片和简介)简介萧红及其代表作《呼兰河传》,点明本文的写作背景,激发学生阅读兴趣。
(二) 初读课文,整体感知 (约10分钟)
-
自由朗读:
- 学生自由、大声地朗读课文,要求读准字音,读通句子,思考:祖父的园子给你留下了怎样的初步印象?
- (播放课文朗读音频,学生可以小声跟读,纠正自己的读音和语调。)
-
检查字词,梳理脉络:
- 字词检查:通过PPT出示本课重点词语(如:蚂蚱、啃、水瓢、瞎闹、倭瓜、光芒四射),指名学生朗读,纠正读音,并理解词义。
- 整体感知:指名学生分段朗读课文,其他学生思考:课文主要写了哪两方面的内容?
- 师生共同梳理:园子里的景物 和 “我”在园子里的活动。
(三) 品读探究,感受“自由” (约20分钟)
走进园子,感受“生机勃勃”
-
聚焦景物:
- 师:请同学们快速浏览课文,找出描写园子里景物的段落(第2、13自然段)。
- 师:自由朗读这两个自然段,想一想:这是一个怎样的园子?你从哪些词句中感受到的?
- (学生默读、圈画,小组内交流。)
-
品词析句:
- 交流分享:
- (引导学生找到关键词,如“样样都有”、“明晃晃”、“亮得和镜子似的”、“新鲜漂亮”、“开满了”、“愿意……就……”)
- 重点品读:“花开了,就像睡醒了似的,鸟飞了,就像在天上逛似的,虫子叫了,就像在说话似的。……愿意开一朵花,就开一朵花,愿意爬上蔓就爬上蔓,愿意长多大就长多大,愿意结个瓜就结个瓜。”
- 体会写法:
- 师:作者在这里运用了什么修辞手法?(拟人、排比)
- 师:这些“愿意……就……”的句式,让你感受到了什么?(感受到园子里的一切都是活的,是随心所欲的,充满了生命力。)
- 指导朗读:
师:带着这种对园子的喜爱和赞美之情,我们再来读一读这段话,读出园子的自由和生机。
- 交流分享:
走进“我”,感受“快乐自由”
-
聚焦活动:
- 师:在这个样样都有、随心所欲的园子里,“我”又是怎么做的呢?请同学们默读课文的其他部分,找出描写“我”在园子里活动的句子,并说说你从中感受到了一个怎样的“我”。
- (学生自主学习,批注感受。)
-
交流分享:
- (引导学生找到相关句子,如:“我”跟着祖父种小白菜、铲地、浇菜、追蜻蜓、用草帽遮脸等。)
- 抓动词:从“铲、浇、追、戴”等动词中,感受到“我”的活泼、淘气和天真。
- 抓“瞎闹”:理解“瞎闹”的含义,体会“我”的无忧无虑和祖父的宽容。
- 关键句品读:“祖父栽花,我就栽花;祖父拔草,我就拔草。……祖父大笑起来,笑够了,把草拔下来,问我:‘你每天吃的就是这个吗?’”
师:从祖父的“大笑”和问话中,你感受到了什么?(祖父的慈祥、宽容和爱。)
联结“祖父”,体会情感
-
探究原因:
- 师:为什么“我”能在祖父的园子里如此自由快乐、随心所欲?(引导学生思考)
- 小组讨论:正是因为有了祖父的宽容和爱,这个园子才成为了“我”的乐园,祖父的爱,是“我”自由快乐的源泉。
- 师:这个园子仅仅是一个种菜的地方吗?(不,它更是充满爱的乐园,是“我”童年的乐园。)
-
领悟写法:
- 师:作者花了大量笔墨来写园子的景物和“我”的活动,仅仅是为了写景和记事吗?(不是。)
- 师:她其实是借这个自由的园子,来表达自己自由快乐的童年和对祖父深深的怀念,这种写法就叫——借景抒情。(板书)
(四) 总结回顾,拓展延伸 (约5分钟)
-
总结升华:
- 师:学完了课文,祖父的园子在你心中变成了一个怎样的园子?(一个五彩的、自由的、有爱的、快乐的园子。)
- 师:这个园子承载了作者最美好的童年回忆,让我们带着这份美好的情感,再次有感情地朗读你最喜欢的段落。
-
拓展延伸(作业):
- 必做:
- 摘抄课文中描写生动、你最喜欢的三个句子,并说说喜欢的原因。
- 小练笔:模仿课文第13自然段的写法,用上“愿意……就……”的句式,写一写你心中的乐园(可以是公园、操场、书房等)。
- 选做:
阅读萧红的《呼兰河传》或其他描写童年的优秀作品(如高尔基的《童年》),感受不同作家笔下的童年。
- 必做:
板书设计
一个好的板书是课堂教学的“眼睛”,能清晰、直观地展现课文结构和教学重难点。
祖父的园子
(萧红)
景: 样样都有、随心所欲 (拟人、排比) 情: 自由、快乐、怀念 人: 活泼、淘气 (祖父:宽容、慈爱、爱)
写法:借景抒情
教学反思
本教学设计力求体现“以学生为主体”的教学理念,通过情境导入、品读探究、合作交流等方式,引导学生层层深入地理解课文。
-
成功之处:
- 目标明确:教学紧紧围绕“感受自由”和“领悟写法”两个核心展开,重点突出。
- 方法得当:注重引导学生通过“品词析句”来深入文本,避免了架空分析,使情感体验落到实处。
- 情感渗透:将“祖父的爱”作为理解“我”自由快乐的钥匙,使学生对课文的理解更加深刻、立体。
-
待改进之处:
- 时间分配:在“品读探究”环节,学生讨论和发言的时间可能需要更灵活地控制,避免前松后紧或前紧后松。
- 个体差异:对于学习有困难的学生,需要设计更具引导性的问题或提供学习支架,确保他们也能参与到课堂思考中来。
- 朗读指导:可以设计更多形式的朗读,如分角色朗读、配乐朗读等,让学生在反复朗读中自然而然地体会情感。
这份教学设计希望能为您提供一份清晰的参考,在实际教学中,请根据班级学生的具体情况和课堂生成进行灵活调整,让课堂更加生动、高效。