冀教版八年级生物上册重点难点解析?
校园之窗 2026年1月17日 04:44:24 99ANYc3cd6
教材整体结构与核心主题
全册共分为 两个单元:
- 第一单元:生物圈中的绿色植物
- 绿色植物的结构、生理功能以及在生物圈中的作用,这是学习生物圈物质循环和能量流动的基础。
- 第二单元:生物圈中的人
- 人的身体结构、生理功能、健康生活以及人类活动对生物圈的影响,这是认识自身、理解生命的关键。
第一单元:生物圈中的绿色植物
这个单元是全册的重点和难点,内容较多且抽象,需要学生深入理解。

(图片来源网络,侵删)
第一章:植物的主要类群
本章是学习植物的基础,主要介绍植物界的多样性。
- 核心知识点:
- 藻类植物: 结构简单,无根、茎、叶的分化(如:水绵、海带),作用:空气中的氧气主要来源,鱼类的饵料。
- 苔藓植物: 有茎、叶的分化,但无真正的根(假根),植株矮小,作用:监测空气污染的指示植物(因其对二氧化硫敏感)。
- 蕨类植物: 有根、茎、叶的分化,体内有输导组织,孢子生殖,代表植物:肾蕨、满江红,古代蕨类植物形成了煤炭。
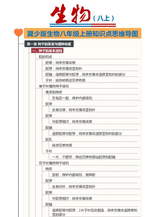
- 种子植物: 本章重点。
- 裸子植物: 种子裸露,无果皮包被(如:松、柏、银杏、苏铁)。
- 被子植物: 种子有果皮包被,是植物界最高等、种类最多、分布最广的类群。绿色开花植物是典型代表。
- 种子的结构: 胚(包括胚芽、胚轴、胚根、子叶)和种皮,胚是新植物的幼体,是种子最重要的部分。
- 双子叶植物 vs 单子叶植物: 主要区别在于子叶数目(2片 vs 1片)、叶脉(网状 vs 平行)、根系(直根系 vs 须根系)等。
第二章:被子植物的一生
本章以绿色开花植物为例,详细阐述其生命周期的完整过程。
- 核心知识点:
- 种子的萌发:
- 条件: 充足的空气、一定的水分、适宜的温度(自身条件:胚是活的、完整的,度过休眠期)。
- 过程: 吸收水分 → 胚根发育成根 → 胚轴伸长 → 胚芽发育成茎和叶。
- 植株的生长:
- 根的生长: 靠分生区细胞的分裂和伸长区细胞的伸长。
- 芽的发育: 分为叶芽(发育成枝条)和花芽。
- 营养物质: 植物需要水、无机盐(氮、磷、钾)和有机物,氮叶、磷花、钾茎。
- 开花和结果:
- 花的结构: 雄蕊(花药、花丝)和雌蕊(柱头、花柱、子房),子房内含胚珠。
- 传粉和受精: 花粉从花药落到雌蕊柱头上的过程叫传粉,精子与卵细胞融合的过程叫受精。
- 果实和种子的形成: 子房发育成果实,子房壁发育成果皮,胚珠发育成种子,受精卵发育成胚。
- 种子的萌发:
第三章:绿色植物与生物圈的水循环
本章聚焦植物的生理活动——蒸腾作用。
- 核心知识点:
- 水分的吸收和运输: 根尖的成熟区是吸收水分和无机盐的主要部位,水分通过导管运输到植物全身。
- 蒸腾作用:
- 概念: 水分以气体状态从植物体内散发到体外的过程。
- 部位: 主要通过叶片上的气孔进行。
- 意义: ① 降低植物体温度,防止灼伤;② 是植物吸收水分和无机盐的主要动力;③ 参与生物圈的水循环。
- 生物圈的水循环: 植物的蒸腾作用能增加大气湿度,从而促进降水,绿色植物是“绿色水库”。
第四章:绿色植物是生物圈中有机物的制造者
本章聚焦植物的另一个核心生理活动——光合作用。

(图片来源网络,侵删)
- 核心知识点:
- 光合作用:
- 概念: 绿色植物利用光能,在叶绿体中,把二氧化碳和水合储存能量的有机物(如淀粉),并释放出氧气的过程。
- 公式:
光能 二氧化碳 + 水 → 有机物(储存着能量)+ 氧气 叶绿体 - 意义: ① 制造有机物,是所有生物的食物来源;② 转化并储存太阳能,是能量的来源;③ 维持生物圈中的碳-氧平衡。
- 呼吸作用:
- 概念: 生物体利用氧气,将有机物分解成二氧化碳和水,并释放出能量的过程。
- 公式:
有机物(储存着能量)+ 氧气 → 二氧化碳 + 水 + 能量 - 意义: 为生物体的各项生命活动提供动力。
- 光合作用与呼吸作用的区别与联系: (重要考点) | 项目 | 光合作用 | 呼吸作用 | | :--- | :--- | :--- | | 场所 | 叶绿体 | 所有活细胞 | | 条件 | 光能 | 有光无光都进行 | | 原料 | 二氧化碳、水 | 有机物、氧气 | | 产物 | 有机物、氧气 | 二氧化碳、水 | | 能量 | 储存能量 | 释放能量 | | 联系 | 光合作用为呼吸作用提供物质基础(有机物),呼吸作用为光合作用提供部分能量。 |
- 光合作用:
第五章:绿色植物与生物圈的碳-氧平衡
本章是对光合作用和呼吸作用宏观影响的总结。
- 核心知识点:
- 碳-氧平衡: 绿色植物通过光合作用消耗二氧化碳、释放氧气,通过呼吸作用消耗氧气、释放二氧化碳,在生物圈中,两者相对平衡,维持了大气中氧气和二氧化碳含量的相对稳定。
- 光合作用原理在农业生产上的应用:
- 合理密植:提高单位面积的光能利用率。
- 增加二氧化碳浓度:如温室大棚施气肥。
- 延长光照时间:如大棚补光。
第二单元:生物圈中的人
与学生的生活息息相关,是中考的重点。
第六章:人体的营养
本章介绍食物如何被人体消化和吸收。
- 核心知识点:
- 食物中的营养物质: 糖类、脂肪、蛋白质(供能物质);水、无机盐、维生素(非供能物质)。
- 消化系统:
- 组成: 消化道(口腔、咽、食道、胃、小肠、大肠、肛门)和消化腺(唾液腺、肝脏、胰腺、胃腺、肠腺)。
- 消化: 食物在消化道内分解成可以被吸收的小分子物质的过程,包括物理性消化(牙齿咀嚼、胃肠蠕动)和化学性消化(酶的分解作用)。
- 吸收: 营养物质通过消化道壁进入循环系统的过程。小肠是消化和吸收的主要场所(因为长、有皱襞和小肠绒毛、有多种消化液)。
- 合理营养与食品安全: 按照“平衡膳食宝塔”均衡饮食,关注食品生产、加工、运输等环节的安全。
第七章:人体的呼吸
本章介绍人体如何与外界进行气体交换。

(图片来源网络,侵删)
- 核心知识点:
- 呼吸系统:
- 组成: 呼吸道(鼻、咽、喉、气管、支气管)和肺。
- 功能: 呼吸道是气体的通道,并温暖、湿润、清洁空气;肺是气体交换的主要场所。
- 呼吸的全过程:
- 肺与外界的气体交换(肺的通气): 胸廓的扩大和缩小导致肺内气压变化,实现吸气(胸廓扩大,气压减小)和呼气(胸廓缩小,气压增大)。
- 肺泡与血液的气体交换: 通过扩散作用,氧气进入血液,二氧化碳进入肺泡。
- 血液与组织细胞的气体交换: 通过扩散作用,氧气进入组织细胞,二氧化碳进入血液。
- 空气质量与健康: 空气污染(如PM2.5)会严重损害呼吸系统健康。
- 呼吸系统:
第八章:人体内物质的运输
本章介绍人体内部的“运输系统”——循环系统。
- 核心知识点:
- 血液:
- 组成: 血浆(运载血细胞、运输物质)和血细胞(红细胞、白细胞、血小板)。
- 功能: 红细胞(运输氧气,含血红蛋白);白细胞(吞噬病菌,防御保护);血小板(止血和加速凝血)。
- 血管:
- 动脉: 将血液从心脏输送到全身各处,管壁厚,血流快。
- 静脉: 将血液从全身各处输送回心脏,管壁较薄,通常有静脉瓣,血流较慢。
- 毛细血管: 连接动脉和静脉,是物质交换的场所,管壁最薄,管腔最小,血流最慢。
- 心脏: 循环系统的核心器官。
- 结构: 四个腔(左心房、左心室、右心房、右心室),心室壁比心房壁厚,左心室壁最厚。
- 功能: 血泵,推动血液流动。
- 血液循环:
- 体循环: 左心室 → 主动脉 → 全身各级动脉 → 毛细血管网(物质交换)→ 各级静脉 → 上下腔静脉 → 右心房。意义: 为组织细胞输送氧气和营养物质,带走二氧化碳等废物。
- 肺循环: 右心室 → 肺动脉 → 肺部毛细血管网(气体交换)→ 肺静脉 → 左心房。意义: 血液由静脉血变为动脉血。
- 输血与血型: ABO血型系统,输血原则是“同型输血”,紧急情况下可以考虑O型血(万能供者)输给其他血型的人。
- 血液:
第九章:人体内的废物排出
本章介绍人体如何维持内环境稳定。
- 核心知识点:
- 排泄的概念: 人体将代谢废物(如二氧化碳、尿素、多余的水)排出体外的过程。
- 排泄的途径:
- 泌尿系统: 排出尿素、多余的水和无机盐。主要器官是肾脏,结构和功能的基本单位是肾单位。
- 皮肤: 以汗液的形式排出少量水、无机盐和尿素。
- 呼吸系统: 以气体的形式排出二氧化碳和水。
- 尿的形成和排出:
- 肾单位: 肾小体(肾小球、肾小囊)和肾小管。
- 过程: 肾小球和肾小囊壁的过滤作用 → 形成原尿;肾小管的重吸收作用 → 形成终尿(尿液)。
- 排尿的意义: 排出废物,调节水和无机盐的平衡,维持组织细胞的正常生理功能。
第十章:人体的神经调节和激素调节
本章介绍人体生命活动的两大调节方式。
- 核心知识点:
- 神经调节:
- 神经系统: 中枢神经系统(脑、脊髓)和周围神经系统。
- 神经元(神经细胞): 神经系统的结构和功能的基本单位,包括细胞体和突起。
- 反射: 人体通过神经系统,对外界或内部的各种刺激所发生的规律性反应。反射的结构基础是反射弧(感受器、传入神经、神经中枢、传出神经、效应器)。
- 非条件反射 vs 条件反射: 前者是生来就有的,后者是后天形成的。
- 大脑皮层: 人类语言、听觉、视觉等高级神经中枢的所在地。
- 激素调节:
- 内分泌腺 vs 外分泌腺: 内分泌腺没有导管,分泌物(激素)直接进入腺体内的毛细血管。
- 主要内分泌腺及其激素: | 内分泌腺 | 激素 | 主要功能 | | :--- | :--- | :--- | | 垂体 | 生长激素 | 调节生长发育 | | 甲状腺 | 甲状腺激素 | 促进新陈代谢和生长发育,提高神经系统的兴奋性 | | 胰岛 | 胰岛素 | 调节糖的代谢,降低血糖浓度 | | 肾上腺 | 肾上腺素 | 加心跳、升血压 | | 性腺 | 性激素 | 促进生殖器官发育,激发并维持第二性征 |
- 激素调节与神经调节的关系: 二者相互协调,共同完成对生命活动的调节。
- 神经调节:
学习建议
- 结构化思维: 利用思维导图等工具,将每个单元、每章的知识点串联起来,形成知识网络,围绕“植物的生命活动”可以整合光合作用、呼吸作用、蒸腾作用、水分和无机盐的运输等知识。
- 重视实验与探究: 生物是一门以实验为基础的学科,要理解教材中的每一个实验目的、原理、步骤和结论,并尝试自己设计简单的探究方案。
- 图文结合: 教材中有大量的插图和模型图(如花的结构、心脏结构、肾单位结构等),一定要仔细看图、理解图意,将文字描述与图形对应起来,这比单纯背诵文字更有效。
- 联系生活实际: 将所学知识与日常生活联系起来,吃饭时细嚼慢咽(物理消化),感冒时鼻塞(呼吸道的作用),运动后心跳加速(神经和激素调节),这样能加深理解和记忆。
- 比较与归纳: 对于容易混淆的概念,如光合作用与呼吸作用、动脉与静脉、体循环与肺循环等,要进行列表比较,找出它们的异同点,这是突破难点的有效方法。
- 勤于提问与总结: 学习中遇到不懂的问题要及时向老师或同学请教,每学完一章,都要进行归纳总结,提炼核心考点,查漏补缺。
希望这份详细的概览能帮助你更好地学习冀教版八年级上册生物!