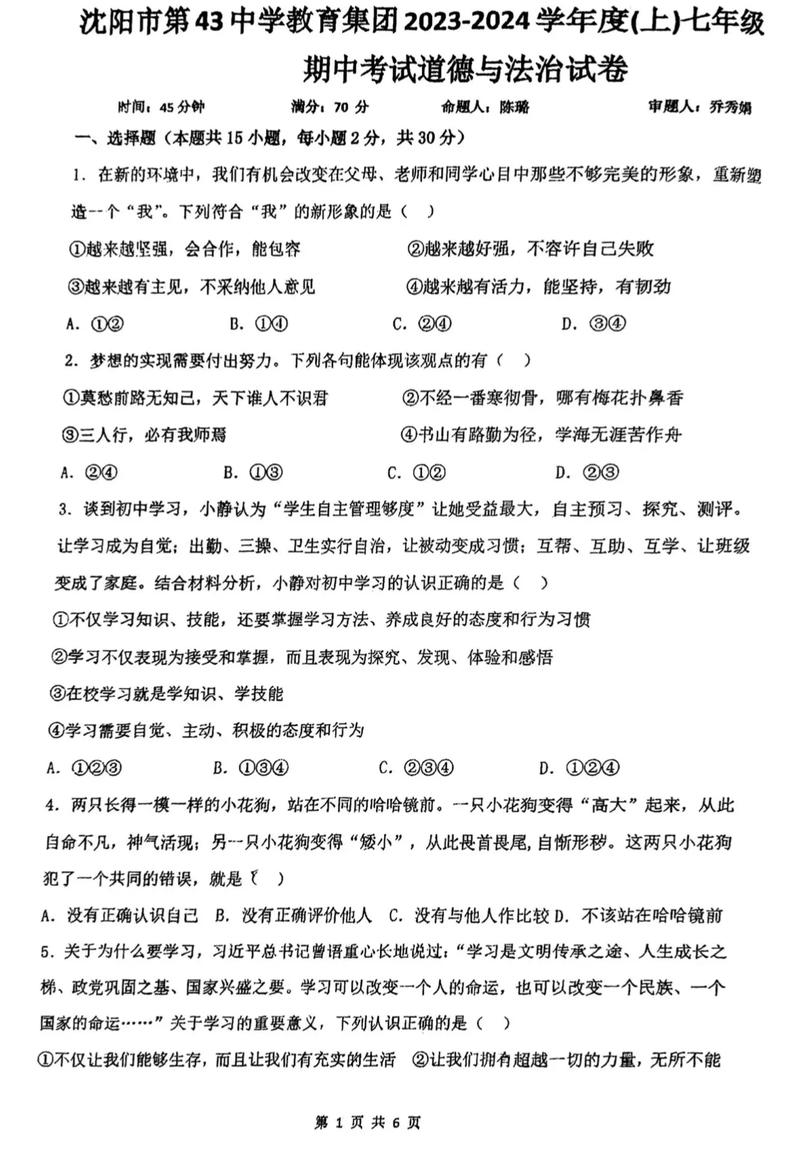
七年级上册政治期中卷考点有哪些?
校园之窗 2026年1月15日 15:15:23 99ANYc3cd6
七年级上册道德与法治期中模拟试卷
考试时间: 60分钟 满分: 100分 班级: ____ 姓名: ____ 分数: ____
单项选择题(每题3分,共36分)
在每题所给的四个选项中,只有一项是最符合题意的,请选出并将其字母代号填入括号内。

-
进入中学,我们站在一个新的起点上,面对新环境,我们应该( ) A. 等待老师和父母安排好一切 B. 积极适应,主动迎接新挑战 C. 感到孤独和失落,不想与人交往 D. 完全按照小学的习惯来要求自己
-
“金无足赤,人无完人。”这句话告诉我们( ) A. 每个人的生理缺陷都是无法改变的 B. 要接纳自己的不完美,不断完善自己 C. 不必在意自己的缺点,因为人人都有 D. 只有完美的人才能获得成功
-
小明总是拿自己的缺点和别人的优点比,觉得自己一无是处,他应该( ) A. 接受现实,放弃努力 B. 学会欣赏自己,发现自己的独特之处 C. 批评和指责自己 D. 远离那些比自己优秀的人
-
关于学习,下列说法不正确的是( ) A. 学习仅仅局限在学校里 B. 学习是一个苦乐交织的过程 C. 带着好奇心去探究,可以体验到学习的乐趣 D. 掌握学习方法,学习会更高效
(图片来源网络,侵删) -
下列行为中,有助于我们建立良好师生关系的是( ) A. 上课认真听讲,积极思考 B. 见到老师绕道走,不打招呼 C. 只在自己有困难时才找老师 D. 认为老师无所不能,从不与老师交流
-
小华和同学小丽因为一点小事发生了矛盾,两人好几天都不说话,你认为小华应该( ) A. 等着小丽先来道歉 B. 主动找小丽沟通,化解矛盾 C. 把小丽当作“敌人”,再也不理她 D. 把这件事告诉其他同学,让大家评理
-
小刚在数学考试中失利,心情非常低落,他的好朋友小强应该( ) A. 不去打扰他,让他自己一个人静静 B. 陪他散步,安慰他,并鼓励他下次努力 C. 指责他:“你怎么这么笨,考试都考不好!” D. 告诉其他同学,让大家笑话他
-
网络交往具有虚拟、平等、自主等特点,这启示我们( ) A. 可以在网上随意发表言论,不负责任 B. 网络交往可以完全替代现实交往 C. 要学会辨别信息,保护自己,遵守法律和道德 D. 网络交往没有任何风险,可以尽情交友
(图片来源网络,侵删) -
“益者三友,损者三友,友直,友谅,友多闻,益矣,友便辟,友善柔,友便佞,损矣。”孔子的这句话告诉我们( ) A. 朋友越多越好 B. 要和正直、诚信、见闻广博的人交朋友 C. 不能和有缺点的人交朋友 D. 朋友之间应该无条件帮助对方
-
在班级里,小雯总是热心帮助同学,积极参加集体活动,大家都很喜欢她,这说明( ) A. 热情开朗、乐于助人的人更容易赢得友谊 B. 只有长得漂亮才能交到好朋友 C. 集体活动只是少数人的舞台 D. 和同学搞好关系是为了得到好处
-
我们要孝敬父母,因为( ) ① 父母赋予我们生命,哺育我们成长 ② 父母为家庭付出了辛勤的劳动 ③ 孝敬父母是中华民族的传统美德,也是法律义务 ④ 孝敬父母可以让我们获得零花钱 A. ①②③ B. ②③④ C. ①②④ D. ①③④
-
当我们与父母发生矛盾时,比较有效的解决方法是( ) A. 用强硬的态度,坚持自己的观点 B. 冷处理,不与父母沟通 C. 换位思考,心平气和地与父母沟通 D. 离家出走,让父母着急
判断题(正确的打“√”,错误的打“×”,每题2分,共10分)
- 中学阶段,学习科目增多,难度加大,所以中学的学习生活一定是痛苦的。( )
- 我们要接纳自己,意味着要容忍自己的一切缺点,不需要改正。( )
- 老师是我们的良师益友,我们应该尊敬老师,听从老师的教诲。( )
- 真正的友谊应该是平等的、双向的,而不是一方对另一方的依附。( )
- 网络是一把“双刃剑”,既有积极的一面,也有消极的一面。( )
简答题(共24分)
-
(12分)进入中学,我们迎来了人生的新阶段,请你谈谈如何尽快适应中学的新生活? (至少从学习、人际交往、自我认识三个方面作答)
-
(12分)友谊是人生永恒的话题,你认为我们应该怎样呵护来之不易的友谊? (请至少写出三点具体做法)
分析说明题(共20分)
**(20分)材料一:小华在日记中写道:“升入初中后,我感觉自己很迷茫,我个子矮,长得也不好看,学习成绩一般,没什么特长,看到身边同学多才多艺,成绩优异,我感到非常自卑,觉得自己一无是处。”
小华的好朋友小丽看到她这样,对她说:“小华,你虽然成绩不是顶尖的,但你心地善良,乐于助人,画画也很有天赋,这些都是你的优点呀!我们应该看到自己的闪光点。”
**请你结合所学知识,回答下列问题:**
(1)小华存在什么问题?我们应该怎样正确认识自己?(6分)
(2)小丽的话对小华有什么积极影响?这对我们交友有什么启示?(6分)
(3)如果你是小华的好朋友,你会如何帮助她走出困境,做更好的自己?(8分)
参考答案及评分标准
单项选择题(每题3分,共36分)
- B (面对新环境,应采取积极适应的态度)
- B (正确认识自我,既要接纳优点,也要接纳不完美,并努力完善)
- B (要学会欣赏自己,发现自己的独特价值,而不是一味比较)
- A (学习不仅在学校,也在生活中,无处不在)
- A (尊重老师、主动沟通是建立良好师生关系的基础)
- B (交往中难免产生矛盾,应主动沟通,换位思考,化解矛盾)
- B (真正的朋友会在朋友失意时给予安慰和鼓励)
- C (网络交往有风险,要学会自我保护,遵守网络道德和法律)
- B (孔子的话强调了结交益友的重要性)
- A (个人品质是赢得友谊的重要因素)
- A (孝敬父母既是道德要求,也是法律义务)
- C (沟通是化解矛盾的有效途径,需要换位思考,冷静处理)
判断题(每题2分,共10分)
- (中学学习有挑战,但也有乐趣,是苦乐交织的过程)
- (接纳自己不是放纵缺点,而是要在接纳的基础上努力改进)
- (老师是学生的引路人,尊敬老师是基本礼仪)
- (友谊是平等的,需要双方共同维护)
- (网络有利有弊,要趋利避害)
简答题(共24分)
-
(12分)
- 学习方面: 学会自主学习,提高学习效率,探索适合自己的学习方法,合理安排时间,适应新的学习科目和要求。
- 人际交往方面: 主动结识新同学,真诚、友善地与人交往,积极参加集体活动,融入新的班集体。
- 自我认识方面: 正确认识自己的优点和不足,接纳自己,扬长避短,树立自信,不断完善自己。
- (其他合理答案亦可,如:遵守新的校纪校规,培养新的兴趣爱好等)
-
(12分)
- 需要用心呵护友谊: 珍视友谊,用心去关怀对方。
- 需要学会尊重对方: 尊重朋友的人格、意愿和选择。
- 需要学会正确处理冲突: 坦诚交流,及时沟通,换位思考,求同存异。
- 需要在原则问题上让步: 不能以牺牲原则为代价维持所谓的友谊。
- (答出任意三点即可,每点4分)
分析说明题(共20分)
-
(20分) (1)(6分)
- 问题: 小华存在不能正确认识自己、不能接纳自己、过于自卑的问题。(2分)
- 如何认识自己:
- 我们要全面地认识自己,既要看到自己的优点,也要看到自己的缺点。(2分)
- 我们要用发展的眼光看待自己,通过不断改正缺点、完善来发展自己。(2分)
(2)(6分)
- 积极影响: 小丽的话让小华看到了自己的优点,有助于她走出自卑的阴影,增强自信,正确认识自己。(3分)
- 交友启示: 朋友之间应该相互鼓励、相互欣赏,帮助对方发现自己的优点,共同进步;我们应该结交益友,诤友,而不是损友。(3分)
(3)(8分)
- ① 积极沟通,给予安慰: 我会主动找小华谈心,倾听她的烦恼,告诉她有这种感觉是正常的,让她感受到朋友的关心和支持。
- ② 帮助她发掘优点: 我会像小丽一样,具体指出她的优点(如善良、画画好等),并鼓励她发挥自己的特长,参加相关的活动,从中获得成就感。
- ③ 一起设定小目标: 我会和她一起分析学习上的问题,帮助她制定切实可行的学习计划,鼓励她从小的进步开始,逐步建立自信。
- ④ 带她参与集体活动: 我会邀请她一起参加班级或学校的活动,让她在与人交往和集体活动中感受快乐,找到归属感。
- (答出任意两点,每点4分,言之有理即可)
祝你期中考试顺利,取得理想的成绩!