八年级上册北师大版数学知识点有哪些?
校园之窗 2025年12月3日 08:47:30 99ANYc3cd6
八年级上册北师大版数学核心知识点总结
八年级上册的数学内容是初中阶段承上启下的关键,知识点多且综合性强,尤其是几何证明和函数思想的引入,是学习的重点和难点。
第一章 勾股定理
本章是几何中关于计算的重要基础,首次将代数与几何紧密联系起来。

(图片来源网络,侵删)
-
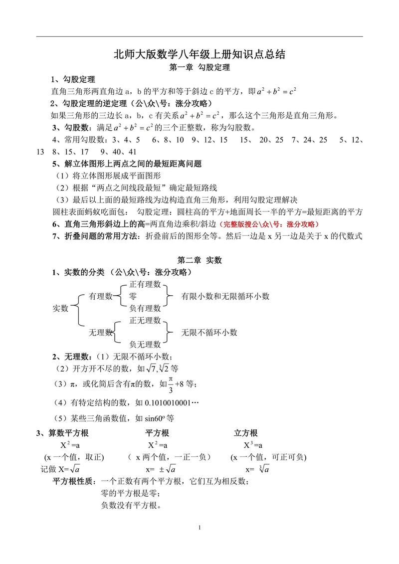
勾股定理
- 如果直角三角形的两条直角边长分别为 a, b,斜边长为 c,a² + b² = c²。
- 核心:只适用于直角三角形。
- 应用:
- 已知直角三角形的两边,求第三边。
- 证明一个三角形是否为直角三角形(勾股定理的逆定理)。
- 思想方法:数形结合。
-
勾股定理的逆定理
- 如果三角形的三边长 a, b, c 满足 a² + b² = c²,那么这个三角形是直角三角形。
- 核心:通过边的关系来判断角。
- 应用:判断三角形的形状。
-
勾股定理的验证
了解常见的验证方法,如“赵爽弦图”、“出入相补”原理等,理解面积法证明勾股定理的思想。
(图片来源网络,侵删)
第二章 实数
本章是在有理数基础上对数的范围的扩展,引入了无理数,使数系从有理数扩充到实数。
-
算术平方根
- 定义:如果一个正数 x 的平方等于 a(即 x² = a),那么这个正数 x 就叫做 a 的算术平方根,记作 √a。
- 性质:
- 0 的算术平方根是 0。
- 一个非负数的算术平方根是一个非负数。
- (√a)² = a (a ≥ 0)。
- √(a²) = |a|。
-
平方根
- 定义:如果一个数 x 的平方等于 a(即 x² = a),那么这个数 x 就叫做 a 的平方根(或二次方根)。
- 性质:
- 一个正数有两个平方根,它们互为相反数。
- 0 的平方根是 0。
- 负数没有平方根。
- 正数 x 的平方根是 ±√x。
-
立方根
(图片来源网络,侵删)- 定义:如果一个数 x 的立方等于 a(即 x³ = a),那么这个数 x 就叫做 a 的立方根(或三次方根),记作 ³√a。
- 性质:
- 正数的立方根是正数。
- 负数的立方根是负数。
- 0 的立方根是 0。
- 任意实数都有且只有一个立方根。
-
实数
- 定义:有理数和无理数统称为实数。
- 有理数:能写成两个整数之比的数(有限小数或无限循环小数)。
- 无理数:无限不循环小数(如 √2, π, -³√5 等)。
- 实数的分类:正实数、0、负实数。
- 实数与数轴:数轴上的点与实数一一对应,这是数形结合思想的又一体现。
- 实数的运算:有理数的运算法则、运算律在实数范围内同样适用。
- 定义:有理数和无理数统称为实数。
第三章 位置的确定
本章引入了平面直角坐标系,是学习函数的基础。
-
平面直角坐标系
- 构成:两条互相垂直、原点重合的数轴(x 轴和 y 轴)。
- 象限:坐标平面被 x 轴和 y 轴分成四个象限。
- 点的坐标:平面内任意一点 P,对应一个有序实数对 (x, y),x 是横坐标,y 是纵坐标。
-
坐标确定位置
- 应用:用有序数对(如经纬度、电影票座位号)来确定物体的位置。
-
坐标轴上的点
- x 轴上的点,纵坐标为 0。
- y 轴上的点,横坐标为 0。
- 原点的坐标是 (0, 0)。
-
对称点的坐标
- x 轴对称:横坐标不变,纵坐标互为相反数。
- y 轴对称:纵坐标不变,横坐标互为相反数。
- 关于原点对称:横、纵坐标都互为相反数。
-
图形的变换与坐标
- 平移:图形沿 x 轴平移,横坐标±平移距离;沿 y 轴平移,纵坐标±平移距离。
- 伸缩:图形在 x 轴方向伸缩,横坐标乘以伸缩系数;在 y 轴方向伸缩,纵坐标乘以伸缩系数。
第四章 一次函数
本章是全书的重点和难点,是函数学习的入门,体现了重要的“运动变化”和“对应”思想。
-
函数的概念
- 定义:在一个变化过程中,有两个变量 x 和 y,如果对于 x 的每一个确定的值,y 都有唯一确定的值与之对应,那么就说 y 是 x 的函数,x 是自变量。
- 表示方法:解析法(函数关系式)、列表法、图像法。
-
正比例函数
- 解析式:y = kx (k ≠ 0)。
- 图像:过原点 (0, 0) 的一条直线。
- 性质:
- 当 k > 0 时,图像经过一、三象限,y 随 x 的增大而增大。
- 当 k < 0 时,图像经过二、四象限,y 随 x 的增大而减小。
-
一次函数
- 解析式:y = kx + b (k, b 为常数,k ≠ 0)。
- 图像:一条直线。
- 性质:
- k 决定直线的倾斜方向和倾斜程度(斜率)。
- k > 0,y 随 x 的增大而增大。
- k < 0,y 随 x 的增大而减小。
- b 决定直线与 y 轴的交点位置(纵截距)。
- 直线 y = kx + b 与 y 轴的交点坐标为 (0, b)。
- k 决定直线的倾斜方向和倾斜程度(斜率)。
- 与正比例函数的关系:一次函数 y = kx + b 的图像是正比例函数 y = kx 的图像沿 y 轴平移 |b| 个单位长度得到的(b>0 向上,b<0 向下)。
-
一次函数与方程、不等式的关系
- 一次函数与一元一次方程:一次函数 y = kx + b 的图像与 x 轴交点的横坐标,就是方程 kx + b = 0 的解。
- 一次函数与一元一次不等式:
- 不等式 kx + b > 0 的解集,就是一次函数 y = kx + b 的图像在 x 轴上方部分对应的自变量 x 的取值范围。
- 不等式 kx + b < 0 的解集,就是一次函数 y = kx + b 的图像在 x 轴下方部分对应的自变量 x 的取值范围。
- 一次函数与二元一次方程组:
- 二元一次方程组 { ax + by = c, dx + ey = f } 的解,就是两个一次函数 y = k₁x + b₁ 和 y = k₂x + b₂ 的图像的交点坐标。
第五章 二元一次方程组
本章是解决含有两个未知数问题的工具,与一次函数联系紧密。
-
二元一次方程(组)的概念
- 二元一次方程:含有两个未知数,并且所含未知数的项的次数都是 1 的方程。
- 二元一次方程组:把两个含有相同未知数的二元一次方程联立起来,就组成了一个二元一次方程组。
- 解:使二元一次方程组中两个方程都成立的未知数的值,叫做二元一次方程组的解。
-
解二元一次方程组的基本思想
- 消元:将“二元”转化为“一元”。
-
解二元一次方程组的方法
- 代入消元法:
- 从方程组中选一个系数较简单的方程,将其中一个未知数用另一个未知数的代数式表示。
- 将这个代数式代入另一个方程中,消去一个未知数,得到一个一元一次方程。
- 解这个一元一次方程,求出一个未知数的值。
- 将求得的未知数的值代回步骤 1 中的代数式,求出另一个未知数的值。
- 加减消元法:
- 将方程组中的两个方程变形,使某个未知数的系数相等或互为相反数。
- 将两个方程相加或相减,消去这个未知数,得到一个一元一次方程。
- 解这个一元一次方程,求出一个未知数的值。
- 将求得的未知数的值代入原方程组中任意一个方程,求出另一个未知数的值。
- 代入消元法:
第六章 数据的分析
本章是统计学的基础,学习如何从数据中提取信息,做出判断。
-
平均数
- 算术平均数:所有数据之和除以数据的个数,公式:x̄ = (x₁ + x₂ + ... + xₙ) / n。
- 加权平均数:当数据的重要性(权重)不同时,用权重求和再除以权重之和,公式:x̄ = (x₁w₁ + x₂w₂ + ... + xₙwₙ) / (w₁ + w₂ + ... + wₙ)。
- 关系:算术平均数是加权平均数在权重相等时的特例。
-
中位数和众数
- 中位数:
- 将一组数据从小到大(或从大到小)排列,处于最中间位置的一个数据(数据个数为奇数)或最中间两个数据的平均值(数据个数为偶数)。
- 特点:不受极端值影响。
- 众数:
- 一组数据中出现次数最多的数据。
- 特点:可能有多个,也可能没有。
- 三者的选择:
- 当数据中存在极端值时,用中位数能更好地反映数据的“平均水平”。
- 当需要关注“普遍情况”或“流行趋势”时,用众数。
- 当数据分布比较均匀,没有极端值时,用平均数。
- 中位数:
-
方差与标准差
- 作用:衡量一组数据的波动大小或离散程度。
- 方差:各个数据与平均数差的平方的平均数。
- 公式:s² = [ (x₁-x̄)² + (x₂-x̄)² + ... + (xₙ-x̄)² ] / n。
- 标准差:方差的算术平方根(s = √s²)。
- 意义:
- 方差(或标准差)越大,数据的波动性越大,数据越不稳定。
- 方差(或标准差)越小,数据的波动性越小,数据越稳定。
-
数据的波动程度
- 比较方法:通过计算和比较两组数据的方差(或标准差)来判断哪组数据更稳定。
学习建议
- 数形结合:这是本章最重要的数学思想,无论是勾股定理、坐标系还是函数图像,都要养成画图、看图、用图的习惯。
- 理解概念:对于实数、函数、方差等抽象概念,要反复咀嚼其定义,理解其本质,而不是死记硬背。
- 勤于练习:几何证明和函数计算都需要大量的练习来巩固,特别是证明题,要掌握基本的证明思路和方法。
- 总结归纳:定期对知识点进行梳理,比如比较一次函数与正比例函数的联系与区别,比较平均数、中位数、众数的适用场景。
- 建立错题本:将做错的题目整理下来,分析错误原因,定期回顾,避免重复犯错。
希望这份总结能对你的学习有所帮助!祝你学习进步!