苏教版三年级数学期中重点考什么?
校园之窗 2026年1月12日 16:10:17 99ANYc3cd6
苏教版三年级数学期中复习核心要点
三年级上学期的期中考试内容通常涵盖以下几个单元:
第一单元:两、三位数乘一位数 第二单元:两、三位数除以一位数 第三单元:解决问题的策略(从问题出发分析和解决问题) 第四单元:两、三位数除以两位数(部分内容)

第一单元:两、三位数乘一位数
这是期中考试的重点和难点之一。
口算乘法:
- 整十数、整百数乘一位数;几十几乘一位数。
- 方法: 拆分法,20 × 3 = 2个十 × 3 = 6个十 = 60;12 × 3 = (10 + 2) × 3 = 30 + 6 = 36。
笔算乘法(重点):
- 竖式计算要点:
- 相同数位对齐:一位数与多位数的个位对齐。
- 从个位算起:用一位数依次去乘多位数每一位上的数。
- 哪一位乘得的积满几十,就要向前一位进几。
- 易错点:
- 忘记进位:计算某一位时,乘得的积满几十,忘记向前一位进几。
- 进位加错:进位后,加法计算出错。
- 末尾有0的乘法:可以先把0前面的数相乘,再看因数末尾一共有几个0,就在积的末尾添上几个0,130 × 2 = 260。
- 中间有0的乘法:0和任何数相乘都得0,要注意进位,104 × 3 = 312。
解决实际问题:

- 求一个数的几倍是多少:用乘法计算,数量 × 倍数 = 结果。
- 价格问题:单价 × 数量 = 总价。
- 行程问题:速度 × 时间 = 路程。
第二单元:两、三位数除以一位数
与乘法同样重要,是计算的基础。
口算除法:
- 整十数、整百数除以一位数;两位数除以一位数(能整除)。
- 方法: 想乘法算除法或拆分法,60 ÷ 3 = 6个十 ÷ 3 = 2个十 = 20;48 ÷ 4 = (40 + 8) ÷ 4 = 10 + 2 = 12。
笔算除法(重点):
- 竖式计算要点:
- 相同数位对齐:被除数的最高位与除数对齐。
- 从被除数的最高位除起。
- 除到被除数的哪一位,商就写在那一位的上面。
- 每次除得的余数必须比除数小。
- 易错点:
- 商的位置写错:没有对齐被除数的相应数位。
- 余数大于或等于除数:忘记“余数必须比除数小”的规则。
- 被除数中间有0:0除以任何不是0的数都得0,要商在对应数位上,408 ÷ 4 = 102。
- 验算:养成验算的好习惯!
- 没有余数的除法:商 × 除数 = 被除数。
- 有余数的除法:商 × 除数 + 余数 = 被除数。
解决实际问题:

- 求一个数是另一个数的几倍:用除法计算,数量 ÷ 标准量 = 倍数。
- 平均分问题:总数 ÷ 份数 = 每份数。
- 价格问题:总价 ÷ 数量 = 单价。
第三单元:解决问题的策略(从问题出发分析和解决问题)
这是一个重要的思维方法,培养孩子分析问题的能力。
- 核心思想: 从题目最后的问题入手,思考“要解决这个问题,需要知道哪些条件?”,然后看这些条件是否已知,如果未知,就把它当作新的问题,继续向前推导,直到找到所有需要的已知条件。
- 应用场景: 常用于需要两步或更多步骤计算才能解决的问题。
- 关键步骤:
- 找准问题:明确最后要求的是什么。
- 分析条件:思考解决这个问题需要哪两个信息。
- 寻找条件:看这两个信息是否已知,如果缺少哪一个,就把“求出这个缺少的信息”作为中间问题。
- 列式计算:先解决中间问题,再解决最终问题。
第四单元:两、三位数除以两位数(期中可能涉及部分内容)
- 主要是口算和估算,以及简单的笔算(如被除数前两位够除)。
- 估算方法: 把除数看作与它接近的整十数来试商,84 ÷ 21 ≈ 80 ÷ 20 = 4。
- 试商方法: “四舍五入”法,除数个位是4或以下,舍去看作整十数试商;除数个位是5或以上,入上一位看作整十数试商。
典型例题与易错点分析
例1(乘法笔算): 278 × 4 = ?
- 过程:
2 7 8 × 4 ------ 3 2 (8 × 4 = 32,写2进3) 2 8 (7 × 4 = 28,加上进位的3,得31,写1进3) 8 (2 × 4 = 8,加上进位的3,得11,写11) ------ 1 1 1 2 - 易错提醒: 第二行7×4+3=31,不要只写1忘记进位3,第三行2×4+3=11,要写11。
例2(除法笔算): 86 ÷ 4 = ?
- 过程:
2 1 ------ 4 ) 8 6 8 -- 6 4 -- 2 - 结果: 商是21,余数是2。
- 易错提醒: 余数2必须小于除数4,验算:21 × 4 + 2 = 84 + 2 = 86,正确。
例3(倍数问题): 学校有篮球28个,足球的个数是篮球的3倍,足球有多少个?
- 分析: 求“足球有多少个”,就是求篮球个数的3倍是多少,用乘法。
- 列式: 28 × 3 = 84 (个)
- 答: 足球有84个。
例4(从问题出发策略): 一个书包75元,一个文具盒15元,买一个书包的钱可以买多少个文具盒?
- 分析:
- 问题: 买一个书包的钱可以买多少个文具盒?
- 需要条件: 需要知道“一个书包的钱”和“一个文具盒的钱”。
- 已知条件: 书包75元,文具盒15元。
- 列式: 75 ÷ 15 = 5 (个)
- 答: 买一个书包的钱可以买5个文具盒。
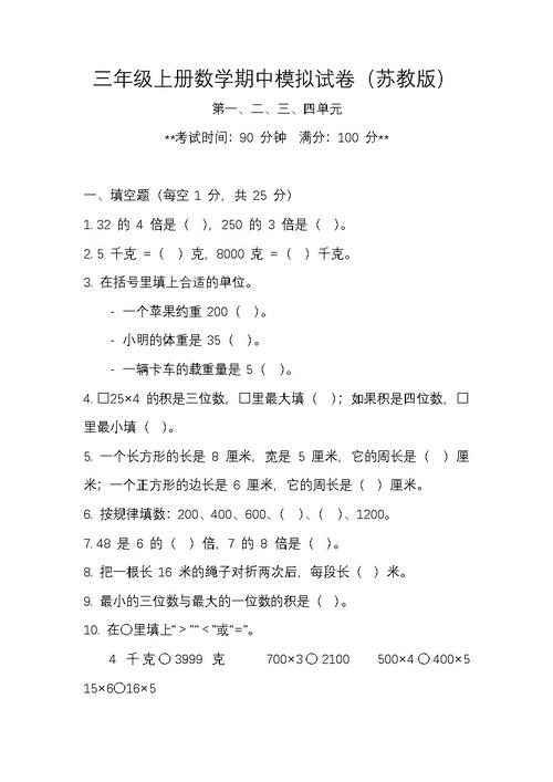
苏教版三年级数学期中模拟试卷
填空题(每空1分,共20分)
- 12 × 5 = 60,表示( )个( )相加的和,也可以表示( )的( )倍。
- 最大的两位数与一位数相乘,积是( )。
- □÷7 = 12……△,△最大是( ),这时□是( )。
- 估算:82 ÷ 19 ≈ ( )÷( )= ( )。
- 250 × 4的积的末尾有( )个0;408 × 5的积中间有( )个0。
- 5的8倍是( );80是4的( )倍。
- 在○里填上“>”、“<”或“=”。 240 ÷ 3 ○ 240 ÷ 4 35 × 2 ○ 35 + 35 60 ÷ 2 ○ 60 × 2
- 一盒钢笔有12支,8盒钢笔有( )支,算式是( )。
- 三个小朋友分48块糖,平均每人分( )块,还剩( )块。
- 6千克苹果的价格是54元,买1千克苹果需要( )元。
判断题(对的打“√”,错的打“×”,每题2分,共10分)
- 一个三位数乘1,积还是这个三位数。 ( )
- 在有余数的除法里,余数一定比商小。 ( )
- 0乘任何数都得0,0除以任何数都得0。 ( )
- 42 ÷ 3 = 14,读作42除以3等于14。 ( )
- 求“8个是多少”用乘法计算。 ( )
选择题(将正确答案的序号填在括号里,每题2分,共10分)
- 60 × 5的积( )。 A. 末尾有1个0 B. 末尾有2个0 C. 中间有0
- 下面算式中,商是两位数的是( )。 A. 369 ÷ 3 B. 425 ÷ 5 C. 246 ÷ 6
- 一件上衣65元,一条裤子35元,买3件上衣比买3条裤子贵多少元?列式是( )。 A. 65 × 3 + 35 × 3 B. 65 - 35 × 3 C. (65 - 35) × 3
- 45 ÷ 3 = 15,下面验算方法正确的是( )。 A. 15 × 3 B. 15 × 3 + 45 C. 45 × 3
- 有3个书架,每个书架有4层,每层放30本书,一共放多少本书?列式不正确的是( )。 A. 30 × 4 × 3 B. 30 × (4 × 3) C. 30 × 4 + 3
计算题(共32分)
- 直接写出得数。(8分) 60 × 4 = 90 ÷ 3 = 800 × 2 = 50 × 6 = 48 ÷ 4 = 25 × 2 = 120 ÷ 6 = 0 ÷ 9 =
- 用竖式计算,带★的要验算。(18分) 135 × 6 = 408 × 5 = 230 × 4 = ★ 84 ÷ 6 = ★ 91 ÷ 3 = ★ 508 ÷ 5 =
- 脱式计算。(6分) 48 + 12 × 4 (63 - 27) ÷ 9 400 - 25 × 8
解决问题(共28分)
- 一本故事书有240页,小明每天看12页,多少天可以看完?(5分)
- 学校图书馆有科技书420本,是故事书本数的3倍,故事书有多少本?(5分)
- 一条裤子128元,一件上衣的价钱是裤子的2倍,买一件上衣和一条裤子一共需要多少元?(6分)
- 三年级(1)班有45人,每4人分成一组,可以分成几组?还剩几人?(6分)
- 王老师带300元钱去买文具,一个书包45元,一个文具盒18元。 (1)如果买6个书包,钱够吗?(4分) (2)如果买2个书包,剩下的钱最多可以买多少个文具盒?(2分)
参考答案
填空题
12, 5, 12, 5 2. 891 3. 6, 90 4. 80, 20, 4 5. 2, 1 6. 40, 20 7. >, =, < 8. 96, 12×8 9. 16, 0 10. 9
判断题
√ 2. × 3. × 4. √ 5. × (缺少单位,不严谨,但通常视为对)
选择题
B 2. C 3. C 4. A 5. C
计算题
- 240, 30, 1600, 300, 12, 50, 20, 0
- 810, 2040, 920, 14, 30...1, 101...3 (验算略)
- 96, 4, 200
解决问题
- 240 ÷ 12 = 20 (天)
- 420 ÷ 3 = 140 (本)
- 128 × 2 + 128 = 256 + 128 = 384 (元) 或 128 × (2+1) = 384 (元)
- 45 ÷ 4 = 11 (组) ...... 1 (人)
- (1) 45 × 6 = 270 (元) 300 > 270,钱够。 (2) 300 - 45 × 2 = 300 - 90 = 210 (元) 210 ÷ 18 = 11 (个) ...... 12 (元) 答:最多可以买11个文具盒。
复习建议:
- 回归课本:认真看课本例题和课后习题,理解基本概念和计算方法。
- 整理错题:把平时作业和练习中的错题整理出来,分析错误原因,确保不再犯同类错误。
- 专项练习:针对笔算乘除法、解决问题等薄弱环节进行集中练习。
- 模拟测试:让孩子在规定时间内完成模拟卷,熟悉考试节奏和题型。
- 家长辅导:多鼓励孩子,帮助孩子建立信心,辅导时,多问“为什么”,引导孩子说出思考过程,而不是直接给答案。
祝孩子期中考试顺利!