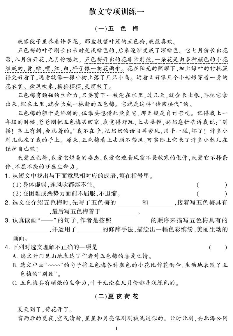
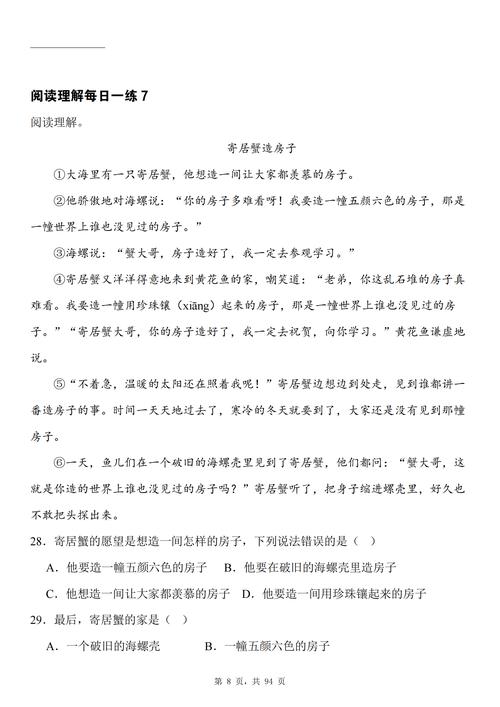
三年级下册语文阅读训练如何有效提升?
校园之窗 2025年12月21日 21:57:55 99ANYc3cd6
三年级是阅读能力从“识字”向“理解”过渡的关键时期,训练的重点应放在:
- 理解词语在文中的意思(特别是关键词语)。
- 把握自然段的意思和课文的主要内容。
- 初步学习简单的分析、概括和推理。
- 积累好词好句,并尝试运用。
下面我将为您提供一个完整的阅读训练方案,包括训练方法、精选练习题和答题技巧。

阅读训练核心方法(家长/老师指导版)
在让孩子做阅读题前,家长或老师可以先教给他们一套简单的阅读步骤,这比盲目刷题更重要。
第一步:通读全文,知其大意
- 要求: 快速地把文章读一遍,了解文章主要讲了谁、什么事、结果怎么样,遇到不认识的生字,先根据上下文猜一猜,不要停下来查字典,以免打断阅读思路。
- 目标: 对文章有一个整体的印象。
第二步:带着问题,精读文章
- 要求: 认真阅读题目,圈出题目中的关键词(如“谁”、“什么”、“为什么”、“怎么样”等),然后带着这些问题回到文章中,仔细寻找答案。
- 目标: 准确地从原文中找到与问题相关的信息。
第三步:联系上下文,理解词句

- 要求: 对于不理解的词语或句子,不要孤立地看,要回到它的前一句和后一句,看看能给你什么提示,这是理解文章的关键。
- 目标: 弄懂词语在特定语境下的含义。
第四步:组织语言,规范作答
- 要求: 答案尽量用文中的原话,或者用简洁的语言概括,回答要完整,问什么答什么,如果是问“为什么”,一定要说清楚理由。
- 目标: 答案准确、完整、有条理。
精选阅读训练题(三篇范文及练习)
这里为您准备了三篇不同类型的短文,并附上针对性练习题,非常适合三年级下学期学生。
写景状物类
美丽的春天
春天来了,大地从漫长的睡梦中苏醒过来,春风像一位神奇的魔术师,它吹绿了柳树,吹红了桃花,吹醒了小草。

你看,河边的柳树长出了嫩绿的新芽,长长的柳枝垂下来,就像小姑娘梳的辫子,桃花也不甘示弱,竞相开放,粉嘟嘟的,远看像一片灿烂的朝霞,小草偷偷地从土里钻出来,给大地铺上了一层绿色的地毯。
小鸟在树上叽叽喳喳地叫着,好像在说:“春天来了,春天来了!”小蜜蜂和花蝴蝶在花丛中飞舞,忙着采蜜,河里的冰融化了,小鱼在水里快活地游来游去,有时还跃出水面,好像在跟春天打招呼呢!
春天真美啊!我爱这生机勃勃的春天。
【练习题】
-
照样子,写词语。
- 叽叽喳喳(AABB式):、___
- 快活地(AB式地):地、地、___地
-
短文是围绕哪句话来写的?请用“~~~~”画出来。
-
春风都把什么吹醒了?请用“____”在文中画出来。
-
“竞相开放”是什么意思?请从文中找出一个词语来解释它。 竞相开放的意思是 ___。
-
为什么说春天是“生机勃勃”的?请结合短文内容写一写。
童话寓言类
骄傲的孔雀
森林里住着一只美丽的孔雀,它有一身五彩斑斓的羽毛,每当它开屏的时候,就像一把巨大的扇子,所有的小动物都会发出赞叹声,渐渐地,孔雀变得非常骄傲,它看不起其他任何小动物。
一天,小麻雀对它说:“孔雀姐姐,你的羽毛真漂亮,能教我唱歌吗?”孔雀昂着头,高傲地说:“你那难听的嗓子,也配学我?快走开!”小麻雀伤心地飞走了。
过了几天,森林里要举办“才艺大赛”,孔雀也报名了,它想,凭我这身漂亮的羽毛,一定能得第一名,比赛那天,它站在台上,只是不停地展示自己的羽毛,却什么才艺也没有表演,轮到小百灵鸟上台了,它清脆的歌声赢得了所有观众的掌声,小百灵鸟获得了冠军,而孔雀什么也没得到。
孔雀这才明白,外表的美丽固然重要,但真正的美在于拥有真正的本领。
【练习题】
-
根据短文内容,在括号里填上合适的词语。
- ( )的孔雀 ( )的羽毛 ( )地飞走
- ( )的歌声 ( )的掌声 ( )地明白
-
孔雀为什么看不起其他小动物?请用原文中的句子回答。
-
孔雀在“才艺大赛”中为什么没有获奖?
-
读了这篇短文,你明白了什么道理?
-
如果你是孔雀,看到小百灵鸟获奖后,你会怎么做?
写人记事类
妈妈的手
我的妈妈有一双普通的手,手心有些粗糙,手指也并不纤细,但这双手,却是我心中最温暖、最灵巧的手。
每天早上,这双手都会为我准备营养丰富的早餐;晚上,这双手会仔细地检查我的作业,遇到错题,她会用红笔圈出来,耐心地给我讲解,我的衣服破了,是这双手一针一线地为我缝好;我的书包脏了,也是这双手把它洗得干干净净。
记得有一次,我半夜发高烧,是妈妈这双手轻轻地抚摸我的额头,用温水给我擦身体,又背着我去医院,在医院里,她一直守在我身边,直到我退烧,她才疲惫地睡去。
妈妈的手,是一双充满爱的手,我爱妈妈,更爱妈妈这双为我操劳的手。
【练习题】
-
短文中的“这双手”指的是谁的手?它有什么特点?
-
妈妈的手“为我做了哪些事”?请至少写出三件。 (1) (2) (3) ___
-
“粗糙”的反义词是,“仔细”的近义词是。
-
“妈妈的手,是一双充满爱的手。”这句话在短文中起到了什么作用? A. 总结全文,点明中心。 B. 承上启下,引出下文。 C. 设置悬念,吸引读者。
-
请用“____”在文中画出最能体现妈妈对“我”的爱的句子。
答案及解析
范文一答案
- 开开心心、干干净净、来来往往;高兴地、认真地、大声地
- 春天来了,大地从漫长的睡梦中苏醒过来。
- 它吹绿了柳树,吹红了桃花,吹醒了小草。
- 粉嘟嘟的 / 灿烂的朝霞 (意思对即可)
- 因为春天柳树绿了,桃花红了,小草钻出来了,小鸟在唱歌,蜜蜂蝴蝶在飞舞,小鱼在游水,到处都是一片生机勃勃的景象。
【解析】 第5题是典型的“为什么”类问题,需要从文中找到支撑观点的句子,然后用自己的话组织起来。
范文二答案
- (骄傲的)孔雀,(五彩斑斓的)羽毛,(伤心地)飞走,(清脆的)歌声,(热烈的)掌声,(终于)地明白
- 渐渐地,孔雀变得非常骄傲,它看不起其他任何小动物。
- 因为它只是不停地展示自己的羽毛,却什么才艺也没有表演。
- 外表的美丽固然重要,但真正的美在于拥有真正的本领。 (或:人不能只看外表,要拥有真才实学。)
- 示例:我会向小百灵鸟学习,向它请教唱歌的技巧,认识到自己的不足,努力提升自己的本领。
【解析】 第4题是理解文章寓意,需要抓住文章结尾的总结句,第5题是开放性题目,考察学生的情感态度和价值取向,言之有理即可。
范文三答案
- 指的是妈妈的手,特点是:普通、手心粗糙、手指不纤细,但又温暖、灵巧。
- (1) 准备早餐 (2) 检查作业 (3) 缝补衣服 (4) 洗书包 (5) 带我去看病 (写出任意三个即可)
- 光滑;认真 / 细致
- A
- 是妈妈这双手轻轻地抚摸我的额头,用温水给我擦身体,又背着我去医院。 / 在医院里,她一直守在我身边,直到我退烧,她才疲惫地睡去。
【解析】 第4题是考查对句子的理解能力,结尾的句子通常是总结全文、点明主旨的,第5题是寻找细节描写,最能体现爱的往往是具体的行动而非空泛的词语。
希望这份详细的阅读训练材料能帮助三年级的小朋友稳步提升阅读能力!记得多鼓励,多表扬,让他们在阅读中找到乐趣。