2025九年级政治试卷有何命题趋势与备考重点?
校园之窗 2025年12月19日 05:44:32 99ANYc3cd6
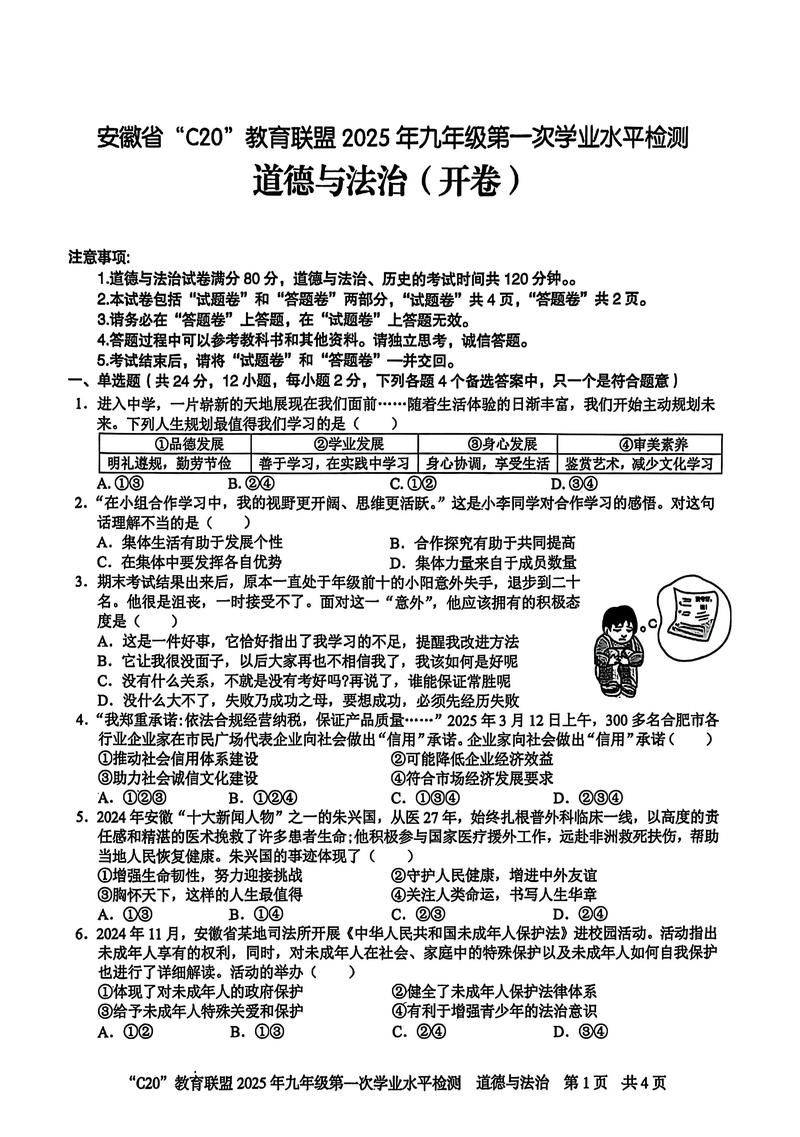
2025年九年级思想品德模拟试卷
(满分:100分 考试时间:60分钟)
注意事项:

- 本试卷分为第I卷(选择题)和第II卷(非选择题)两部分。
- 所有答案请填写在答题卡上,写在试卷上无效。
- 答卷前,请务必将自己的姓名、准考证号填写在答题卡规定的位置上。
第I卷(选择题 共40分)
选择题(下列各题的四个选项中,只有一项是最符合题意的,每小题2分,共40分)
-
2025年10月,屠呦呦因发现__而获得诺贝尔生理学或医学奖,这是中国本土科学家首次获得诺贝尔奖,极大地振奋了民族精神。 A. 青蒿素 B. 人工牛胰岛素 C. 杂交水稻 D. 量子通信
-
2025年3月,十二届全国人大四次会议表决通过了《中华人民共和国__法》,这是推进生态文明建设的根本性法律。 A. 环境保护 B. 大气污染防治 C. 水污染防治 D. 固体废物污染环境防治
-
我国社会主义经济制度的基石是 A. 公有制 B. 集体所有制 C. 按劳分配 D. 国有经济
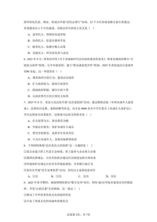
(图片来源网络,侵删) -
下列选项中,不属于我国基本经济制度内容的是 A. 公有制为主体 B. 多种所有制经济共同发展 C. 按劳分配为主体、多种分配方式并存 D. 社会主义市场经济体制
-
依法治国的核心是 A. 依宪治国 B. 有法可依 C. 执法必严 D. 违法必究
-
我国宪法的基本原则是 A. 坚持中国共产党的领导 B. 一切权力属于人民 C. 公民在法律面前一律平等 D. 维护国家统一和民族团结
-
下列行为中,属于侵犯公民肖像权的是 A. 某照相馆未经顾客同意,将其照片挂在门口招揽生意 B. 记者在新闻报道中使用了犯罪嫌疑人的照片 C. 学校将优秀学生的照片张贴在光荣榜上 D. 同学之间互相赠送自己的照片
(图片来源网络,侵删) -
我国宪法规定,公民有维护祖国的__和__的义务。 A. 安全、荣誉 B. 统一、安全 C. 安全、利益 D. 统一、荣誉
-
发展中国特色社会主义,最根本的政治保证是 A. 坚持中国共产党的领导 B. 坚持人民代表大会制度 C. 坚持改革开放 D. 坚持依法治国
-
下列关于民族区域自治制度的认识,正确的是 A. 它是我国的一项根本政治制度 B. 它是在少数民族聚居的地方实行的高度自治 C. 它是尊重历史、符合国情、顺应民心的必然选择 D. 它只适用于五个少数民族自治区
-
“一个民族要站在时代的巅峰,一刻也离不开理论思维;一个要实现崛起,一刻也离不开思想指引。”这启示我们 A. 必须坚持科教兴国战略 B. 必须弘扬以爱国主义为核心的民族精神 C. 必须坚持对外开放的基本国策 D. 必须发扬艰苦奋斗的创业精神
-
“我们都在努力奔跑,我们都是追梦人。”这体现了新时代的中国人应具备的 A. 终身学习的理念 B. 与时俱进、开拓创新的精神 C. 自强不息、艰苦奋斗的品格 D. 爱岗敬业、无私奉献的职业道德
-
面对全球性的环境问题,我国作为负责任大国,提出的发展理念是 A. 先污染后治理 B. 可持续发展 C. 绿色发展、循环发展、低碳发展 D. 以经济建设为中心
-
在我国,人民行使国家权力的机关是 A. 国务院 B. 最高人民法院 C. 最高人民检察院 D. 全国人民代表大会和地方各级人民代表大会
-
公民最基本、最重要的权利是 A. 政治权利和自由 B. 人身自由权利 C. 文化教育权利 D. 经济权利
-
下列选项中,属于我国公民基本义务的是 A. 选举权和被选举权 B. 言论、出版、集会、结社、游行、示威的自由 C. 依法纳税 D. 对国家机关及其工作人员提出批评和建议
-
“法令既行,纪律自正。”这句古语强调的是 A. 有法可依的重要性 B. 执法必严的重要性 C. 违法必究的重要性 D. 公民守法的重要性
-
下列关于“共同富裕”的说法,正确的是 A. 同步富裕、同时富裕 B. 允许一部分人、一部分地区先富起来,先富带动后富,最终实现共同富裕 C. 消灭一切差别,实现平均分配 D. 只是一个遥远的理想,短期内无法实现
-
传承中华优秀传统文化,我们应有的态度是 A. 全盘继承,一成不变 B. 取其精华、去其糟粕,批判地继承 C. 坚守传统,抵制外来文化 D. 认为传统文化已经过时,应彻底抛弃
-
实现“两个一百年”奋斗目标,实现中华民族伟大复兴的中国梦,必须凝聚中国力量,中国力量的源泉是 A. 中国共产党的领导力 B. 中国人民的团结奋斗 C. 强大的国防力量 D. 发达的经济实力
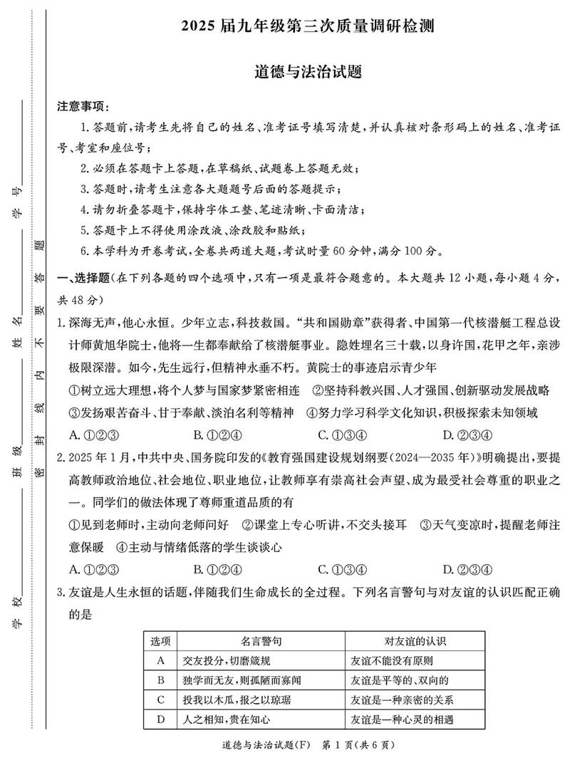
第II卷(非选择题 共60分)
材料分析题(共60分)
-
(12分)阅读材料,回答问题。
材料:2025年,某市对全市的网吧、KTV等娱乐场所进行了突击检查,发现部分场所存在违规接纳未成年人、消防设施不齐全等问题,针对这些问题,政府相关部门依法进行了查处,并责令其限期整改,学校也开展了“健康上网,拒绝网瘾”的主题班会活动。
(1) 材料中,政府相关部门的行为体现了我国坚持怎样的治国方略?(2分)其基本要求是什么?(4分) (2) 结合材料,说说我们青少年应如何做到“健康上网”?(6分)
-
(14分)阅读材料,回答问题。
材料:在“大众创业、万众创新”的时代浪潮中,大学毕业生小李放弃了大城市的高薪工作,毅然回到家乡,利用当地的特色农产品资源,通过互联网平台创办了一家农产品电商公司,他克服了资金、技术、市场开拓等多重困难,不仅自己实现了创业梦想,还带动了乡亲们共同致富,被评为“返乡创业青年标兵”。
(1) 小李的创业故事体现了我国倡导的哪种就业观念?(2分)我们为什么要树立这种观念?(4分) (2) 小李在创业过程中克服困难,最终取得成功,这给我们青少年哪些启示?(8分)
-
(16分)阅读材料,回答问题。
材料:十二届全国人大四次会议表决通过的《中华人民共和国国民经济和社会发展第十三个五年规划纲要》指出,必须牢固树立和贯彻落实创新、协调、绿色、开放、共享的发展理念,确保如期全面建成小康社会,为实现第二个百年奋斗目标奠定更加坚实的基础。
(1) “五大发展理念”中,哪一个理念最能体现“以人民为中心”的发展思想?(2分)为什么说它体现了这一思想?(6分) (2) 作为新时代的中学生,我们应该如何为实现“全面建成小康社会”的宏伟目标贡献自己的力量?(8分)
-
(18分)探究与实践
材料:2025年3月,十二届全国人大四次会议表决通过了《中华人民共和国慈善法》,这是我国慈善领域第一部基础性、综合性法律,标志着我国慈善事业进入了依法规范、健康发展的新阶段。
【我思考】 (1) 《慈善法》的颁布和实施,体现了我国坚持怎样的治国方略?(2分)这一方略的核心是什么?(2分)
【我分析】 (2) 《慈善法》的颁布实施,将对社会产生哪些积极影响?(至少答出三点,6分)
【我践行】 (3) 生活中,我们可以参与哪些力所能及的慈善公益活动?(至少列举两例,2分)参与这些活动对我们青少年自身成长有何重要意义?(6分)
参考答案及评分标准
第I卷(选择题 共40分)
- A
- A
- A
- D
- A
- B
- A
- D
- A
- C
- B
- C
- C
- D
- B
- C
- D
- B
- B
- B
第II卷(非选择题 共60分)
(12分) (1)(6分)
- 方略:依法治国。(2分)
- 基本要求:有法可依、有法必依、执法必严、违法必究。(4分,答对任意两点得2分,答对三点得3分,答对四点得4分)
(2)(6分)
- 要提高媒介素养,学会“信息节食”,学会辨别网络信息真伪,自觉抵制不良诱惑。(2分)
- 遵守网络规则,恪守道德,遵守法律,不传播谣言,不泄露他人隐私。(2分)
- 把主要精力用在学习上,合理安排上网时间,让网络服务于学习、生活和身心健康。(2分)
- (其他言之有理的答案可酌情给分)
(14分) (1)(6分)
- 就业观念:自主创业、自谋职业。(2分,意思相近即可)
- 原因:① 我国人口众多,就业压力大,就业形势严峻,自主创业可以拓宽就业渠道。(2分)② 自主创业是实现自身价值、创造社会财富的重要途径,符合社会发展的需要。(2分)
(2)(8分)
- 树立远大理想,将个人前途与国家命运紧密结合起来。(2分)
- 发扬艰苦奋斗、开拓创新的精神,勇于面对困难和挑战。(2分)
- 努力学习科学文化知识,掌握过硬本领,提高自身素质。(2分)
- 培养责任意识和奉献精神,在奉献社会中实现人生价值。(2分)
- (其他言之有理的答案可酌情给分)
(16分) (1)(8分)
- 理念:共享发展。(2分)
- 原因:① 共享发展注重的是解决社会公平正义问题,让人民群众有更多的获得感。(2分)② 它强调发展为了人民、发展依靠人民、发展成果由人民共享。(2分)③ 实现共同富裕是中国特色社会主义的根本原则,共享发展是走向共同富裕的必由之路。(2分)
(2)(8分)
- 树立远大理想,承担时代赋予的历史使命。(2分)
- 努力学习科学文化知识,掌握建设祖国、服务人民的过硬本领。(2分)
- 积极参与社会实践,培养创新精神和实践能力。(2分)
- 发扬艰苦奋斗的精神,勇于克服学习和生活中的困难。(2分)
- (其他言之有理的答案可酌情给分)
(18分) 【我思考】 (1)(4分)
- 治国方略:依法治国。(2分)
- 核心:依宪治国。(2分)
【我分析】 (2)(6分)
- 规范慈善行为,保障捐赠人、志愿者和受助人的合法权益。(2分)
- 促进慈善事业健康发展,弘扬中华民族乐善好施的传统美德。(2分)
- 缓解社会矛盾,促进社会和谐与公平正义。(2分)
- (其他言之有理的答案,如“激发社会活力”、“完善社会保障体系”等,答对一点即可得2分)
【我践行】 (3)(8分)
- 举例:为灾区捐款捐物、参与社区志愿服务、为贫困学生捐赠图书、参加义务植树活动等。(2分,答对一例即可得1分,答对两例得2分)
- 意义:① 培养我们的社会责任感和奉献精神。(2分)② 提高我们参与社会、服务社会的能力。(2分)③ 促进我们全面发展,实现人生价值。(2分)
- (其他言之有理的答案可酌情给分)