初中作文评分标准具体如何划分?
作文示例 2025年12月18日 15:07:57 99ANYc3cd6
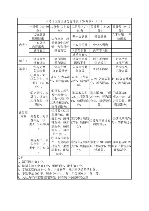
核心评分原则(官方通常的说法)
初中作文评分,通常遵循“内容、语言、结构”三位一体的原则,并在此基础上进行综合评定。
- 内容决定文章的深度和立意(写什么)
- 语言决定文章的文采和表现力(怎么写)
- 结构决定文章的条理和逻辑(如何组织)
这三者相辅相成,缺一不可,一篇高分作文,必然是在这三方面都有出色表现。

评分标准详解(通常分四等)
为了方便阅卷老师快速打分,作文评分标准通常会被划分为四个等级,我们以常见的60分制(其中卷面分5分,作文55分)为例,进行详细拆解。
第一等:一类卷 (48-55分) - 优秀
这是阅卷老师最希望看到的“标杆作文”。
【核心特征】
-
内容 (立意深刻,内容充实)
(图片来源网络,侵删)- 切题精准: 紧扣题目要求,中心思想明确、突出,不偏题、不跑题。
- 立意新颖: 见解独到,有深度,能从平凡小事中挖掘出不平凡的感悟,或对社会、人生有自己成熟的思考。
- 内容具体: 选材典型、新颖,能围绕中心选取2-3个具体事例进行细致描写,有血有肉,空洞说教少。
-
语言 (文采斐然,表达流畅)
- 语言优美: 用词精准、生动,善用成语、俗语、名言警句,句式灵活多变(长短句结合、陈述、反问、感叹等)。
- 表达流畅: 行文如流水,语句通顺,没有病句。
- 富有文采: 能运用恰当的修辞手法(比喻、拟人、排比、对偶等),使文章形象生动,富有感染力。
-
结构 (结构完整,逻辑清晰)
- 结构严谨: 开头引人入胜,结尾升华主题,中间段落过渡自然,详略得当。
- 逻辑清晰: 层次分明,思路清晰,论证或叙事有条不紊。
- 书写美观: 卷面整洁,字迹工整美观,无涂改。
【举例说明】《那一次,我长大了》
- 一类文思路: 不写“我学会了做饭,所以长大了”这种俗套的题材,可以写,但重点要放在心理描写上,通过照顾生病的母亲,从母亲憔悴的面容和对自己不厌其烦的叮嘱中,第一次深刻体会到“责任”二字的重量,理解了父母的不易,通过细腻的动作、神态、心理描写,将“长大”这个抽象概念具体化、情感化。
第二等:二类卷 (36-47分) - 良好
这是大部分中等偏上学生能达到的水平,文章完整,但有明显不足。

【核心特征】
-
内容 (中心明确,内容较充实)
- 切题基本准确: 能围绕题目写作,中心思想基本明确,但可能不够突出或稍有偏差。
- 立意较为普通: 思想性一般,观点比较常见,缺乏新意。
- 内容基本具体: 能选取事例,但描写不够细致,有时会以概括性叙述代替具体描写,略显单薄。
-
语言 (表达通顺,略有文采)
- 语言通顺: 用词准确,语句通顺,没有明显语病。
- 文采一般: 能使用一些修辞手法,但运用不够娴熟或略显生硬。
- 偶有亮点: 有个别句子写得精彩,但整体语言风格较为平实。
-
结构 (结构完整,有逻辑性)
- 结构完整: 有开头、主体、但结构安排可能不够精巧,过渡有时不够自然。
- 逻辑基本清晰: 层次分明,但段落内部的逻辑联系可以更紧密。
- 书写工整: 卷面基本整洁,字迹清楚,偶有涂改。
【举例说明】《那一次,我长大了》
- 二类文思路: 写自己参加了一次长跑比赛,虽然很累,但坚持跑完了全程,体会到了“坚持就是胜利”的道理,文章结构完整,叙事清楚,语言通顺,但问题在于:1. 立意较为普通,缺乏个人化的深刻感悟;2. 对比赛过程的描写不够细致,多是“我很累,但我想坚持”的内心独白,缺乏对环境、身体感受、对手反应等细节的刻画。
第三等:三类卷 (24-35分) - 基本及格
文章基本成型,但问题较多,处于及格线边缘。
【核心特征】
-
内容 (中心基本明确,内容单薄)
- 切题基本准确: 没有完全跑题,但中心思想模糊不清,或只在结尾勉强点题。
- 立意浅显: 思想性较差,观点幼稚或陈旧。
- 内容空洞: 缺乏具体事例,多为空泛的议论或流水账式的记录,没有细节支撑。
-
语言 (表达基本通顺,问题较多)
- 语言基本通顺: 能把事情说清楚,但病句较多,用词不当或重复啰嗦。
- 缺乏文采: 几乎没有运用修辞手法,语言平淡无味。
- 有语病: 存在成分残缺、搭配不当等语法错误。
-
结构 (结构基本完整,混乱)
- 结构基本完整: 有开头结尾,但段落之间缺乏联系,逻辑混乱,详略不当。
- 逻辑不清: 思路跳跃,叙事颠三倒四。
- 书写潦草: 卷面不整洁,字迹难以辨认,涂改较多。
【举例说明】《那一次,我长大了》
- 三类文思路: 写“我”今天长大了,因为“我”今天早上自己起床了,还自己穿了衣服,全文就是几句话的流水账,没有心理活动,没有具体描写,结尾生硬地喊一句“我长大了”,内容空洞,结构松散。
第四等:四类卷 (0-23分) - 不及格
文章存在严重问题,离题或完全不符合写作要求。
【核心特征】
-
内容 (严重偏离题意或内容空洞)
- 完全离题: 文章与题目毫无关系,或者只字不提题目。
- 思想不健康: 观点错误,情感消极。
- 文不成篇,字数严重不足(如不足300字),或只是简单抄写题目、材料。
-
语言 (表达混乱,语病严重)
- 语句不通: 病句连篇,让人无法理解。
- 用词不当: 错别字、病句极多。
- 语言幼稚: 如同小学生的口头语。
-
结构 (结构混乱,不成体统)
- 无结构: 没有明显的结构,想到哪儿写到哪儿。
- 逻辑混乱: 思路混乱,东拉西扯。
【举例说明】《那一次,我长大了》
- 四类文思路: 通篇都在写“我”最喜欢的一件玩具,或者写“我”为什么喜欢看动画片,与“长大”的主题毫无关系,或者全文只有100多字,反复说“我长大了,我长大了”。
加分与扣分项
【加分项】
- 立意深刻,思想新颖。
- 语言极具文采,善用多种修辞。
- 结构巧妙,形式新颖(如采用书信体、小标题等)。
- 书写美观,卷面整洁。 (通常有专门的卷面分)
【扣分项】
- 严重偏离题意。 (这是最严重的扣分项)
- 字数不足。 (通常要求600字以上,每少50字扣1分)
- 错别字、病句多。 (通常每3个错别字扣1分,重复不计)
- 书写潦草,卷面脏乱。 (影响印象分,可能扣1-3分)
- 抄袭或套作。 (一旦发现,按0分处理)
给初中生的写作建议
- 审题是第一步,也是最重要的一步。 拿到题目,花3-5分钟仔细分析,明确题目要求写什么(记人、记事、议论?),确定文章的中心思想。
- 列一个简单的提纲。 动笔前,用几分钟构思文章的结构:开头怎么写?中间选哪几件事?结尾如何升华?这能避免写到一半思路中断。
- 内容要“以小见大”。 不必追求惊天动地的大事,生活中的小事、细节最能打动人,关键是把小事写深、写透,写出自己的真情实感。
- 语言要“真情实感”。 与其堆砌华丽的辞藻,不如用朴实、真诚的语言表达自己的感受,适当运用一些修辞和名言,能让文章增色不少。
- 书写是“门面”。 平时就要注意练字,考试时力求卷面整洁,字迹工整,一个好的第一印象非常重要。
希望这份详细的评分标准能对你有所帮助!祝你写出优秀的作文!