古诗文修辞手法有哪些妙用?
经典古诗 2026年1月28日 14:51:46 99ANYc3cd6
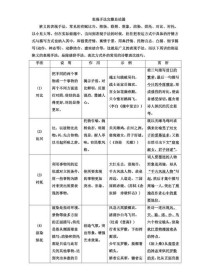
以下将分为常见基础修辞和古诗文特有/常用修辞两大类,并结合具体例子进行说明。
常见基础修辞(与现代汉语通用)
这些修辞手法在古诗文中被广泛运用,是理解诗意的基础。
比喻
用本质不同的事物作比,使抽象的形象更具体,深奥的道理更浅显,古诗文中的比喻通常被称为“比”。
-
明喻:本体、喻体、比喻词都出现。
- 例子:忽如一夜春风来,千树万树梨花开。(岑参《白雪歌送武判官归京》)
- 解析:将雪后挂满枝头的景象比作梨花,生动形象地描绘了边塞雪景的壮美和奇丽。
- 例子:大漠沙如雪,燕山月似钩。(李贺《马诗二十三首·其五》)
- 解析:将沙漠比作雪原,将弯月比作银钩,勾勒出边塞的苍凉与雄浑。
- 例子:忽如一夜春风来,千树万树梨花开。(岑参《白雪歌送武判官归京》)
-
暗喻:本体和喻体同时出现,用“是”、“成为”、“变成”等词连接,或直接用喻体代替本体。
- 例子:不知细叶谁裁出,二月春风似剪刀。(贺知章《咏柳》)
- 解析:将春风直接比作“剪刀”,赋予春风灵巧的形象,赞美其创造力。
- 例子:柔情似水,佳期如梦。(秦观《鹊桥仙·纤云弄巧》)
- 解析:将牛郎织女相会的柔情比作银河的水,将美好的时光比作梦境。
- 例子:不知细叶谁裁出,二月春风似剪刀。(贺知章《咏柳》)
拟人
把事物当作人来写,赋予其人的情感、动作或思想,古诗文中的拟人通常被称为“拟”。
- 例子:感时花溅泪,恨别鸟惊心。(杜甫《春望》)
- 解析:诗人因感伤时局、怨恨离别,看到花也在流泪,听到鸟也在心惊,花和鸟被赋予了人的情感,深刻地表达了诗人内心的悲痛。
- 例子:春风又绿江南岸,明月何时照我还?(王安石《泊船瓜洲》)
- 解析:“绿”字是典型的拟人用法,春风仿佛有意识,吹绿了江南岸,使画面充满生机和动感。
夸张
为了突出事物的本质,故意扩大或缩小事物的特征,以达到增强表达效果的目的。
- 例子:白发三千丈,缘愁似个长。(李白《秋浦歌》)
- 解析:用“三千丈”极言白发的长度,生动形象地抒发了诗人内心深重的愁绪。
- 例子:飞流直下三千尺,疑是银河落九天。(李白《望庐山瀑布》)
- 解析:用“三千尺”夸张瀑布的高度,用“银河落九天”的想象,将庐山瀑布的雄伟气势渲染到了极致。
对偶
用结构相同、字数相等、意义对称的一对短语或句子来表达两个相对或相近的意思,对偶是古诗文,尤其是格律诗和骈文中最常见的修辞手法,被称为“对”。
- 例子:两个黄鹂鸣翠柳,一行白鹭上青天。(杜甫《绝句》)
- 解析:上下两句结构、词性、平仄、色彩都对仗工整,描绘了一幅色彩鲜明、动静结合的春日画卷。
- 例子:海内存知己,天涯若比邻。(王勃《送杜少府之任蜀州》)
- 解析:将空间上的“海内”与“天涯”相对,情感上的“知己”与“比邻”相对,表达了真挚的友情不受时空阻隔的豁达胸襟。
设问
为了引起读者的注意,自问自答,或只问不答。
- 例子:问君能有几多愁?恰似一江春水向东流。(李煜《虞美人·春花秋月何时了》)
- 解析:先用设问引出“愁”,再用“一江春水”来作答,将抽象的愁绪化为具体可感的滔江水,气势磅礴,感染力极强。
- 例子:对酒当歌,人生几何?(曹操《短歌行》)
- 解析:自问人生的短暂,引出下文对生命和功业的感慨。
反问
用疑问的形式表达确定的意思,答案就在问句之中,以加强语气。
- 例子:肯将衰朽惜残年?(韩愈《左迁至蓝关示侄孙湘》)
- 解析:意思是“(我)绝不会因为年老体衰而爱惜这残存的岁月吗?”答案是否定的,表达了诗人虽然身处逆境,但依然心系国事、老当益壮的坚定决心。
- 例子:凭谁问:廉颇老矣,尚能饭否?(辛弃疾《永遇乐·京口北固亭怀古》)
- 解析:反问有谁会来关心我这个像廉颇一样年老却仍有报国之志的人呢?充满了壮志未酬的悲愤和无奈。
古诗文特有或常用修辞
这些修辞手法在古诗文语境下有特定的含义和用法,是鉴赏古诗文的关键。
用典
引用古籍中的故事、或有来历的词句来表情达意,用典可以使语言精炼,含蓄典雅,增加文章的厚重感和文化底蕴。
- 例子:怀旧空吟闻笛赋,到乡翻似烂柯人。(刘禹锡《酬乐天扬州初逢席上见赠》)
- 解析:“闻笛赋”引用向秀思念亡友嵇康,经过其旧居,听到邻人吹笛,写下《思旧赋》的典故。“烂柯人”引用晋人王质入山砍柴,观棋烂柯,下山后发现已过百年的典故,这两个典故表达了诗人被贬谪二十多年后回到故乡,物是人非的无限感慨。
- 例子:羽扇纶巾,谈笑间,樯橹灰飞烟灭。(苏轼《念奴娇·赤壁怀古》)
- 解析:“羽扇纶巾”是三国时期儒将的典型装束,这里用来指代周瑜,赞美其从容儒雅、指挥若定的英雄气概。
借代
不直接说出所要表达的人或事物,而是借用与它密切相关的人或事物来代替。
- 以部分代整体:
- 例子:沙场秋点兵。(辛弃疾《破阵子·为陈同甫赋壮词以寄之》)
- 解析:“沙场”借代“战场”。
- 例子:黄发垂髫,并怡然自乐。(陶渊明《桃花源记》)
- 解析:“黄发”指老人,“垂髫”指孩童,分别借代“老人”和“孩童”。
- 例子:沙场秋点兵。(辛弃疾《破阵子·为陈同甫赋壮词以寄之》)
- 以特征代本体:
- 例子:朱门酒肉臭,路有冻死骨。(杜甫《自京赴奉先县咏怀五百字》)
- 解析:“朱门”(红漆大门)是富贵人家的特征,借代权贵豪门。
- 例子:朱门酒肉臭,路有冻死骨。(杜甫《自京赴奉先县咏怀五百字》)
- 以官职、地望代本人:
- 例子:何以解忧?唯有杜康。(曹操《短歌行》)
- 解析:“杜康”相传是酿酒的始祖,这里借代“酒”。
- 例子:迁客骚人,多会于此。(范仲淹《岳阳楼记》)
- 解析:“迁客”指被贬谪的官员,“骚人”指诗人(源于屈原《离骚》)。
- 例子:何以解忧?唯有杜康。(曹操《短歌行》)
互文
也叫“互文见义”,指上下文的意义互相交错、互相补充、互相渗透,理解时必须把上下文的意义合起来看。
- 例子:秦时明月汉时关。(王昌龄《出塞》)
- 解析:不能理解为“秦时的明月”和“汉时的关”,而是“秦汉时的明月和秦汉时的关”,即明月和关隘都经历了秦汉两个朝代,暗示战争历史之久。
- 例子:将军百战死,壮士十年归。(《木兰诗》)
- 解析:不能理解为“将军战死了,壮士回来了”,而是“将军和壮士们经历了上百次的战斗,有的战死沙场,有的凯旋归来”,概括了战争的残酷和漫长。
双关
利用词语的多义性或同音性,使一句话关涉到两件事,表达一明一暗两层意思。
- 例子:东边日出西边雨,道是无晴却有晴。(刘禹锡《竹枝词》)
- 解析:这是最经典的谐音双关。“晴”与“情”谐音,字面意思是“东边出太阳西边下雨,说没有晴天,却又有晴天”;深层意思是“你说对我没有感情,可我分明感觉到了你的情意”。
- 例子:春蚕到死丝方尽,蜡炬成灰泪始干。(李商隐《无题》)
- 解析:既是写景,春蚕吐丝,蜡烛流泪;又是抒情,“丝”谐音“思”,指思念之情;“泪”既指蜡油,也指相思的眼泪。
通感
也叫“移觉”,是把不同感官的感觉沟通起来,借联想引起感觉转移。
- 例子:风来花底鸟声音(王建《夜看扬州市》)
- 解析:将听觉的“鸟声音”和视觉的“花底”结合,仿佛鸟的歌声是从花丛中散发出来的芬芳一样,写得清新灵动。
- 例子:昆山玉碎凤凰叫,芙蓉泣露香兰笑。(李贺《李凭箜篌引》)
- 解析:用视觉的“碎”和“笑”、嗅觉的“香”来形容听觉的音乐,极大地丰富了音乐的感染力。
起兴
先言他物以引起所咏之辞,即由外物触发情感,引出诗歌的主体内容。
- 例子:关关雎鸠,在河之洲,窈窕淑女,君子好逑。(《诗经·关雎》)
- 解析:从水边雎鸠和鸣的景象起兴,引出对“窈窕淑女”的思慕之情。
- 例子:孔雀东南飞,五里一徘徊。(《孔雀东南飞》)
- 解析:以孔雀失偶徘徊起兴,暗示了焦仲卿和刘兰芝爱情的悲剧结局。
古诗文中的修辞手法是相辅相成、综合运用的,一首好诗往往不是只使用一种修辞,而是多种手法的巧妙融合,杜甫的“感时花溅泪,恨别鸟惊心”就同时运用了拟人和借代(花、鸟借代世间万物)。
在鉴赏古诗文时,识别并理解这些修辞手法,是深入体会作者情感、把握诗歌意境、品味其艺术魅力的必经之路。