九上古诗词月考重点有哪些?
经典古诗 2026年1月28日 01:54:17 99ANYc3cd6
下面我将为你梳理九上语文的古诗词,按照课本通常的编排顺序,并提供原文、主旨、赏析、名句赏析和常考知识点,帮助你高效复习。
第一单元:壮志豪情与家国情怀
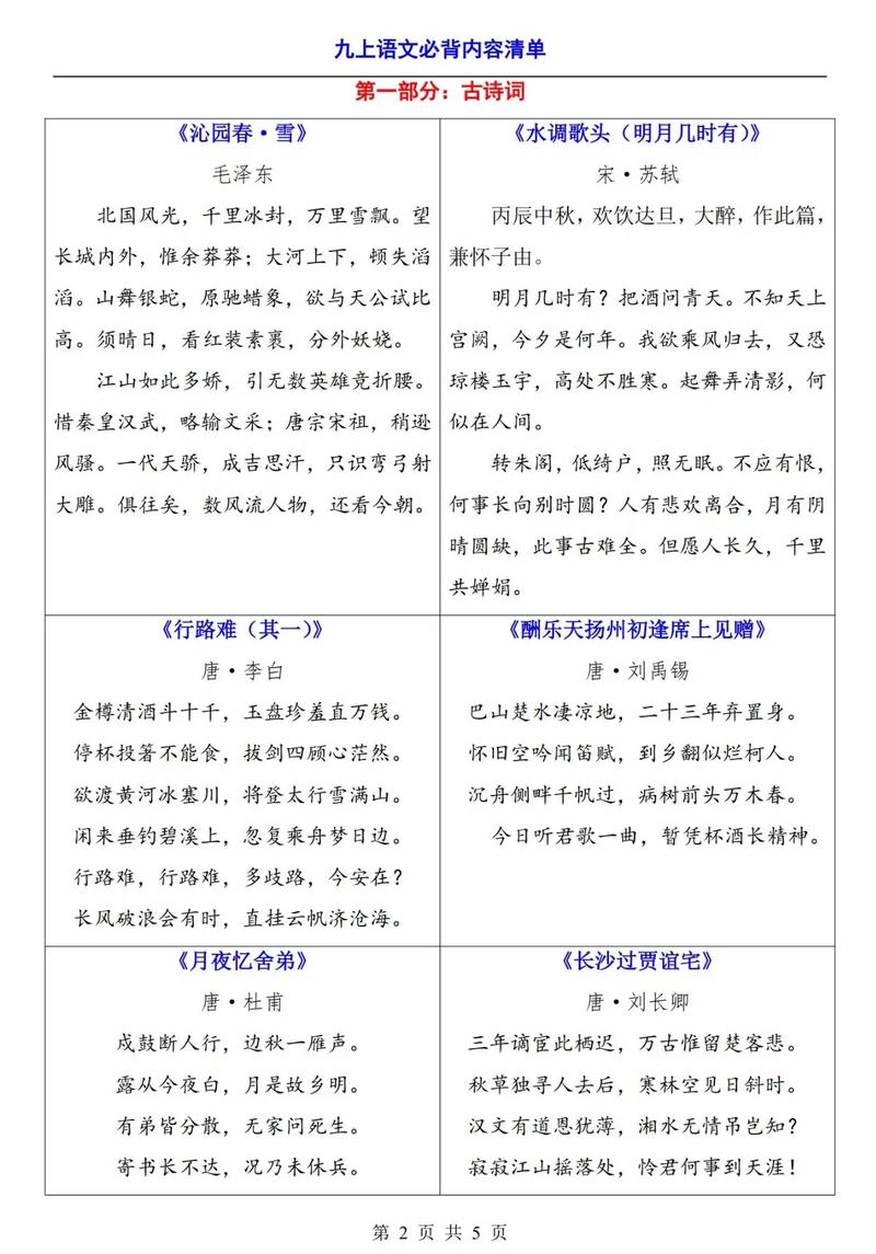
《沁园春·雪》 毛泽东
-
原文
(图片来源网络,侵删)北国风光,千里冰封,万里雪飘。 望长城内外,惟余莽莽;大河上下,顿失滔滔。 山舞银蛇,原驰蜡象,欲与天公试比高。 须晴日,看红装素裹,分外妖娆。
江山如此多娇,引无数英雄竞折腰。 惜秦皇汉武,略输文采;唐宗宋祖,稍逊风骚。 一代天骄,成吉思汗,只识弯弓射大雕。 俱往矣,数风流人物,还看今朝。
-
主旨思想 这首词描绘了北国雪景的壮丽,评点了历代帝王,最后抒发了无产阶级革命主席的壮志豪情和伟大抱负,表达了诗人对祖国大好河山的热爱,以及对革命事业的坚定信心。
-
名句赏析
(图片来源网络,侵删)- “江山如此多娇,引无数英雄竞折腰。”
- 赏析: “多娇”总括了上阕对雪景的描绘,“竞折腰”则引出下阕对历史英雄的评价,这句话起到了承上启下的作用,将写景与议论巧妙地联系起来。
- “俱往矣,数风流人物,还看今朝。”
- 赏析: 这是全词的点睛之笔,也是主旨的升华。“俱往矣”否定了古代帝王的历史功绩,“还看今朝”则充满了无产阶级革命者的自信和豪迈,表达了诗人及其领导的人民群众必将创造历史新篇章的坚定信念。
- “江山如此多娇,引无数英雄竞折腰。”
-
常考知识点
- 体裁: 词,词牌名是“沁园春”,题目是“雪”。
- 结构: 分为上下两阕(片),上阕写景,描绘了北国雪景的雄伟壮丽;下阕议论,评点历史帝王,抒发抱负。
- 表现手法:
- 动静结合: 如“山舞银蛇,原驰蜡象”,静的山和原仿佛在动,充满了生命力。
- 虚实结合: “须晴日,看红装素裹”是虚写,想象雪后初晴的景象。
- 对比: 将古代帝王与“今朝”的英雄人物对比,突出今朝英雄的伟大。
- 情感: 豪迈、自信、热爱祖国、胸怀天下。
《岳阳楼记》 范仲淹 (散文,但常与古诗词一起考查)
-
原文(节选名句)
……予观夫巴陵胜状,在洞庭一湖,衔远山,吞长江,浩浩汤汤,横无际涯;朝晖夕阴,气象万千,此则岳阳楼之大观也,前人之述备矣。…… 不以物喜,不以己悲;居庙堂之高则忧其民;处江湖之远则忧其君,是进亦忧,退亦忧,然则何时而乐耶?其必曰“先天下之忧而忧,后天下之乐而乐”乎。
-
主旨思想 作者借描绘岳阳楼的景色,抒发了自己“不以物喜,不以己悲”的旷达胸襟和“先天下之忧而忧,后天下之乐而乐”的远大政治抱负。
(图片来源网络,侵删) -
名句赏析
- “先天下之忧而忧,后天下之乐而乐。”
- 赏析: 这是全文的核心,也是千古传诵的名句,它体现了作者超越个人荣辱得失,心系国家和人民的崇高品德和伟大情怀,这句话将个人的悲欢与天下百姓的悲欢紧密相连,树立了古代士大夫的最高道德标准。
- “先天下之忧而忧,后天下之乐而乐。”
-
常考知识点
- 作者: 范仲淹,北宋文学家、政治家。
- 体裁: “记”,是一种古代散文体裁。
- 写作手法: 叙事、写景、抒情、议论相结合。
- “景”与“情”的关系: 文中写了“淫雨霏霏”的悲景和“春和景明”的喜景,分别引出“去国怀乡,忧谗畏讥”的悲情和“心旷神怡,宠辱偕忘”的喜情,但作者最终升华到“不以物喜,不以己悲”的更高境界。
- 核心思想: 忧国忧民、以天下为己任的责任感和担当精神。
第二单元:思乡怀人与哲理感悟
《行路难(其一)》 李白
-
原文
金樽清酒斗十千,玉盘珍羞直万钱。 停杯投箸不能食,拔剑四顾心茫然。 欲渡黄河冰塞川,将登太行雪满山。 闲来垂钓碧溪上,忽复乘舟梦日边。 行路难,行路难,多歧路,今安在? 长风破浪会有时,直挂云帆济沧海。
-
主旨思想 这首诗抒写了诗人在政治道路上遭遇艰难后的苦闷、愤慨,但并未消沉,而是从苦闷中奋起,充满了对未来的憧憬和信念。
-
名句赏析
- “长风破浪会有时,直挂云帆济沧海。”
- 赏析: 这是全诗最闪光的句子,是诗人从苦闷中挣脱出来,对未来充满信心的豪言壮语,它运用了“乘风破浪”的典故,表达了诗人坚信自己终将克服困难,实现远大抱负的坚定信念,这句诗意境开阔,气势磅礴,是千古名句。
- “长风破浪会有时,直挂云帆济沧海。”
-
常考知识点
- 作者: 李白,唐代伟大的浪漫主义诗人。
- 情感变化: 苦闷、愤慨(前四句) -> 希望、憧憬(中四句) -> 坚定、自信(末两句)。
- 艺术手法:
- 用典: “垂钓碧溪”引用姜太公钓鱼的典故,“乘舟梦日”引用伊尹梦见自己乘舟经过太阳旁边的典故,表达自己希望得到明君重用的愿望。
- 象征: “冰塞川”、“雪满山”象征人生道路上的艰难险阻;“长风”、“云帆”、“沧海”象征远大的理想和抱负。
- 名句默写频率极高。
《酬乐天扬州初逢席上见赠》 刘禹锡
-
原文
巴山楚水凄凉地,二十三年弃置身。 怀旧空吟闻笛赋,到乡翻似烂柯人。 沉舟侧畔千帆过,病树前头万木春。 今日听君歌一曲,暂凭杯酒长精神。
-
主旨思想 诗人对自己被贬谪二十三年的坎坷遭遇表达了无限辛酸和愤懑不平,但最终从友人的赠诗中汲取了力量,表现出坚韧不拔的意志和乐观豁达的胸襟。
-
名句赏析
- “沉舟侧畔千帆过,病树前头万木春。”
- 赏析: 这两句诗以“沉舟”和“病树”自比,抒发了身世之悲,但更重要的是,它揭示了新事物必将取代旧事物这一自然规律,充满了哲理意味和积极向上的精神,它常被用来比喻个人虽处困境,但社会和历史仍在不断前进,给人以希望和力量。
- “沉舟侧畔千帆过,病树前头万木春。”
-
常考知识点
- 作者: 刘禹锡,唐代文学家,与柳宗元并称“刘柳”。
- 典故:
- 闻笛赋: 向秀的《思旧赋》,怀念被司马昭杀害的朋友嵇康、吕安。
- 烂柯人: 晋人王质上山砍柴,看两个童子下棋,一局棋罢,斧柄(柯)已烂,回到村里,发现已过百年,比喻世事变迁,时光流逝。
- 哲理名句: “沉舟侧畔千帆过,病树前头万木春”是核心考点。
《水调歌头·明月几时有》 苏轼
-
原文
明月几时有?把酒问青天,不知天上宫阙,今夕是何年,我欲乘风归去,又恐琼楼玉宇,高处不胜寒,起舞弄清影,何似在人间。
转朱阁,低绮户,照无眠,不应有恨,何事长向别时圆?人有悲欢离合,月有阴晴圆缺,此事古难全,但愿人长久,千里共婵娟。
-
主旨思想 这首词由中秋赏月、怀念弟弟子由而起,抒发了作者对宇宙和人生的哲理思考,以及豁达乐观的胸襟,最后以美好的祝愿结尾,意境开阔,旷达超脱。
-
名句赏析
- “人有悲欢离合,月有阴晴圆缺,此事古难全。”
- 赏析: 作者将人间的“悲欢离合”与天上的“阴晴圆缺”联系起来,认识到这些都是自然的普遍规律,自古以来就难以十全十美,这是一种对人生缺憾的深刻洞察和理性思考。
- “但愿人长久,千里共婵娟。”
- 赏析: 这是全词的点睛之笔,也是千百年来人们对亲人最美好的祝愿,它超越了个人离别的感伤,将情感升华为一种普世的祝福:只要亲人平安健康,即使远隔千里,也能共享这美好的月光,情感真挚,境界高远。
- “人有悲欢离合,月有阴晴圆缺,此事古难全。”
-
常考知识点
- 作者: 苏轼,宋代文学家、书画家,豪放派词人代表。
- 词牌名: 水调歌头。
- 情感线索: 由“问月”(起兴)-> “思人”(怀念)-> “悟理”(哲理思考)-> “祝愿”(情感升华)。
- 主题: 思念亲人、感悟人生、豁达乐观。
- 名句默写频率极高。
第三单元:田园风光与忧国忧民
《无题·相见时难别亦难》 李商隐
-
原文
相见时难别亦难,东风无力百花残。 春蚕到死丝方尽,蜡炬成灰泪始干。 晓镜但愁云鬓改,夜吟应觉月光寒。 蓬山此去无多路,青鸟殷勤为探看。
-
主旨思想 这首诗抒写了爱情中的离别之苦和相见之难,表达了诗人对爱情的忠贞不渝和执着追求,以及爱情带来的无尽思念和忧愁。
-
名句赏析
- “春蚕到死丝方尽,蜡炬成灰泪始干。”
- 赏析: 这是千古传诵的比喻名句,诗人以“春蚕吐丝”和“蜡烛燃烧”两个意象,形象地表达了爱情的坚贞和奉献精神,直到生命尽头,这两句诗常被用来赞美教师、医生等无私奉献的职业精神。
- “春蚕到死丝方尽,蜡炬成灰泪始干。”
-
常考知识点
- 作者: 李商隐,晚唐诗人,与杜牧并称“小李杜”。
- 主题: 爱情诗,表达对爱情的忠贞和思念。
- 艺术特色: 意象朦胧,善用典故,情感深沉。
- 名句理解: “丝”谐音“思”,指思念;“泪”既指蜡烛燃烧时滴下的蜡油,也指相思的眼泪,一语双关,精妙绝伦。
《渔家傲·秋思》 范仲淹
-
原文
塞下秋来风景异,衡阳雁去无留意。 四面边声连角起,千嶂里,长烟落日孤城闭。
浊酒一杯家万里,燕然未勒归无计。 羌管悠悠霜满地,人不寐,将军白发征夫泪。
-
主旨思想 这首词描绘了边塞秋天的萧瑟景象和将士们生活的艰苦,抒发了将士们思乡却功业未成的矛盾心情和爱国情怀。
-
名句赏析
- “人不寐,将军白发征夫泪。”
- 赏析: 这是全词的点睛之笔,将军因忧国忧民、功业未成而愁白了头发,士兵们因思念家乡、有家难回而默默流泪,一个“寐”字,一个“泪”字,将将军和士兵的复杂情感——爱国、思乡、忧愁、悲愤——表现得淋漓尽致,感人至深。
- “人不寐,将军白发征夫泪。”
-
常考知识点
- 作者: 范仲淹(与《岳阳楼记》作者为同一人)。
- 词牌名: 渔家傲。
- 意境: 边塞风光的雄浑苍凉。
- 情感: 爱国情怀与思乡之愁的交织与矛盾。
- 典故: “燕然未勒”引用东汉窦宪大破匈奴,在燕然山刻石记功的典故,表示边患未平,功业未成。
《江城子·密州出猎》 苏轼
-
原文
老夫聊发少年狂,左牵黄,右擎苍,锦帽貂裘,千骑卷平冈。 为报倾城随太守,亲射虎,看孙郎。
酒酣胸胆尚开张,鬓微霜,又何妨!持节云中,何日遣冯唐? 会挽雕弓如满月,西北望,射天狼。
-
主旨思想 这首词抒写了作者出猎时的豪情壮志,表现了他渴望为国杀敌、建功立业的爱国热情和英雄气概。
-
名句赏析
- “会挽雕弓如满月,西北望,射天狼。”
- 赏析: 这是全词的高潮和结尾。“雕弓如满月”描绘了力量和准备,“射天狼”则点明了目标,天星,主侵掠,这里借指侵扰西北边境的西夏,这句词表达了作者渴望驰骋沙场、保家卫国的强烈愿望,气势磅礴,豪情万丈。
- “会挽雕弓如满月,西北望,射天狼。”
-
常考知识点
- 作者: 苏轼(与《水调歌头》作者为同一人)。
- 词牌名: 江城子。
- 风格: 豪放派词风的代表作之一。
- 典故:
- 亲射虎,看孙郎: 孙权曾亲自骑马射虎,这里以孙权自比,显示自己的豪迈。
- 持节云中,何日遣冯唐: 汉文帝时,魏尚守边有功,却因小错被罚,冯唐为其辩解,文帝便派他持节去赦免魏尚,这里作者希望朝廷能像汉文帝那样重用自己,给自己机会去杀敌报国。
- 情感: 豪迈、自信、爱国、渴望报国。
第四单元:忧国忧民与个人情怀
《破阵子·为陈同甫赋壮词以寄之》 辛弃疾
-
原文
醉里挑灯看剑,梦回吹角连营,八百里分麾下炙,五十弦翻塞外声,沙场秋点兵。
马作的卢飞快,弓如霹雳弦惊,了却君王天下事,赢得生前身后名,可怜白发生!
-
主旨思想 这首词通过追忆当年军旅生活的壮阔场面,抒发了作者渴望建功立业、报效国家的雄心壮志,但结尾一句“可怜白发生”又流露出壮志未酬的悲愤和无奈。
-
名句赏析
- “了却君王天下事,赢得生前身后名。”
- 赏析: 这是词人毕生的追求,是他理想中的最高境界,他希望能帮助君王完成收复失地、统一国家的大业,为自己赢得不朽的声名,这两句气势恢宏,充满了英雄气概。
- “可怜白发生!”
- 赏析: 这是全词的“词眼”,是情感的陡转,从梦境中的雄壮激烈回到现实的衰老悲凉,形成巨大反差,一个“可怜”道尽了多少辛酸和无奈,抒发了报国无门、壮志难酬的深沉悲愤。
- “了却君王天下事,赢得生前身后名。”
-
常考知识点
- 作者: 辛弃疾,南宋爱国词人,豪放派代表。
- 词牌名: 破阵子。
- 结构: 上阕追忆军旅生活,雄壮激昂;下阕抒发报国情怀,悲壮沉痛。
- 表现手法: 虚实结合(醉梦与现实对比),强烈的对比(理想与现实的巨大反差)。
- 情感: 豪情壮志 -> 悲愤无奈。
《丑奴儿·书博山道中壁》 辛弃疾
-
原文
少年不识愁滋味,爱上层楼,爱上层楼,为赋新词强说愁。 而今识尽愁滋味,欲说还休,欲说还休,却道天凉好个秋。
-
主旨思想 这首词通过“少年”与“而今”两个不同人生阶段的对比,深刻地写出了“愁”的不同内涵:少年时的“愁”是无病呻吟、为赋新词的闲愁;而人到中年,历经沧桑后的“愁”则是国破家亡、报国无门的深沉悲愤,这种愁太重太深,反而无法用言语表达。
-
名句赏析
- “而今识尽愁滋味,欲说还休,欲说还休,却道天凉好个秋。”
- 赏析: 这是全词的精华所在。“识尽”二字道尽了愁的深度和广度。“欲说还休”生动地写出了内心的矛盾:有满腔愁苦,却不知从何说起,或者说出来也无人能懂,最后以一句看似平常的“天凉好个秋”作结,实则言有尽而意无穷,将那深沉的、难以言说的国仇家恨、个人失意都融入了这秋日的萧瑟之中,余味无穷。
- “而今识尽愁滋味,欲说还休,欲说还休,却道天凉好个秋。”
-
常考知识点
- 作者: 辛弃疾(与《破阵子》作者为同一人)。
- 词牌名: 丑奴儿。
- 对比手法: “少年”与“而今”的对比,“不识愁”与“识尽愁”的对比,“强说愁”与“却道秋”的对比,层层递进,深化了主题。
- “愁”的内涵: 从无病呻吟的闲愁到深沉的家国之恨。
第五单元:咏史怀古与个人志趣
《岳阳楼记》 范仲淹 (散文,再次强调其重要性)
- (已在第一单元列出,因其“先天下之忧而忧,后天下之乐而乐”的思想核心,是必考重点。)
第六单元:田园生活与哲理思辨
《醉翁亭记》 欧阳修 (散文)
-
原文(节选名句)
环滁皆山也,其西南诸峰,林壑尤美,望之蔚然而深秀者,琅琊也。…… 山行六七里,渐闻水声潺潺而泻出于两峰之间者,酿泉也,峰回路转,有亭翼然临于泉上者,醉翁亭也。…… 醉翁之意不在酒,在乎山水之间也,山水之乐,得之心而寓之酒也。…… 人知从太守游而乐,而不知太守之乐其乐也。
-
主旨思想 作者通过描绘滁州一带的自然风光和百姓和平安宁的生活,抒发了自己与民同乐的情怀和寄情山水、排遣愁绪的复杂心境。
-
名句赏析
- “醉翁之意不在酒,在乎山水之间也。”
- 赏析: 这句话是全文的文眼。“醉”并非指酒醉,而是指陶醉于山水之乐和与民同乐之中,它表达了作者超脱世俗、寄情山水的旷达胸襟,后来,这句话被引申为“别有用心”或“另有目的”的意思。
- “人知从太守游而乐,而不知太守之乐其乐也。”
- 赏析: 这是全文主旨的升华,太守的“乐”不是个人的享乐,而是看到百姓安居乐业、生活富足而感到的快乐,这体现了儒家“民本”思想和作者作为地方官的责任感与高尚情怀。
- “醉翁之意不在酒,在乎山水之间也。”
-
常考知识点
- 作者: 欧阳修,北宋文学家、史学家,“唐宋八大家”之一。
- 体裁: “记”。
- 线索: “乐”字贯穿全文,有“山水之乐”、“宴酣之乐”、“禽鸟之乐”、“太守之乐”。
- 核心思想: 与民同乐。
- 名句默写频率极高。
第七单元:劝学与立志
《行路难(其一)》 李白 (已在第二单元列出)
- (因其“长风破浪会有时,直挂云帆济沧海”所蕴含的积极进取、不怕困难的精神,常作为励志名句考查。)
第八单元:咏物言志与个人情怀
《爱莲说》 周敦颐 (散文)
-
原文(节选名句)
水陆草木之花,可爱者甚蕃,晋陶渊明独爱菊,自李唐来,世人甚爱牡丹,予独爱莲之出淤泥而不染,濯清涟而不妖,中通外直,不蔓不枝,香远益清,亭亭净植,可远观而不可亵玩焉。…… 予谓菊,花之隐逸者也;牡丹,花之富贵者也;莲,花之君子者也。
-
主旨思想 作者通过对莲花“出淤泥而不染”等美好品格的赞美,表明了自己洁身自好、不与世俗同流合污的生活态度,以及对君子品德的追求。
-
名句赏析
- “予独爱莲之出淤泥而不染,濯清涟而不妖。”
- 赏析: 这是全文的核心句,直接点明了莲花的君子品格。“出淤泥而不染”强调其在恶劣环境中保持自身的高洁;“濯清涟而不妖”强调其在清水中洗过后依然端庄自然,不媚俗,这是对君子“洁身自好”和“正直不阿”精神的完美写照。
- “莲,花之君子者也。”
- 赏析: 这是作者对莲花的最高评价,直接点明主旨,将莲花的品格与君子的品德联系起来。
- “予独爱莲之出淤泥而不染,濯清涟而不妖。”
-
常考知识点
- 作者: 周敦颐,宋代哲学家。
- 体裁: “说”,是一种古代议论性文体。
- 写作手法: 托物言志。
- 对比手法: 以菊、牡丹、莲三种花的不同品格,分别象征“隐逸者”、“富贵者”和“君子”,突出莲花的君子风范。
- 象征意义: 莲花象征君子。
复习建议
- 理解为先,背诵为本: 不要死记硬背,先理解每首诗的写作背景、作者情感和主旨,在此基础上背诵会事半功倍。
- 梳理知识框架: 按照上面的分类,将诗人、作品、主旨、名句、手法等整理成笔记或思维导图。
- 关注名句默写: 这些名句是考试的重中之重,不仅要会背,还要会写,不能写错别字。
- 掌握赏析方法: 遇到赏析题,要从修辞手法、表现手法、炼字、情感、哲理等角度入手,结合具体诗句进行分析。
- 对比阅读: 将同一主题(如爱国、思乡)或同一作者的作品放在一起比较,能更深刻地理解其异同,将李白和辛弃疾的豪放词对比,将范仲淹的两篇名作对比。
希望这份详细的梳理能对你的九上古诗词月考复习有所帮助!祝你取得好成绩!