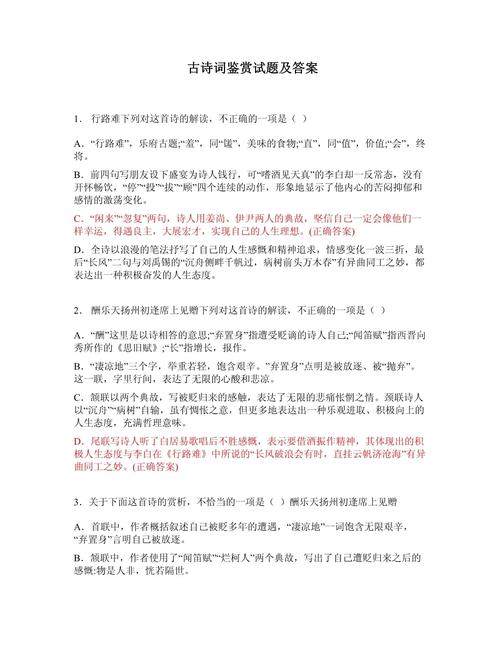
古诗论世法阅读题答案是什么?
经典古诗 2026年1月11日 19:52:17 99ANYc3cd6
(主标题+副标题,最大化关键词覆盖)
古诗论世法阅读题答案:从“知人论世”到满分答案的终极攻略 告别死记硬背!掌握这3步,轻松破解古诗背景题,读懂诗人藏在诗里的“弦外之音”
文章导语(Meta Description,用于百度搜索结果摘要)
还在为“古诗论世法”阅读题抓狂?找不到标准答案?本文为您提供古诗论世法阅读题答案的完整解析,从核心概念到实战步骤,手把手教你如何运用“知人论世”分析法,结合诗人背景、时代特征,精准把握诗歌主旨,写出逻辑清晰、见解深刻的满分答案!

正文(高质量原创内容,结构清晰,层层递进)
引言:为什么你的古诗阅读题总在“踩坑”?
亲爱的同学们,你是否也曾遇到过这样的困境:
- 面对一首陌生的古诗,逐字逐句都认识,但就是不知道它在说什么。
- 做阅读题时,答案总是感觉“隔靴搔痒”,抓不住采分点。
- 特别是问到“这首诗表达了怎样的思想感情?”时,脑子里只剩下“忧国忧民”、“思念家乡”这类空洞的词语。
如果你有以上困惑,那么很可能是因为你忽略了解读古诗最锋利的武器——“论世法”,也就是我们常说的“知人论世”,我们就来彻底攻克这个考点,让你不仅能看懂古诗,更能写出让阅卷老师眼前一亮的古诗论世法阅读题答案。
第一部分:拨开迷雾——什么是“古诗论世法”?
“论世法”,源自孟子“颂其诗,读其书,不知其人,可乎?是以论其世也”,它的核心思想是:要真正理解一首诗,就必须了解作者其人,以及他所处的那个时代。
想象一下,如果你不了解杜甫在安史之乱中的颠沛流离,你怎能读懂《春望》中“国破山河在,城春草木深”的沉痛与悲怆?如果你不知道李白被“赐金放还”后怀才不遇的愤懑,你又怎能体会《行路难》中“长风破浪会有时,直挂云帆济沧海”的豪情与挣扎?

**“论世法”不是可有可无的“课外知识”,而是解答古诗阅读题的“内功心法”,它将诗歌从孤立的文字,还原为鲜活的历史切片,让我们得以与诗人进行跨越时空的对话。
第二部分:黄金三步法——手把手教你构建“论世”分析框架
掌握了理论,我们就要落实到实战,运用“论世法”解题,可以遵循以下三个核心步骤,这将是构建你古诗论世法阅读题答案的坚固骨架。
第一步:锁定“人”——诗人的人生轨迹与创作风格
这是“知人”的过程,是分析的起点,你需要快速建立对诗人的“认知档案”。
- 时代背景: 他是哪个朝代的?(盛唐、中唐、南宋、晚清等)这个朝代有何特点?(国力强盛、战乱频繁、政治腐败、思想解放等)
- 生平际遇: 他的人生是“春风得意马蹄疾”还是“命途多舛潦倒倒”?(如:李白——豪放不羁,怀才不遇;杜甫——忧国忧民,颠沛流离;李清照——前半生幸福,后半生国破家亡;陆游——一生渴望北伐却壮志难酬。)
- 创作风格: 他属于哪个流派?(豪放派、婉约派、山水田园派等)他的诗歌语言有何特点?(雄浑、飘逸、沉郁、顿挫、清新、自然等?)
【实战案例】:看到诗题《送元二使安西》,你应该立刻想到作者是王维,他的档案是:盛唐诗人,诗佛,风格空灵、宁静、富含禅意,他送别友人,既有盛唐的豪迈,也融入了自己特有的禅意与淡淡的忧伤。
第二步:剖析“世”——诗歌创作时的具体情境
这是“论世”的深化,是分析的关键,一首诗往往是诗人特定时刻、特定事件的产物。
- 创作缘由: 这首诗是在什么情况下写的?(送别、登高、怀古、感时、被贬、游览等)
- 社会环境: 当时发生了什么大事?(如:战乱、改革、天灾、君王更迭等)
- 个人处境: 诗人当时处于人生的哪个阶段?(是得意还是失意?是年轻还是年老?)
【实战案例】:解读杜甫的《登高》,你必须知道这首诗写于唐代宗大历二年(767年),此时的“世”是:安史之乱的余波未平,国家动荡,民不聊生,而此时的“人”杜甫,正漂泊在夔州,年老多病、穷困潦倒,了解了这些,“万里悲秋常作客,百年多病独登台”的悲凉感才有了千钧之力。
第三步:融“人”汇“世”——解读诗歌意象与主旨
这是最终落笔,将前两步的分析成果融入对诗歌文本的理解,形成完整的答案。
- 意象分析: 诗中的意象(景物、事物)在“人”与“世”的背景下,被赋予了怎样的特殊含义?
- 情感定位: 诗人的情感是单一的,还是复杂的?(如:既有对国家的忧虑,又有个人怀才不遇的苦闷;既有送别的伤感,又有对友人未来的祝福。)
- 主旨升华: 综合以上分析,这首诗最核心的思想是什么?它反映了怎样的时代精神或人性共通点?
【实战案例】:回到《登高》,通过融“人”汇“世”,我们就能读懂:
- “风急天高猿啸哀”:不仅是写景,更是诗人内心悲凉的外化。
- “无边落木萧萧下,不尽长江滚滚来”:落叶象征着生命的凋零和衰败,滚滚长江则象征着时光的流逝和历史的无情,一衰一盛,对比强烈,深化了悲秋主题。
- 主旨:这首诗不仅仅是悲秋,更是诗人个人身世之悲(年老多病、漂泊无依)与家国之痛(国家动荡、山河破碎)的完美融合,是杜诗“沉郁顿挫”风格的巅峰之作。
第三部分:满分答案模板——让你的分析有理有据,条理清晰
光有方法还不够,你需要一个清晰的答题结构,请记住这个万能模板,它能让你的古诗论世法阅读题答案逻辑清晰,一目了然。
问题示例: 请结合诗人经历和时代背景,分析《XXX》这首诗表达了怎样的思想感情。
【满分答案模板】
第一步:总起(亮明观点) 这首诗通过……(概括诗歌内容),主要表达了诗人……(核心情感)的思想感情,这种情感的抒发,与诗人的人生际遇和其所处的时代背景密不可分。
第二步:分论点一(论“人”:结合诗人生平与风格) 诗人……(姓名),是……(朝代)著名的……(流派/风格)诗人,他的一生……(简要概括其生平特点,如:仕途坎坷、壮志未酬等),这种独特的个人经历,塑造了他……(性格/诗歌风格,如:沉郁、豪放、悲凉)的底色,使得他在创作这首诗时,自然而然地流露出……(具体情感,如:怀才不遇的苦闷、忧国忧民的情怀)。
第三步:分论点二(论“世”:结合时代背景与创作情境) 这首诗创作于……(具体时间或事件),当时正值……(描述社会大背景,如:安史之乱、王安石变法、南宋偏安等),国家……(社会状况,如:战火纷飞、政治黑暗、民生凋敝),诗人身处其中,感同身受,因此诗歌中的……(诗歌具体意象或句子)便不仅是个人情感的抒发,更是对……(时代主题,如:国破家痛、民生疾苦)的深刻反映。
第四步:融“人”汇“世”,升华主旨) 诗人将个人的不幸与时代的苦难紧密相连,通过对……(诗歌意象)的描绘,将自己的……(复杂情感,如:悲愤、无奈、希望、坚守)表现得淋漓尽致,这首诗的思想感情是立体的、深刻的,它既是诗人个人命运的悲歌,也是那个时代的真实写照。
从“答案”到“能力”,你只差这一篇攻略
同学们,古诗论世法阅读题答案从来不是一个需要死记硬背的标准文本,而是一段需要你主动探索和构建的思维旅程,当你学会用“知人论世”这把钥匙去打开每一首古诗的大门时,你会发现,那些曾经晦涩难懂的文字,都将变得生动而富有温度。
每一次解题,都是一次与伟大灵魂的相遇,从今天起,告别死记硬背,拥抱“论世法”,让你的古诗阅读能力实现质的飞跃,在考场上写出真正有深度、有温度的满分答案!
如果你觉得这篇文章对你有帮助,欢迎点赞、收藏,并分享给更多有需要的同学!持续关注我们,获取更多语文学习干货!