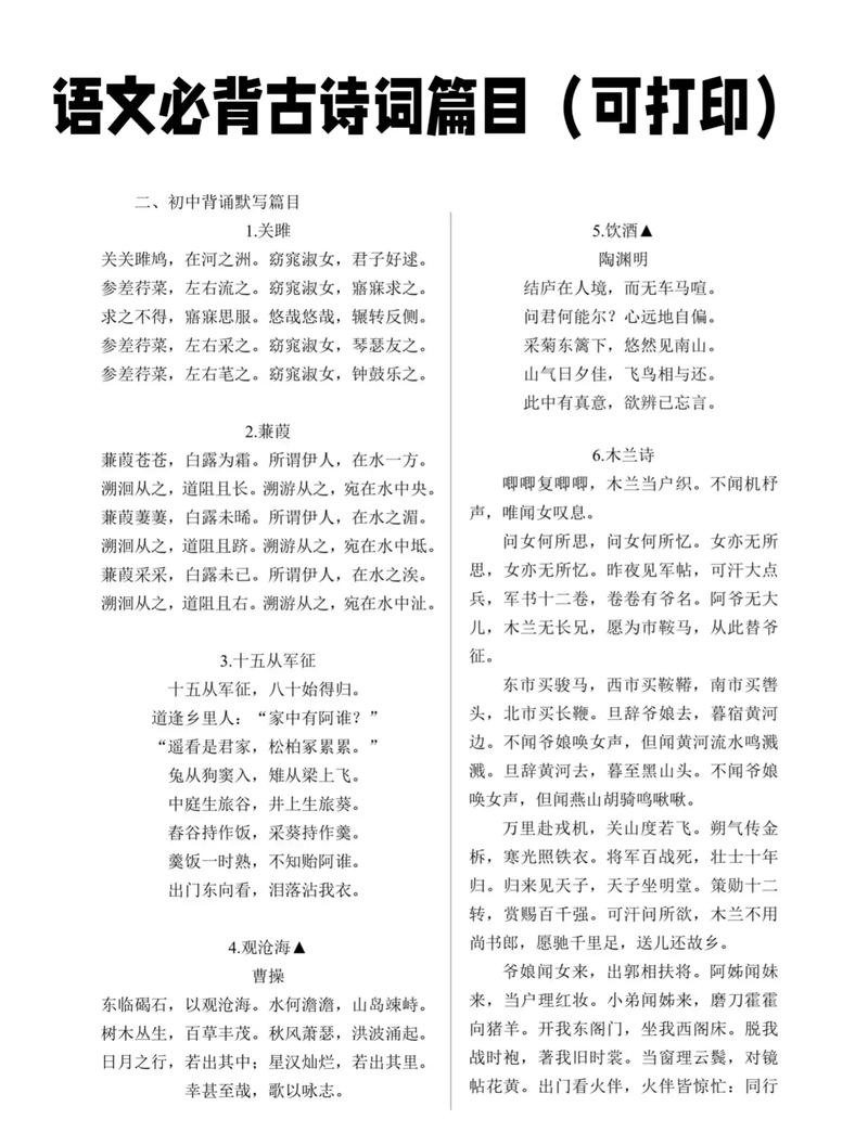
课外古诗词初三人教版
经典古诗 2025年12月22日 15:57:29 99ANYc3cd6
这些课外诗词是课内学习的延伸和补充,旨在拓宽学生的文学视野,加深对中国古典诗词的理解和鉴赏能力,它们与课内诗歌在主题、情感、手法上常常形成呼应或对比。
以下是人民教育出版社(人教版)九年级上册语文课本中“课外古诗词背诵”部分的完整列表、原文、注释、译文及简要赏析。

九年级上册 课外古诗词背诵篇目
共 10 首,分为两组,每组 5 首。
第一组
《观刈麦》 - 白居易 (唐)
原文: 田家少闲月,五月人倍忙。 夜来南风起,小麦覆陇黄。 妇姑荷箪食,童稚携壶浆, 相随饷田去,丁壮在南冈。 足蒸暑土气,背灼炎天光, 力尽不知热,但惜夏日长。 复有贫妇人,抱子在其旁, 右手秉遗穗,左臂悬敝筐。 听其相顾言,闻者为悲伤。 家田输税尽,拾此充饥肠。 今我何功德,曾不事农桑。 吏禄三百石,岁晏有余粮。 念此私自愧,尽日不能忘。
注释:
(图片来源网络,侵删)
- 刈 (yì) 麦:割麦。
- 覆陇黄:黄熟的麦子覆盖着田埂。
- 妇姑:媳妇和婆婆,泛指妇女。
- 荷 (hè) 箪 (dān) 食 (sì):用竹篮盛着食物。
- 童稚:小孩子。
- 饷 (xiǎng) 田:给田里干活的人送饭。
- 丁壮:青壮年男子。
- 秉遗穗:拿着收割后遗落的麦穗。
- 输税:缴纳赋税。
- 吏禄三百石 (dàn):当时白居易任盩厔县尉,一年的薪俸大约是三百石米,石,古代容量单位。
- 岁晏:年底。
译文: 农家很少有清闲的日子,五月里人们更加繁忙。 夜里刮起了南风,田垄上的小麦成熟一片金黄。 妇女们挑着竹篮盛的饭食,孩子们提着瓦壶装的汤水, 相跟着到田里去给青壮年送饭,他们正在南边的山冈上劳作。 双脚受着暑气的熏蒸,脊背被灼热的阳光烤得滚烫, 累得筋疲力尽也不觉得炎热,只是珍惜这白昼还长。 又有一个贫穷的妇人,抱着孩子站在旁边, 右手拿着收割后剩下的麦穗,左臂上挂着一个破旧的竹筐。 听听她们在说什么,听的人都会感到悲伤。 因为她家的田地都为了缴税而卖光了,只能拾些麦穗来充饥。 想想我有什么功劳呢?从来也不从事农耕和蚕桑。 官员的俸禄有三百石,年底还有余粮。 想到这些,我内心感到十分惭愧,一整天都无法忘怀。
赏析: 这是一首叙事诗,也是一首讽喻诗,白居易用白描的手法,真实地描绘了农民在麦收时节的辛勤劳作,诗中“足蒸暑土气,背灼炎天光”两句,极具画面感,写出了农民的艰辛,更深刻的是,诗人通过一位因“家田输税尽”而拾麦穗的贫妇人的遭遇,揭示了繁重的赋税是造成农民苦难的根本原因,诗人将视角转向自己,作为不事农桑的官员,却能享受“三百石”的俸禄,与农民的悲惨生活形成鲜明对比,发出了“念此私自愧,尽日不能忘”的沉痛感慨,体现了他深切的人道主义关怀和强烈的现实主义精神。
《月夜》 - 刘方平 (唐)
原文: 更深月色半人家,北斗阑干南斗斜。 今夜偏知秋气暖,虫声新透绿窗纱。
注释:
- 更深:夜深。
- 半人家:月光只照亮了半个庭院。
- 阑干:横斜,纵横交错的样子。
- 偏知:才感觉到,才体会到。
- 新透:刚刚透过。
译文: 夜深了,月光只照亮了庭院的一半,天上的北斗星已经横斜,南斗星也渐渐偏西。 今夜才忽然感觉到秋天的气息是如此温暖,那唧唧的虫鸣声,刚刚穿透了绿色的窗纱。
赏析: 这是一首意境优美、感受细腻的抒情小诗,诗人通过观察夜空的星象和聆听窗外的虫声,敏锐地捕捉到了初秋时节一个细微而温暖的瞬间,全诗没有直接写“月”,但“更深月色半人家”却勾勒出一幅静谧的月夜图,后两句是全诗的精华,“偏知”二字写出了诗人在万籁俱寂中独到的感受,一反古人悲秋的传统,将秋夜写得温暖而有生机,虫声“新透”,既是声音的传递,更是生机的注入,体现了诗人对生活细致入微的观察和热爱。
《商山早行》 - 温庭筠 (唐)
原文: 晨起动征铎,客行悲故乡。 鸡声茅店月,人迹板桥霜。 槲叶落山路,枳花明驿墙。 因思杜陵梦,凫雁满回塘。
注释:
- 征铎 (duó):远行车马所挂的铃铛。
- 茅店:茅草盖的客店。
- 槲 (hú) 叶:一种落叶乔木的叶子,冬天不落,春天新叶长出时老叶才脱落。
- 枳 (zhǐ) 花:枳树的花,白色。
- 杜陵:地名,在今陕西西安,是诗人的故乡。
- 凫 (fú) 雁:野鸭和大雁。
- 回塘:曲折的池塘。
译文: 清晨起来,旅店的马铃叮当作响,出行在外,我心中满怀对故乡的悲伤。 雄鸡啼鸣,残月斜挂,映照着茅草店;足迹凌乱,覆盖着板桥上的寒霜。 槲叶落满了蜿蜒的山路,枳花照亮了驿站旁的院墙。 由此我想起昨夜在杜陵做的梦,梦中故乡的池塘里,野鸭和大雁正嬉戏徜徉。
赏析: 这首诗是羁旅怀乡的名篇,尤其是颔联“鸡声茅店月,人迹板桥霜”,被誉为“千古名句”,它用十个名词,六个意象,组合成一幅生动而清冷的早行图景,没有动词,却充满了动态感和画面感,体现了温庭筠“词”的笔法,精于炼字,意境深远,全诗通过描绘早行途中的所见所闻,以及由此触发的对故乡的思念,情感真挚,情景交融。
《卜算子·咏梅》 - 陆游 (宋)
原文: 驿外断桥边,寂寞开无主。 已是黄昏独自愁,更著风和雨。
无意苦争春,一任群芳妒。 零落成泥碾作尘,只有香如故。
注释:
- 卜算子:词牌名。
- 驿 (yì) 外:驿站之外。
- 无主:无人照管,无人欣赏。
- 著 (zhuó):同“着”,遭受,承受。
- 一任:完全听凭,任凭。
- 零落成泥碾作尘:梅花凋谢,落在地上,被车轮碾碎,化作尘土。
- 香如故:花的香气依然和以前一样。
译文: 在驿站外断桥的旁边,梅花寂寞地开放,无人欣赏。 已是黄昏时分,她独自忧愁,却又遭受着风雨的摧残。 她不想费尽心思去争艳,任凭百花都嫉妒她的存在。 即使她凋零了,被碾碎成泥土,化作尘土,但她的芬芳依然永存。
赏析: 这是一首经典的咏物词,作者以梅花自喻,托物言志,词的上片写梅花的生存环境——“驿外断桥边”,处境艰难——“寂寞”、“黄昏”、“愁”、“风雨”,塑造了一个饱受摧残但依然孤高傲岸的梅花形象,下片写梅花的品格——“无意苦争春”,不与百花争春,表现出高洁的志向,零落成泥碾作尘,只有香如故”是全词的点睛之笔,写出了梅花即使粉身碎骨,其坚贞不屈的品格和芳香永存的气节也不会改变,这实际上是陆游一生爱国情怀、坚贞气节屡遭挫折而不悔的自我写照。
《破阵子·为陈同甫赋壮词以寄之》 - 辛弃疾 (宋)
原文: 醉里挑灯看剑,梦回吹角连营。 八百里分麾下炙,五十弦翻塞外声。 沙场秋点兵。
马作的卢飞快,弓如霹雳弦惊。 了却君王天下事,赢得生前身后名。 可怜白发生!
注释:
- 破阵子:词牌名。
- 陈同甫:陈亮,字同甫,南宋著名思想家,辛弃疾的挚友。
- 挑灯看剑:拨亮灯灯,仔细观看自己的宝剑,表达渴望杀敌报国的心情。
- 梦回:梦醒。
- 八百里:指牛。《世说新语》载,王济有一头极健壮的牛,名“八百里驳”。
- 麾 (huī) 下:部下。
- 炙 (zhì):烤肉。
- 五十弦:指瑟,此处泛指军中乐器。
- 的卢:良马名。
- 霹雳:巨大的雷声。
- 了却:完成。
- 君王天下事:指收复失地、统一国家的大业。
- 可怜白发生:可惜的是,如今头发都白了,壮志未酬。
译文: 酒醉后,我拨亮灯芯,仔细端详着宝剑;睡梦中,耳边仿佛响响了军营里接连不断的号角声。 在军营里,部下们分食着烤熟的牛肉,各种乐器奏响了雄壮的塞外乐曲。 在这秋天的战场上,正检阅着兵马。
战马像的卢马一样飞驰,弓弦拉开时发出霹雳般的巨响。 我希望能为君王完成统一天下的大业,赢得生前死后的不朽名声。 可惜的是,如今头发都已斑白,人已老去!
赏析: 这是辛弃疾寄给好友陈亮的一首“壮词”,充满了英雄气概和爱国激情,词的上片描绘了军旅生活的雄壮场面,从“看剑”到“梦回”,再到“点兵”,层层递进,渲染了渴望战斗的氛围,下片直接抒发了驰骋沙场、建功立业的理想,“了却君王天下事,赢得生前身后名”是其核心,结尾一句“可怜白发生”如一声惊雷,将全词从梦境和幻想拉回残酷的现实,英雄壮志难酬的悲愤和无奈之情喷薄而出,形成了巨大的情感落差,极具震撼力。
第二组
《浣溪沙》 - 苏轼 (宋)
原文: 蔌蔌衣巾落枣花,村南村北响缫车, 牛衣古柳卖黄瓜。
酒困路长惟欲睡,日高人渴漫思茶, 敲门试问野人家。
注释:
- 浣溪沙:词牌名。
- 蔌蔌 (sù sù):形容枣花落下的声音。
- 缫 (sāo) 车:缫丝的纺车。
- 牛衣:用粗麻或草编织的给牛穿的衣物,这里指代穿粗布衣服的农民。
- 漫:随意,随便。
- 野人家:乡野人家,农家。
译文: 枣花簌簌地落在衣巾上,村子的南北两边都响着缫车的声音, 穿着粗布衣服的农人,在古老的柳树下叫卖着黄瓜。
酒意上涌,路途遥远,困倦得只想睡觉,太阳升高了,人也口渴,便想喝口茶, 于是上前敲门,试着向乡野的人家讨一杯水喝。
赏析: 这首词描绘了苏轼在徐州任太守时的一次乡间巡视,词风清新自然,充满了生活气息,上片写景,选取了“枣花”、“缫车”、“卖黄瓜”三个典型的农村生活场景,有声有色,一派祥和安宁的景象,下片叙事抒情,从行路人的困倦口渴,到向农家讨茶,一个“试问”二字,写出了诗人平易近人、与民同乐的态度,全词语言质朴,意境优美,是苏轼“以诗为词”的代表作之一,展现了词人从庙堂走向民间的生活情趣。
《醉花阴》 - 李清照 (宋)
原文: 薄雾浓云愁永昼,瑞脑消金兽。 佳节又重阳,玉橱纱枕,夜半凉初透。
东篱把酒黄昏后,有暗香盈袖。 莫道不销魂,帘卷西风,人比黄花瘦。
注释:
- 醉花阴:词牌名。
- 永昼:漫长的白天。
- 瑞脑:一种香料。
- 金兽:兽形的铜香炉。
- 玉橱 (chú) 纱枕:精美的橱柜,纱质的枕头。
- 东篱:采菊东篱下,借指赏菊之处。
- 销魂:形容极度悲伤或愁苦。
- 黄花:菊花。
译文: 薄雾浓云笼罩着漫长的白昼,兽形的铜香炉里的香料已经燃尽。 又是一年重阳佳节,躺在精美的纱枕上,半夜里感到阵阵凉意袭来。
在黄昏时分,我来到东篱边饮酒,菊花的幽香沾满了我的衣袖。 不要说我不感到悲伤,当西风吹卷起帘子,看看我的人,比那院中的菊花还要消瘦。
赏析: 这是李清照早期闺怨词的代表作,写于重阳佳节,思念远方的丈夫赵明诚,词的上片从环境和时间入手,“愁永昼”点明了全词的基调,通过“香炉”、“凉初透”等细节,渲染了孤独寂寞的氛围,下片写黄昏赏菊,本应赏心悦目,但“有暗香盈袖”反而勾起了对丈夫的思念,人比黄花瘦”是千古绝唱,用菊花与自己作比,既新颖又贴切,将因思念而憔悴不堪的形象生动地描绘出来,含蓄而深刻地表达了内心的相思之苦。
《南乡子·登京口北固亭有怀》 - 辛弃疾 (宋)
原文: 何处望神州?满眼风光北固楼。 千古兴亡多少事?悠悠。 不尽长江滚滚流。
年少万兜鍪 (móu),坐断东南战未休。 天下英雄谁敌手?曹刘。 生子当如孙仲谋。
注释:
- 南乡子:词牌名。
- 神州:指中原地区。
- 悠悠:形容长久,遥远。
- 万兜鍪 (dōu móu):指千军万马,兜鍪,古代作战时戴的头盔。
- 坐断:占据。
- 曹刘:曹操和刘备。
- 孙仲谋:孙权,字仲谋。
译文: 我在北固楼上向何处眺望中原故土呢?映入眼帘的只有这壮丽的北固风光。 从古至今,多少朝代的兴亡更迭?往事悠悠,就像这滚滚不尽的长江水一样,永远流逝。
想当年,孙权年纪轻轻,就统率着千军万马,雄踞东南,战事不休。 天下的英雄,谁是他的对手呢?只有曹操和刘备罢了。 真该生一个像孙权那样的儿子啊!
赏析: 这首词同样是辛弃疾在镇江(京口)北固亭所作,与《永遇乐·京口北固亭怀古》并称,都抒发了作者对国家命运的深切关怀和渴望收复失地的壮志,词的上片通过设问和自问自答,将个人的愁思融入到对千古兴亡的感慨中,意境雄浑,下片则赞扬了三国时期的英雄孙权,借古讽今,批评南宋朝廷的懦弱无能,缺乏像孙权那样的英雄人物来领导抗金,生子当如孙仲谋”一句,既是赞美,也是呼唤,充满了对英雄的向往和对现实的无奈。
《山坡羊·潼关怀古》 - 张养浩 (元)
原文: 峰峦如聚,波涛如怒,山河表里潼关路。 望西都,意踌躇。 伤心秦汉经行处,宫阙万间都做了土。 兴,百姓苦。 亡,百姓苦。
注释:
- 山坡羊:曲牌名。
- 潼关:关名,在今陕西潼关县,是陕西、山西、河南三省的要冲,地势险要。
- 表里:内外,潼关外有黄河,内有华山,故称“表里山河”。
- 西都:指长安(今陕西西安)和咸阳(今陕西咸阳),是秦、汉等朝的都城。
- 踌躇 (chóu chú):犹豫,徘徊,这里指思绪万千。
- 宫阙 (què):宫殿。
译文: (华山)群峰好像在聚集,(黄河)波涛好像在发怒,潼关外有黄河,内有华山,地势是如此险要。 遥望西边的古都长安,我的思绪万千,感慨万千。 伤心地走过秦汉故都,当年那成千上万的宫殿,如今都变成了尘土。 (朝代)兴盛了,百姓受苦;(朝代)灭亡了,百姓还是受苦。
赏析: 这是一首元散曲,也是一首怀古伤今的杰作,作者在途经潼关这个兵家必争之地时,抒发了对历史的深沉感慨,曲的开头用“聚”和“怒”两个极具力量的词,写出了潼关的雄伟险要,作者联想到秦汉两代在此建都的辉煌历史,但“宫阙万间都做了土”一句,揭示了任何强大的王朝最终都会覆灭的历史规律,作者用八个字“兴,百姓苦,亡,百姓苦”作结,一针见血地指出了无论朝代如何更迭,受苦受难的永远是普通百姓,这种深刻的民本思想,使得这首曲的思想境界得到了极大的升华。
《朝天子·咏喇叭》 - 王磐 (明)
原文: 喇叭,唢呐,曲儿小,腔儿大。 官船来往乱如麻,全仗你抬声价。 军听了愁,民怕。 哪里去辨甚么真共假? 眼见的吹翻了这家,吹伤了那家, 只吹得水尽鹅飞罢!
注释:
- 朝天子:曲牌名。
- 声价:指名声、地位。
- 水尽鹅飞:比喻民穷财尽,家破人亡。
译文: 喇叭,唢呐,你们吹的曲子虽然很短,但发出的腔调却很大。 官府的船来来往往,多得像乱麻一样,全仗着你们来抬高声势和地位。 士兵听了你们会发愁,百姓听了会害怕。 谁还有心思去分辨其中的真假呢? 明摆着是你们吹坏了这一家,又吹伤了那一家, 只把百姓们弄得倾家荡产,一无所有了!
赏析: 这是一首讽刺小曲,是明代散曲中的名篇,作者以“喇叭”和“唢呐”为喻,辛辣地讽刺了明代宦官当权、仗势欺人的丑恶现象,曲子用词通俗,但寓意深刻。“曲儿小,腔儿大”一语双关,既写喇叭的特点,又讽刺了宦官们职位不高(小)但气焰嚣张(大)的本质,通过描写“军愁民怕”的社会现状,揭露了宦官集团给国家和人民带来的深重灾难,水尽鹅飞罢”形象地描绘了被他们搜刮一空的悲惨景象,充满了强烈的批判精神。
