初中写人英语作文如何写出彩?
为初中生写一篇关于人物的英语作文,最重要的是结构清晰、用词简单、情感真挚。 下面我将为你提供一个“万能公式”、一篇范文、重点词汇和句型,以及一些写作小贴士,希望能帮助你写出一篇优秀的英语作文。(图片来源网络,侵删) Part 1: 写作“万能公式” 记住这个简单的“三段式”结构,你的作文就不会跑偏! 第一段:引出人物 Who is he/she? (他是谁?) What
为初中生写一篇关于人物的英语作文,最重要的是结构清晰、用词简单、情感真挚。 下面我将为你提供一个“万能公式”、一篇范文、重点词汇和句型,以及一些写作小贴士,希望能帮助你写出一篇优秀的英语作文。(图片来源网络,侵删) Part 1: 写作“万能公式” 记住这个简单的“三段式”结构,你的作文就不会跑偏! 第一段:引出人物 Who is he/she? (他是谁?) What
以下是人教版(人民教育出版社)七年级上册语文课本中要求背诵和学习的全部古诗,并附有作者简介、注释、译文、主旨赏析和常考知识点,方便你全面复习。 第一单元:古代诗歌四首 观沧海 作者: 曹操 (东汉末年政治家、军事家、诗人)(图片来源网络,侵删) 原文: 东临碣石,以观沧海。 水何澹澹,山岛竦峙。 树木丛生,百草丰茂。 秋风萧瑟,洪波涌起。 日月之行,若出其中; 星汉灿烂
下面为您整理了八年级语文的核心古诗,分为上册和下册两部分,并附上重点解析和备考建议,希望能帮助您更好地学习。 八年级上册古诗 (共8首) 课内重点篇目 (6首) 《野望》 - 王绩 (唐)(图片来源网络,侵删) 原文: 东皋薄暮望,徙倚欲何依。 树树皆秋色,山山唯落晖。 牧人驱犊返,猎马带禽归。 相顾无相识,长歌怀采薇。 重点解析: 主题: 描绘了秋天傍
,并按照“必背篇目精讲”、“重点篇目拓展”和“备考策略”三个部分进行详细说明。 第一部分:核心必背篇目精讲(沪教版九年级上下册) 这部分是考试中的“硬通货”,必须做到滚瓜烂熟,并且能够进行赏析。(图片来源网络,侵删) 上册 《行路难》(其一)· 李白 原文: 金樽清酒斗十千,玉盘珍羞直万钱。 停杯投箸不能食,拔剑四顾心茫然。 欲渡黄河冰塞川,将登太行雪满山。 闲来
二年级语文《秋天》主题教学设计 教学目标 知识与技能: 认识并会写本课的生字词,如:“秋、气、凉、黄、落、大、雁、飞”等。 能正确、流利、有感情地朗读课文,背诵课文。 理解课文内容,知道秋天的一些典型特征,如:天气变凉、树叶变黄落下、大雁南飞等。 能用“秋天来了,……”的句式说一句完整的话。 过程与方法:(图片来源网络,侵删) 通过观察图片、视频,联系
版权与诚信问题: 任何正规的大型联考试卷(如区级、市级联考)及其答案都属于版权所有,通常由命题组或考试组织方保密,未经授权传播、销售或获取这些答案属于侵犯版权行为,也是对考试公平性的破坏。 诚信原则: 作为学生,诚信应放在首位,依赖“标准答案”来应付考试,不仅无法真正检验学习效果、发现知识漏洞,更会损害个人诚信品质,对未来的学习和人生发展都可能产生负面影响。 时效性与准确性: 即使网络
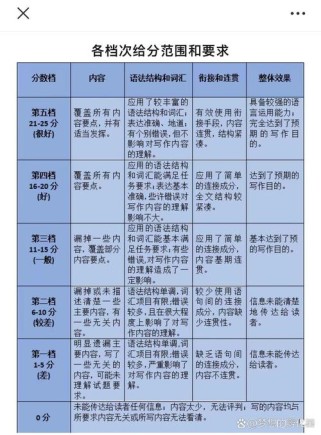
需要明确的是,虽然全国高考统一命题,但具体省份在执行时会根据《普通高中语文课程标准》和《考试大纲》制定细则,其核心精神和评分维度是全国统一的,通常采用“分项分等评分法”,将作文分为“基础等级”和“发展等级”两部分进行打分。 下面我将为您详细拆解这两大部分,并提供具体的评分操作细则和实例。(图片来源网络,侵删) 基础等级 (Base Level) - 40分 这是对作文基本功的考察,是“
“精彩的半命题作文”是考场作文和习作中非常经典的形式,它既给了学生一个明确的写作方向,又留下了广阔的创作空间,要写好这类作文,关键在于“补题”的艺术和“立意”的深度。 下面我将从“如何补题”、“如何立意”和“精彩范文赏析”三个方面,为你全方位解析如何写出一篇精彩的半命题作文。 补题的艺术:化“窄”为“宽”,化“虚”为“实” 半命题作文,题目通常是“那一次,我__”或“精彩的__”,补题
以下是一些非常推荐且口碑不错的APP,并附上了它们的特点和适用场景,方便你根据孩子的需求来选择。 综合学习类APP(学校同步,查漏补缺) 这类APP最贴合学校的教学进度,适合日常学习和复习。(图片来源网络,侵删) 作业帮 核心功能: 搜题/拍照搜题:遇到不会的题,拍照即可查看详细的解题步骤、视频讲解和知识点分析,这是它最强大的功能。 同步课程:提供与主流教材(如人教版、北师大