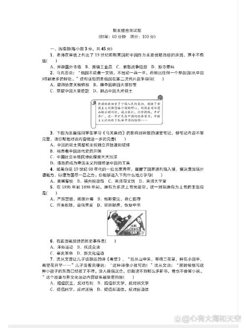
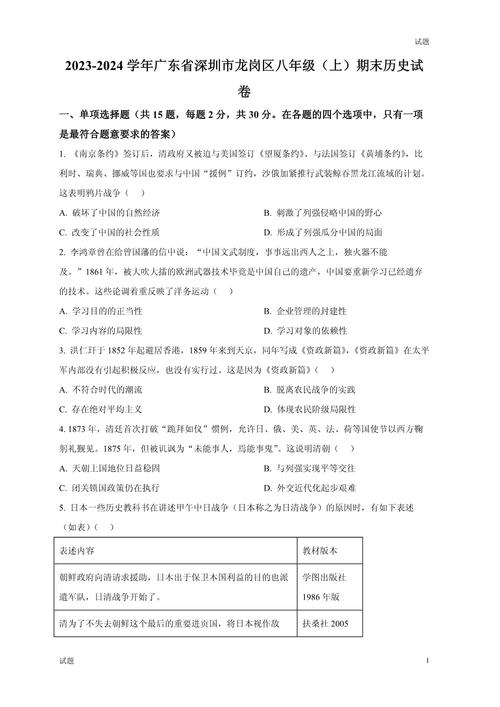
八年级上历史期末试卷
校园之窗 2026年1月29日 10:26:04 99ANYc3cd6
八年级上历史期末试卷备考攻略:考点梳理、答题技巧与高分秘籍,助你期末逆袭!**
(文章导语/ 亲爱的同学们,八年级上学期的历史学习即将迎来期末的检验,一份有效的“八年级上历史期末试卷”不仅是检验我们学习成果的工具,更是我们查漏补缺、提升应试能力的得力助手,你是否还在为复习范围广泛而感到迷茫?是否担心在考场上因为答题不规范而失分?别担心!本文将从核心考点梳理、高效复习方法、试卷结构分析、答题技巧点拨以及如何利用好一份“八年级上历史期末试卷”等多个维度,为你全方位保驾护航,助你在期末考试中取得优异成绩,实现历史学科的“逆袭”!

知己知彼:八年级上历史期末试卷的核心考点透视
要想在考试中取得好成绩,首先要明确“考什么”,八年级上册历史(以中国近代史为主)期末试卷的核心考点通常围绕以下几个重大主题展开:
-
列强的侵略与中国人民的抗争:
- 重点事件:虎门销烟、鸦片战争(第二次鸦片战争、甲午中日战争、八国联军侵华战争)的背景、经过、结果及影响。
- 核心条约:《南京条约》、《马关条约》、《辛丑条约》的主要内容及其危害。
- 英雄人物:林则徐、关天培、邓世昌等民族英雄的事迹。
-
近代化的探索:
(图片来源网络,侵删)- 洋务运动:背景、代表人物(奕䜣、曾国藩、李鸿章等)、主要内容(自强、求富)、评价(进步性与局限性)。
- 戊戌变法:背景(公车上书)、代表人物(康有为、梁启超)、主要内容、“百日维新”的意义。
- 辛亥革命:背景(孙中山与同盟会)、武昌起义、中华民国的建立、辛亥革命的历史意义与局限性。
- 新文化运动:背景、代表人物(陈独秀、李大钊、胡适、鲁迅)、主要内容(“民主”与“科学”)、历史意义。
-
新民主主义革命的兴起与胜利:
- 五四运动与中国共产党的诞生:五四运动的导火索、经过、结果及历史意义;中共一大的召开、中共成立的历史意义。
- 国民大革命:国共第一次合作的标志(国民党一大)、黄埔军校的建立、北伐战争的胜利进军。
- 国共十年对峙:南昌起义、秋收起义、井冈山革命根据地的创建、长征(原因、经过、意义)、遵义会议。
- 抗日战争:九一八事变、七七事变(卢沟桥事变)、第二次国共合作与全民族抗战、南京大屠杀、中共七大、抗日战争胜利的原因与历史意义。
- 解放战争:重庆谈判、刘邓大军千里跃进大别山、三大战役、渡江战役、解放南京。
-
近代社会生活与科技文化:
- 社会生活:近代交通、通讯、文化生活等方面的变化。
- 科技文化:詹天佑与京张铁路、魏源与《海国图志》、严复与《天演论》等。
备考小贴士:同学们在复习时,要学会构建时间轴,将重大事件按照时间顺序串联起来,理解事件之间的因果联系,形成知识网络。
高效复习:如何利用“八年级上历史期末试卷”进行针对性备考

“八年级上历史期末试卷”是复习的重要资源,关键在于如何高效利用。
-
模拟演练,把握节奏:
找几套不同来源的“八年级上历史期末试卷”(可以是往年真题、模拟题),在规定时间内完成,模拟真实考场环境,熟悉考试节奏,合理分配答题时间。
-
查漏补缺,精准突破:
模拟考试后,认真批改,仔细分析错题,错题是暴露知识薄弱环节的“晴雨表”,将错题整理到错题本上,分析错误原因(是知识点遗忘、理解偏差还是审题不清),并回归教材和笔记,进行针对性复习。
-
研究题型,掌握方法:
通过分析“八年级上历史期末试卷”,了解常见的题型,如选择题、辨析题、材料分析题、简答题、论述题等,针对不同题型,总结相应的答题方法和技巧。
-
回归教材,夯实基础:
任何复习资料都离不开教材,在利用试卷进行练习的同时,要反复研读教材,夯实基础知识,确保对基本概念、基本事件、基本人物有准确的理解和记忆。
实战技巧:八年级上历史期末试卷答题高分秘籍
光有知识还不够,掌握答题技巧能让你的努力事半功倍。
-
选择题:审题是关键,排除是法宝
- 审题:圈出题目中的关键词,如“不正确”、“最主要”、“标志”、“原因”等。
- 排除:运用排除法,先排除明显错误的选项,再对剩余选项进行比较分析,选择最符合题意的答案。
- 联系:注意选项与教材知识的内在联系,避免主观臆断。
-
材料分析题:读懂材料,联系所学,规范作答
- 读材料:快速阅读材料,理解材料大意,注意材料的出处、时间、人物等关键信息。
- 找信息:带着问题读材料,从材料中提取有效信息,这是答题的重要依据。
- 联所学:将材料信息与教材相关知识点联系起来,用教材理论分析材料。
- 规范答:
- 问什么答什么,不要答非所问。
- 条理清晰,分点作答(如①②③),使用“其次、或“另一方面”等连接词。
- 语言准确,尽量使用历史专业术语,做到言简意赅。
- 论从史出,答案尽量结合材料信息和所学知识,做到有理有据。
-
简答题与论述题:要点化,序号化,逻辑化
- 回忆知识点:准确回忆相关知识点,确保答案的完整性。
- 分点阐述:将答案要点分点列出,使用序号①②③④,使阅卷老师一目了然。
- 逻辑严密:要点之间要有一定的逻辑顺序,如时间顺序、因果关系、主次关系等。
- 详略得当:简答题答出要点即可,论述题则需要适当展开,进行简要的分析和论述。
心态调整:从容应考,发挥最佳水平
- 自信从容:相信自己平时的积累和复习,不要给自己过大压力。
- 仔细审题:考试时一定要认真阅读题目,明确题目要求,避免因粗心失分。
- 合理分配时间:先易后难,遇到难题暂时跳过,确保会做的题目不丢分。
- 书写工整:卷面整洁,字迹清晰,给阅卷老师留下良好印象。
资源拓展:优质“八年级上历史期末试卷”去哪里找?
- 学校老师提供:这是最权威、最贴合教学实际的资源。
- 正规教辅资料:选择知名出版社出版的期末复习资料。
- 教育类官方网站/公众号:如国家中小学智慧教育平台、各地教研网等。
- 搜索引擎:使用百度搜索“八年级上历史期末试卷”、“八年级上历史期末试卷及答案”等关键词时,注意筛选来源可靠、质量较高的资源。
温馨提示:获取试卷后,不要急于刷题,先分析其命题风格和考查重点,再进行有针对性的练习。
“八年级上历史期末试卷”是我们备考路上的“指南针”和“试金石”,希望通过本文的分享,同学们能够明确复习方向,掌握科学方法,运用答题技巧,以饱满的热情和自信的心态迎接期末考试的挑战,历史不仅是过去的故事,更是照亮未来的智慧,祝同学们在八年级上册历史期末考试中都能取得理想的成绩,为自己的学习生涯添上浓墨重彩的一笔!
#八年级上历史期末试卷 #八年级历史复习 #历史期末复习技巧 #初中历史学习方法 #期末考试逆袭 #历史考点梳理 #历史答题技巧
策划与SEO优化说明:**
- 核心关键词布局、导语、各级标题、正文内容、结语均自然融入核心关键词“八年级上历史期末试卷”,并辅以“八年级历史复习”、“历史期末复习技巧”等相关长尾关键词,提升百度搜索引擎收录和排名几率。
- 用户需求洞察:文章针对学生在期末复习阶段的普遍痛点(考点多、复习迷茫、答题失分)提供解决方案,满足用户对“复习什么、怎么复习、如何答题、去哪找试卷”的核心需求。
- 高质量原创内容:文章结构清晰,逻辑严谨,内容详实,既有宏观的考点梳理,又有微观的答题技巧,同时结合了教育心理学(心态调整),确保内容的专业性和实用性。
- 可读性与吸引力:使用亲切的称呼(“亲爱的同学们”)、设问句、小标题、表情符号(在允许的平台)等方式,增强文章的可读性和吸引力,标题采用“攻略”、“秘籍”、“逆袭”等词汇,激发用户点击欲望。
- SEO标签:文末添加相关热门标签,有助于搜索引擎识别和内容分发。
- 权威性体现:以“资深教育家专家兼高级内容策划”的身份撰写,语言风格专业、中肯,增强文章的可信度。
通过以上策略,本文有望在百度搜索引擎中获得良好的曝光度,并为真正需要帮助的八年级学生提供有价值的内容,实现流量获取与用户需求满足的双重目标。