七年级物理上册有哪些核心知识点?
校园之窗 2026年1月28日 11:20:55 99ANYc3cd6
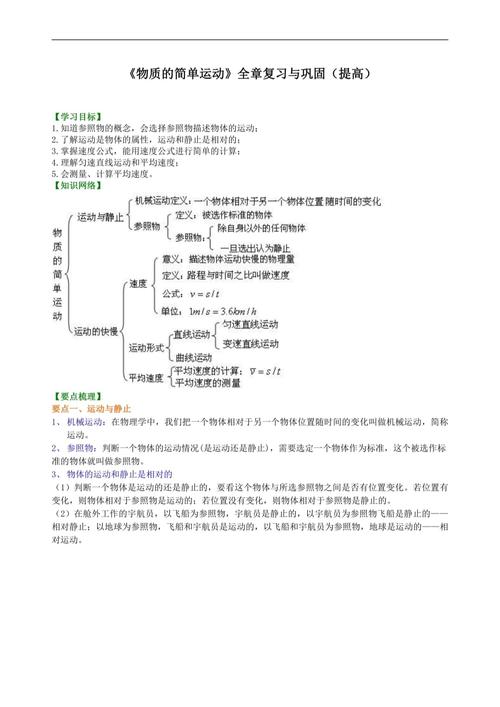
第一部分:机械运动
这是物理学的开篇,主要研究物体的位置变化。
第一章:机械运动
核心概念:

(图片来源网络,侵删)
-
参照物
- 定义: 为研究物体运动而选作标准的物体。
- 要点:
- 参照物的选择是任意的,通常选择地面或地面上的固定物体作为参照物。
- 物体的运动和静止是相对的,取决于所选的参照物。
- 若研究对象与参照物之间没有发生位置变化,则称研究对象是静止的;反之是运动的。
-
机械运动
- 定义: 物体位置随时间的变化,这是最简单、最基本的运动形式。
-
速度
- 物理意义: 表示物体运动快慢的物理量。
- 定义: 在物理学中,把路程与时间之比叫做速度。
- 公式:
v = s / tv:速度s:路程t:时间
- 单位:
- 国际单位:米/秒 (m/s)
- 常用单位:千米/时 (km/h)
- 换算关系:
1 m/s = 3.6 km/h
-
匀速直线运动
(图片来源网络,侵删)- 定义: 物体沿着直线且速度不变的运动,这是最理想的运动模型。
- 特点: 在任意相等的时间内,通过的路程都相等。
-
平均速度
- 定义: 为了描述变速运动的快慢,引入了平均速度,它表示的是物体在某一段路程或某一段时间内的平均快慢程度。
- 公式:
v̄ = s_总 / t_总 - 注意: 平均速度不是速度的平均值!计算时必须用总路程除以总时间。
重点与难点:
- 重点: 参照物的概念、速度的计算、单位的换算。
- 难点:
- 相对运动问题: 两辆同向或反向行驶的火车,以其中一辆为参照物,另一辆的速度如何计算?(同向相减,反向相加)。
- 平均速度的理解: 理解其“平均”的含义,避免直接求速度的平均值。
- 图像问题:
s-t图像(路程-时间图像)和v-t图像(速度-时间图像)。- s-t图像:
- 水平线:静止。
- 斜直线:匀速直线运动,斜率越大,速度越大。
- v-t图像:
- 水平线:匀速直线运动,水平线的高度代表速度大小。
- 与时间轴围成的“面积”代表路程。
- s-t图像:
常见误区:
- 误认为“静止”不动”,忽略了“相对于参照物”。
- 混淆“路程”和“时间”,在计算时用错公式。
- 计算平均速度时,用
(v1 + v2) / 2来计算两段不同速度的平均速度(只有当两段路程或时间相等时才成立)。
第二部分:声现象
本章从生活实例出发,探究声音的产生、传播和利用。
第二章:声现象
核心概念:
-
声音的产生
- 条件: 声音是由物体的振动产生的,振动停止,发声也停止。
- 声源: 正在发声的物体叫做声源。
-
声音的传播
- 介质: 声音的传播需要物质,这些物质叫做介质。真空不能传声。
- 形式: 声音以声波的形式传播。
- 声速:
- 影响因素:介质的种类和温度。
- 规律:一般情况下,
v_固体 > v_液体 > v_气体,温度越高,声速越大。 - 常温下空气中的声速约为
340 m/s。
-
声音的特性
- 音调:
- 定义:声音的高低。
- 决定因素:发声体振动的频率,频率越高,音调越高。
- 频率:物体每秒振动的次数,单位是赫兹。
- 响度:
- 定义:声音的强弱(大小)。
- 决定因素:发声体振动的振幅和距离声源的远近,振幅越大,响度越大;距离越远,响度越小。
- 音色:
- 定义:声音的品质。
- 决定因素:发声体的材料、结构。
- 应用:闻其声知其人,分辨乐器。
- 音调:
-
噪声的危害和控制
- 定义: 从物理角度(无规则振动)和环保角度(妨碍人们正常休息、学习和工作)来定义。
- 控制途径:
- 声源处减弱(防止噪声产生)。
- 传播过程中减弱(阻断噪声传播)。
- 人耳处减弱(防止噪声进入耳朵)。
-
声的利用
- 传递信息: 声呐、B超、听诊器等。
- 传递能量: 超声波清洗、碎石、加湿器等。
重点与难点:
- 重点: 声音产生的条件、声音传播需要介质、音调与响度的区别。
- 难点:
- 区分音调和响度: “高音”、“低音”指的是音调;“大声说话”、“小声说话”指的是响度。
- 理解“声音的三个特性”分别由什么因素决定,并能解释生活现象。
常见误区:
- 认为“没有振动就没有声音”,但忽略了“介质”这个前提。
- 将音调和响度混淆,牛的叫声响度大但音调低,蚊子的叫声响度小但音调高。
第三部分:光现象
本章是几何光学的入门,研究光的直线传播、反射和折射规律。
第三章:光现象
核心概念:
-
光的直线传播
- 规律: 光在同种均匀介质中是沿直线传播的。
- 现象: 影子的形成、日食和月食、小孔成像。
- 应用: 激光准直、排队看齐。
- 光速: 真空中光速最大,约为
3×10⁸ m/s。
-
光的反射
- 定义: 光射到物体表面时,有一部分光会被反射回去的现象。
- 相关概念: 入射点、入射光线、反射光线、法线、入射角、反射角。
- 反射定律:
- 反射光线、入射光线和法线都在同一平面内。
- 反射光线和入射光线分居法线两侧。
- 反射角等于入射角。
- 两种反射:
- 镜面反射: 反射面光滑,平行光入射,反射后仍平行。(如:平静的水面、平面镜)
- 漫反射: 反射面凹凸不平,平行光入射,反射后射向各个方向。(如:黑板、墙壁)我们能从不同方向看到本身不发光的物体,是因为发生了漫反射。
-
平面镜成像
- 特点:
- 等大:像与物大小相等。
- 等距:像与物到镜面的距离相等。
- 垂直:像与物的连线与镜面垂直。
- 虚像:像是反射光线反向延长线的交点,不能呈现在光屏上。
- 应用: 梳妆镜、潜望镜。
- 特点:
-
光的折射
- 定义: 光从一种介质斜射入另一种介质时,传播方向发生偏折的现象。
- 折射规律:
- 折射光线、入射光线和法线都在同一平面内。
- 折射光线和入射光线分居法线两侧。
- 光速较大的介质中,角较大。(光从空气射入水或玻璃中,空气角>水/玻璃角)
- 现象: 水中的筷子“变弯”、池水看起来比实际的浅、海市蜃楼。
-
光的色散
- 定义: 复色光(白光)分解成单色光(红、橙、黄、绿、蓝、靛、紫)的现象。
- 色光的混合: 红、绿、蓝是光的三原色,混合后可以得到各种颜色的光。
- 颜料的混合: 红、黄、蓝是颜料的三原色,混合后得到黑色。
-
看不见的光
- 红外线: 在红光之外,热效应显著,应用于遥控、夜视仪等。
- 紫外线: 在紫光之外,能使荧光物质发光,应用于验钞、杀菌等。
重点与难点:
- 重点: 光的直线传播、反射定律、平面镜成像特点、光的折射规律。
- 难点:
- 作图: 光的反射光路图和折射光路图是重点和难点,必须严格按照定律和规律作图,注意法线的虚线、角度关系和箭头方向。
- 区分实像和虚像: 实像是实际光线会聚而成,能呈现在光屏上;虚像是光线的反向延长线会聚而成,不能呈现在光屏上。
- 理解“垂直入射时,传播方向不改变”这一特殊情况。
常见误区:
- 认为入射角和反射角是“光线与镜面的夹角”,实际上是与“法线”的夹角。
- 在折射规律中,记错哪个角大,空气角大”的口诀有助于记忆。
- 混淆“实像”和“虚像”的概念。
第四部分:物态变化
本章从温度入手,研究物质三种状态(固、液、气)之间的相互变化。
第四章:物态变化
核心概念:
-
温度
- 定义: 表示物体冷热程度的物理量。
- 单位: 摄氏度 (℃)。
- 温度计:
- 原理:液体的热胀冷缩。
- 使用:看清量程和分度值;玻璃泡要完全浸入被测液体中;不要碰到容器底和壁;待示数稳定后再读数;读数时玻璃泡要继续留在被测液体中。
-
物态变化
- 六种变化及吸放热情况:
- 熔化: 固 → 液,吸热。(冰化成水)
- 凝固: 液 → 固,放热。(水结成冰)
- 汽化: 液 → 气,吸热。(水烧开变成水蒸气)
- 两种方式:
- 蒸发: 任何温度下都能发生,只在液体表面进行,缓慢的汽化现象。(影响因素:温度、表面积、空气流动速度)
- 沸腾: 在一定温度(沸点)下发生,在液体内部和表面同时进行,剧烈的汽化现象。
- 两种方式:
- 液化: 气 → 液,放热。(水蒸气遇冷变成小水珠,冬天“哈气”)
- 方法: 降低温度、压缩体积。
- 升华: 固 → 气,吸热。(冰冻的衣服变干、卫生球变小)
- 凝华: 气 → 固,放热。(霜、雪的形成、窗户上的冰花)
- 六种变化及吸放热情况:
重点与难点:
- 重点: 温度计的使用、六种物态变化的名称和吸放热情况。
- 难点:
- 判断物态变化: 关键是看物质的状态发生了怎样的变化(从什么态到什么态)。
- 理解“白气”: “白气”不是水蒸气,而是水蒸气遇冷液化形成的小水滴,是液态。
- 沸腾的条件: 达到沸点且继续吸热。
- 晶体与非晶体的区别:
- 晶体: 有固定熔点/凝固点,冰、食盐、金属。
- 非晶体: 没有固定熔点/凝固点,蜡、玻璃、沥青。
常见误区:
- 混淆“蒸发”和“沸腾”的区别。
- 看到“热”或“冷”就主观判断是吸热还是放热,应该根据物态变化的规律来判断,冰融化时吸热,但感觉是冷的;水蒸气液化时放热,但感觉是烫的。
- 误认为所有物质都有熔点,非晶体没有。
总结与学习建议
- 概念是基石: 物理是概念性很强的学科,务必吃透每个物理概念的定义、单位和物理意义。
- 公式是工具: 熟练掌握核心公式,并理解每个物理符号代表的含义及其单位,注意公式的适用条件。
- 图像是关键: 对于运动和光现象,图像(s-t图、v-t图、光路图)是直观理解和解决问题的重要工具,要多加练习。
- 联系生活: 物理源于生活,用于生活,多观察生活中的现象,尝试用所学物理知识去解释它,这样能加深理解和记忆。
- 勤于思考: 遇到问题多问“为什么”,理解现象背后的物理规律,而不是死记硬背。
- 规范作图: 物理作图要求非常严格,线条、符号、箭头都要规范,这是物理素养的体现。
希望这份详细的梳理能帮助你更好地学习七年级物理上册的知识!