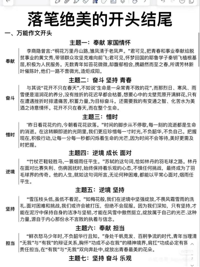
优美作文开头结尾如何写出彩?
作文示例 2026年1月18日 03:43:51 99ANYc3cd6
优美的作文开头和结尾是文章的“凤头”和“豹尾”,能瞬间抓住阅卷老师的眼球,并留下深刻而隽永的印象。
下面我将为你分类提供不同风格、适用于不同主题的开头和结尾范例,并附上写作技巧,希望能给你带来灵感。

优美作文开头(凤头)
好的开头如晨曦微露,引人入胜;如洪钟大吕,奠定基调。
描绘景物,营造意境法
-
适用主题:写景、抒情、游记、感悟类作文。
-
技巧:用细腻的笔触描绘一个特定场景或景物,将读者迅速带入你所营造的氛围中,引出下文的情感或思考。
-
范例:
(图片来源网络,侵删)-
主题:秋天的感悟
秋风,是一支无形的画笔,悄然拂过山川田野,它将枫叶染成燃烧的火焰,把稻谷绘成金色的海洋,又让桂花的香气弥漫在每一个角落,我漫步在这样的秋光里,心中也仿佛被染上了一层温暖而略带忧伤的底色。
-
主题:故乡的回忆
老家的那棵老槐树,依然伫立在村口,它的枝干如龙盘曲,树皮上布满了岁月的沟壑,每当春风拂过,那满树的槐花便如雪般飘落,空气中弥漫着清甜的芬芳,那是童年记忆里最温柔的味道。
(图片来源网络,侵删)
-
引用名言,奠定基调法
-
适用主题:议论文、读后感、哲理感悟类作文。
-
技巧:引用一句与主题高度契合的名人名言、诗词歌赋或俗语谚语,迅速提升文章的文化底蕴和思想深度,为全文定下议论或抒情的基调。
-
范例:
-
主题:论坚持
“路漫漫其修远兮,吾将上下而求索。”屈原的这句诗,穿越两千多年的历史长河,依然在激励着我们,人生之路,道阻且长,唯有以坚持为舟,以毅力为桨,方能抵达理想的彼岸。
-
主题:读书的意义
古人云:“三日不读书,便觉言语无味,面目可憎。”于我而言,书籍不仅是知识的载体,更是灵魂的栖息地,在墨香氤氲的文字里,我找到了对抗平庸的勇气,也遇见了更广阔的世界。
-
设置悬念,引人入胜法
-
适用主题:记叙文、故事性强的散文。
-
技巧:开头抛出一个出人意料的问题、一个独特的现象或一个矛盾的场景,激发读者的好奇心,引导他们带着疑问读下去。
-
范例:
-
主题:一次特殊的经历
那天,我本该在考场上奋笔疾书,却出现在了一间破旧的老屋里,我的手里,没有试卷,只有一把生锈的钥匙,而我的任务,是去打开一扇尘封已久的门。
-
主题:对“美”的重新思考
她长得并不出众,甚至有些平凡,当她在讲台上侃侃而谈,眼中闪烁着自信的光芒时,整个教室仿佛都被她点亮了,那一刻,我忽然明白,真正的美,或许并非来自精致的皮囊。
-
直抒胸臆,开门见山法
-
适用主题:抒情散文、个人感悟、演讲稿。
-
技巧:在开头直接表达自己强烈、鲜明的情感或观点,不加掩饰,具有强烈的感染力和冲击力。
-
范例:
-
主题:致敬逆行者
何为英雄?英雄并非生而强大,只是关键时刻选择了无畏,当我从新闻中看到那些白衣执甲、逆行出征的身影时,我的心中涌起的,是无尽的崇敬与感动。
-
主题:告别
告别,是人生永恒的课题,它有时像一场猝不及防的暴雨,让人措手不及;有时又如一首悠扬的离歌,带着淡淡的忧伤与不舍,而我,正站在这样一个告别的路口。
-
优美作文结尾(豹尾)
好的结尾如余音绕梁,耐人寻味;如画龙点睛,升华主旨。
首尾呼应,结构完整法
-
适用主题:各类记叙文、散文。
-
技巧:结尾回到开头的场景、意象或问题,形成完美的闭环,使文章结构严谨,浑然一体。
-
范例:
-
(呼应开头“老槐树”)
开头:老家的那棵老槐树,依然伫立在村口…… :我已离家多年,但每当春风拂过,我总能闻到那熟悉的槐花香,我知道,那棵老槐树早已在我心中生根发芽,成为了我永远的乡愁与牵挂。
-
(呼应开头“钥匙”)
开头:我的手里,只有一把生锈的钥匙…… :当我转动钥匙,打开那扇门时,门后没有宝藏,也没有秘密,只有一面镜子,镜中映出的,是我自己那张释然而又坚定的脸,原来,那扇门,通往的是自己的内心。
-
升华主旨,感悟人生法
-
适用主题:议论文、哲理散文、成长类记叙文。
-
技巧:在叙述完具体事件后,跳出事件本身,提炼出更深层次的道理、人生感悟或时代精神,使文章的立意得到升华。
-
范例:
-
主题:一次失败的经历
那次比赛的失利曾让我一蹶不振,但如今回想,正是那次跌倒,让我学会了如何站起来,人生的赛场,胜负并非唯一的目标,那些在逆境中磨砺出的坚韧与勇气,才是我们一生最宝贵的财富。
-
主题:观察蚂蚁
看着那支不知疲倦的蚂蚁队伍,我忽然领悟到生命的伟大,个体的力量或许微不足道,但当无数个体为了同一个目标团结协作时,便能创造出超越想象的奇迹,这,或许就是生命最动人的力量。
-
抒发情感,余韵悠长法
-
适用主题:抒情散文、写景散文、怀念类文章。
-
技巧:用饱含情感的语言,将对人、事、物的思念、赞美、感激或祝福之情推向高潮,留下悠长的余味,让读者产生情感共鸣。
-
范例:
-
主题:怀念奶奶
奶奶的背影,早已化作故乡天边那朵最温柔的云,每当我想起她,那碗热气腾腾的汤,那句温暖的叮咛,便会在心头荡漾开来,温暖我往后的每一个寒冬。
-
主题:青春
青春是一本太仓促的书,我们含着泪,一读再读,却不得不承认,它的每一页,都写满了我们永不复返的年少时光,但请别悲伤,正因这份短暂,才让我们的青春,如夏花般绚烂。
-
展望未来,充满希望法
-
适用主题:励志文、成长文、展望未来的文章。
-
技巧:结尾表达对未来的美好期许、坚定信念或积极行动,给人以鼓舞和力量,展现昂扬向上的精神面貌。
-
范例:
-
主题:我的梦想
前方的路或许依旧漫长,布满荆棘,但心中的梦想如同灯塔,照亮我前行的方向,我将带着这份初心与热爱,勇敢地扬帆起航,去迎接属于我的那片星辰大海。
-
主题:保护环境
地球是我们唯一的家园,保护她,不是一句空洞的口号,而是我们每个人肩上沉甸甸的责任,让我们从现在做起,从点滴小事做起,用我们的双手,为子孙后代留下一个蓝天、碧水、青山的美丽世界。
-
写作小贴士
- 开头与结尾要匹配:开头的风格和基调,决定了结尾的走向,不能开头是沉静的散文,结尾却激昂地喊口号。
- 真情实感是核心:无论技巧多么华丽,如果没有真情实感作为内核,都会显得空洞,用你的心去写,文字才会有温度。
- 简洁有力:开头和结尾不宜过长,要像“凤头”和“豹尾”一样,精致、有力,切忌拖沓冗长。
- 切忌万能模板:可以借鉴技巧,但不要生搬硬套,要根据自己文章的具体内容和情感,写出独一无二的结尾。
希望这些范例和技巧能帮助你写出令人惊艳的开头和结尾!