古诗文阅读比赛究竟比什么?
古诗文阅读比赛,远不止是“看谁记得多、背得熟”,它是一场综合性的文化素养大比拼,比拼的是选手在知识、能力、思维和情感等多个维度的综合实力。 比赛主要比以下几个方面:(图片来源网络,侵删) 知识储备的广度与深度 这是比赛的基础,也是最直观的比拼点。 记忆与积累: 背诵篇目: 对《义务教育语文课程标准》或比赛大纲要求背诵的古诗文篇目(诗、词、曲、文)是否熟练、准确,这不仅是
古诗文阅读比赛,远不止是“看谁记得多、背得熟”,它是一场综合性的文化素养大比拼,比拼的是选手在知识、能力、思维和情感等多个维度的综合实力。 比赛主要比以下几个方面:(图片来源网络,侵删) 知识储备的广度与深度 这是比赛的基础,也是最直观的比拼点。 记忆与积累: 背诵篇目: 对《义务教育语文课程标准》或比赛大纲要求背诵的古诗文篇目(诗、词、曲、文)是否熟练、准确,这不仅是
高中语文古诗教案模板 教学基本信息 课题名称: 《[填写诗/词/文题目]》 所属教材: [人教版高中语文必修上册/下册] 授课年级: 高一/高二/高三 课时安排: 1-2课时 (根据课文难度和学生情况调整) 授课教师: [您的姓名] 教学目标 (三维目标)(图片来源网络,侵删) 知识与技能: 了解作者[作者名]的生平、创作风格及相关的文学常识。 掌握诗/
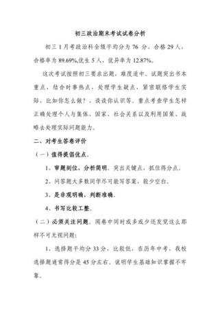
九年级政治试卷分析报告 试卷整体评价 本次九年级政治试卷紧密围绕《义务教育道德与法治课程标准》和最新统编版教材,特别是围绕“国情国策”这一核心板块进行命题,试卷整体呈现出以下几个特点: 导向性明确,紧扣时代脉搏:试卷以习近平新时代中国特色社会主义思想为指导,将党的二十大精神、国家重大发展战略(如中国式现代化、高质量发展、共同富裕等)融入试题,体现了鲜明的时代性和政治性,引导学生关注国家
这份清单包含了课文题目、作者、朝代、体裁以及/主旨,方便您系统地进行复习和预习。 第一单元:学会读书(三) 本单元的主题是“学会读书”,重点在于学习古人如何通过“质疑”和“比较”来深入理解文章。 《鼎湖山听泉》 作者: 谢大光 (现代) 体裁: 散文 /主旨: 这是一篇写景抒情的现代散文。 作者以游览鼎湖山为线索,重点描绘了在庆云寺听泉的经历。 文章将“泉”作为贯穿全文的
古诗里的春天,一场千年的邀约 当第一缕和风拂过脸颊,当第一抹新绿点缀枝头,当第一声鸟鸣划破黎明的寂静,我们知道,春天,这位最温柔的信使,已悄然而至,若要真正读懂春天,感受它最深刻的韵味,或许我们不应只放眼于窗外的景致,而应翻开那卷泛黄的诗集,去赴一场由古人精心筹备的、跨越千年的春日邀约。 古诗里的春天,是“沾衣欲湿杏花雨,吹面不寒杨柳风”的温润与惬意,你瞧,南宋志南和尚笔下的春,是如此细腻可感
什么是语境默写? 语境默写,就是给出一段描述某个特定情境、情感或画面的文字,让你根据这段文字的提示,写出与之相符的古诗名句。 它不再是简单的“填空”,而是“理解性填空”,你需要做到:(图片来源网络,侵删) 熟悉古诗:能背诵全诗。 理解诗意:明白每句诗写的是什么,表达了什么情感。 审清题意:抓住题目中的关键词,判断它指向的是哪首诗的哪个句子。 常见语境与对应诗句 以下是
由于“翻译”一词可以有两种理解:一是文言文翻译成现代文白话,二是梗概/中心思想总结,我将为您提供这两种形式的“翻译”,以帮助您全面理解这篇课文。 文言文与现代文白话翻译 这是对课文原文逐段或逐句的现代文翻译,方便您理解文章的字面意思。(图片来源网络,侵删) 【原文第一段】 范进进学回家,母亲、妻子俱各欢喜,正待烧锅做饭,只见他丈人胡屠户,手里拿着一副大肠和一瓶酒,走了进来,范进向他作
您可以根据这个框架,使用PPT软件(如PowerPoint, WPS等)制作成精美的课件,每个部分都包含了标题、核心内容、设计建议和备注。 九年级数学总复习PPT 整体设计风格建议:(图片来源网络,侵删) 色调: 蓝色、绿色等沉稳、清新的色调,营造专注、高效的学习氛围。 字体: 标题使用粗体、醒目的字体(如微软雅黑加粗),正文使用清晰易读的字体(如微软雅黑)。 版式: 简洁明了,
初中版 (适合初中生或英语初学者) How to Lose Weight in a Healthy Way** Many people want to lose weight to look good and feel healthy. However, losing weight is not just about eating less. It is important to do it